Добавлены различные варианты навигации номенклатуры (доступ осуществляется по кнопке
Изменить вариант навигации на форме списка Номенклатура), упрощающие работу в части поиска номенклатуры:

Использование формы списка Номенклатура также позволяет:
Возможность создания новой номенклатуры и новой группы вида номенклатуры доступна только в режиме варианта навигации номенклатуры Навигация по видам и свойствам.

Изменения, произведенные по форме списка Номенклатура, доступны при работе со следующими формами:
Реализована возможность ведения характеристик, серий и товарных категорий по единой настройке для нескольких видов номенклатуры.
Если имеется необходимость в ведении характеристик по единой настройке для нескольких видов номенклатуры, то для этих случаев предусмотрен новый параметр Общие с другими видами номенклатуры (задается в поле Характеристики карточки вида номенклатуры). При установке данного параметра появляется возможность указать вид номенклатуры, для которого используются аналогичные характеристики – для этого открывается форма выбора вида номенклатуры. Например, для всех видов номенклатуры «Обувь» используется единая характеристика (единая линейка размеров).
Если имеется необходимость в ведении единого списка товарных категорий для нескольких видов номенклатуры, то в этих случаев предусмотрен параметр Общие с другими видами номенклатуры (задается в поле Товарные категории карточки вида номенклатуры). При этом появляется возможность указать вид номенклатуры, которому соответствует аналогичная товарная категория – для этого открывается форма выбора вида номенклатуры. Например, градации «Эконом», «Средний класс», «Элит» можно вести и для хлеба, и для молока.
Для изменения вида номенклатуры, который имеет общую товарную категорию с другими видами номенклатуры, можно воспользоваться соответствующей гиперссылкой Товарные категории (изменить).

Предусмотрена возможность ведения одинаковой настройки серий для разных видов номенклатуры.
Для возможности ведения одинаковой настройки серий для разных видов номенклатуры предназначен параметр Используется так же, как и в других видах номенклатуры (задается в поле Серии карточки вида номенклатуры).

Единая политика учета серий может быть указана:
Данная возможность доступна при условии, что для серий установлен параметр Настроены для этого вида номенклатуры (поле Серии в карточке вида номенклатуры).
Для указания одной политики учета серий для всех складов используется поле Одна для всех складов, для указания одной политики учета серий для всех производственных подразделений – поле Одна для всех производственных подразделений на форме элемента списка Вид номенклатуры. Также имеется возможность настройки политики учета серий для каждого склада и для каждого подразделения (предусмотрены режимы Настраивается для каждого склада и Настраивается для каждого подразделения соответственно).
Особенности указания единой политики учета серий для всех складов и производственных подразделений:
Изменение вида номенклатуры возможно следующими способами (позволяет перестраивать список номенклатуры при возникновении новых потребностей учета):
При изменении вида номенклатуры осуществляются следующие проверки:
Проверка срабатывает при изменении вида номенклатуры любым способом:
В подсистему Скидки (наценки) внесены следующие изменения:
Для упрощения работы маркетолога внесены интерфейсные изменения в форму Скидка (наценка).

При оформлении новой скидки маркетолог выполняет следующую последовательность действий:
В список типовых условий, при которых предоставляется скидка, добавлено новое условие За день рождения клиента.

Скидка предоставляется клиенту физическому лицу в соответствии с указанной в карточке клиента (партнера) датой дня рождения. Скидка может быть предоставлена заранее (за несколько дней до дня рождения клиента) и действовать в течение нескольких дней после дня рождения клиента.
В условие предоставления скидки За форму оплаты добавлена возможность выбрать вариант формы оплаты сертификатом, если оплата покупки полностью оплачивается подарочным сертификатом.
В условия предоставления За накопленный объем продаж и За разовый объем продаж добавлена возможность отбора позиций номенклатуры, которые будут анализироваться при проверке условий предоставления скидки. Отбор можно производить не только в соответствии с позициями, указанными в сегменте, но и указывая произвольный список позиций номенклатуры или отбирая позиции номенклатуры по любому параметру номенклатурной позиции, в том числе по характеристике или свойству номенклатуры.

В условие За накопленный объем продаж добавлена возможность опционального учета текущей продажи в накопленном объеме продаж.
Из списка условий предоставления скидки удалено условие За первую продажу партнеру. После обновления информационной базы условие преобразовывается в условие За накопленный объем продаж с количеством не более нуля.

Данное условие может быть теперь назначено в форме скидки(наценки) в качестве дополнительного условия по товарам (см. далее Клиент покупает товар в первый раз).
Предусмотрена возможность назначать скидку (наценку) на произвольный список позиций номенклатуры. Вариант назначения скидки (наценки) для позиций номенклатуры указывается в поле Предоставляется на.

Возможны следующие варианты предоставления скидки на номенклатурные позиции.
Для каждого из этих вариантов назначения скидки (наценки) могут быть применены дополнительные условия по назначению скидки на конкретные позиции номенклатуры. Для указания условий в новом документе применяется гиперссылка Уточнить. После задания условий формируется строка с перечнем условий по назначению скидки на конкретные позиции номенклатуры.

Предусмотрены следующие варианты дополнительного отбора тех позиций, по которым будут назначены скидки (наценки).
Возможность проверки количества одинаковых наименований в условиях за разовый и накопленный объем продаж является заменой условий по строке документа. Применение нового варианта проверки позволяет контролировать выполнение условий по количеству одинаковых товаров после разбивки строк в документе (например, по сериям товаров).
Реализована возможность подключения внешних обработок для расширения типов скидок (наценок) и условий предоставления.
Внешние обработки подключаются в разделе НСИ и администрирование – Настройка параметров системы - Печатные формы, отчеты и обработки – Отчеты и обработки - Дополнительные отчеты и обработки.

В качестве примеров в демонстрационную базу добавлены две внешние обработки:
Подключенная внешняя обработка добавляет в форме элемента скидки или в форме условий предоставления скидки новый тип скидки (новый тип условия).

В форме новой скидки указывается, что она создана внешней обработкой. Разработчик внешней обработки полностью реализует интерфейс и определяет список настроек, необходимых для расчета скидки.

Настройки хранятся в реквизите Скидки (наценки) или Условия предоставления как Хранилище значения. Для описания настроек разработчик может использовать любые ссылочные и примитивные типы, в том числе Таблицы значений.
Документ Корректировка назначения товаров используется для изменения схемы резервирования по товарам, которые обеспечиваются и резервируются обособленно под конкретный заказ (заказ клиента, заказ на перемещение, заказ на сборку (разборку), заказ на производство, заказ давальца).
С помощью документа можно выполнять следующие операции:
Для выполнения этих операций в форму документа Корректировка назначения товаров добавлена возможность выбора текущего действия.

Все ранее оформленные документы Корректировки назначения товаров будут зарегистрированы с вариантом действия Произвольная корректировка назначений. Такой вариант действия предполагает ручную корректировку колонок Исходное назначение и Новое назначение.
Документ Корректировка назначения товаров может быть оформлен на основании заказа или из списка документов Склад и доставка – Обеспечение потребностей – Корректировки назначения товаров.

Возможные варианты изменения назначения товаров с помощью документа Корректировка назначения товаров представлены на схеме.

Для резервирования товара под конкретное назначение из свободного остатка товаров на складе в табличную часть заказов добавлена команда Обеспечение – Зарезервировать под назначение.

При выборе этой команды будет открыт помощник создания документа Корректировка назначения товаров - Зарезервировать под назначение.

Список в табличной части помощника заполняется товарами заказа, имеющими вид обеспечения Обеспечивать обособленно, которые есть в наличии (свободном остатке) на указанном в документе складе отгрузки. Если установить переключатель Резервировать на в положение Всех складах, то в таблицу товаров заполнится информация о всех складах, на которых есть доступный остаток товаров. В поле Резерв отображается информация о том, сколько товара уже зарезервировано по выбранному заказу. В графе К резервированию указывается то количество товара, которое необходимо зарезервировать из свободных остатков на складе.
В нижней части формы показывается итоговая информация по заказу, которая станет актуальна после создания документа корректировки. Изменяя значение поля К резервированию, можно видеть как изменятся итоги по выделенному товару и по документу целом.
Итоги документа:
Итоги выделенной строки:
По команде Создать документ будет создан документ Корректировка назначения товаров с видом действия Резервирование. Новый документ может быть создан и из списка документов Корректировка назначения товаров. При создании нового документа следует выбрать операцию Резервировать на складах. В новом документе Корректировка назначения товаров можно выбрать нужный заказ клиента (команда Изменить) и произвести заполнение всеми товарами, которые обеспечиваются обособленно и есть в наличии на складе отгрузки (Заполнить остатками на складах). Далее открывается тот же помощник создания нового документа корректировки, как и в заказе.
Для переноса обособленного резерва с другого заказа используется тот же помощник оформления документа Корректировка назначения товаров, как и в предыдущем варианте. Для снятия резерва с ранее зарезервированных на складе товаров следует установить флажок Использовать резервы других обособленных заказов. При установке флага в списке товаров будут показаны те товары заказа, по которым есть обособленный резерв по другим заказам. Установка флага доступна только тому пользователю, для которого установлена роль Добавление изменение корректировок назначения товаров или имеющему полные права. Перенос резерва с другого заказа может производиться одновременно с операцией обособленного резервирования товаров на складах.
По результатам выполнения данной операции будет создан документ Корректировка назначения товаров с вариантом действия Резервирование и корректировка. Также как и в предыдущем варианте новый документ Корректировка назначения товаров может быть создан из списка документов Корректировки назначения товаров.
Для снятия резерва по заказу необходимо в форме документа выполнить команду Обеспечение – Снять резерв по назначению. Откроется форма помощника создания документа Корректировка назначения товаров с вариантом действия Снятие резерва.

Таблица товаров заполняется списком товаров, по которым имеется текущий (обособленный) резерв по заказу. Предусмотрено две возможности по снятию резерва.
Снять все резервы. При выполнении этой команды будет полностью отменено резервирование по товарам, которые зарезервированы с указанием назначения. В колонке К снятию резерва будет проставлено общее количество товаров, которое зарезервировано, но еще не отгружено по заказу. При этом будут автоматически отменены обособленные резервирования товаров под назначение, даже если они были зарегистрированы для склада, отличного от склада отгрузки товаров клиенту.
Пример. Включена функциональная опция Не контролировать превышение обособленного обеспечения (раздел НСИ и администрирование - Настройка разделов - Склад и доставка - Обеспечение потребностей). Товар клиенту должен быть отгружен со склада А. Оформлен заказ поставщику и поступление товара на склад Б с указанием назначения – заказ клиента. Товар под заказ зарезервирован на складе Б. При оформлении снятия резерва по заказу, оформленному на склад А, будет показано, что товар под заказ зарезервирован на складе Б. При оформлении операции Снятие резерва резерв под конкретный заказ на складе Б будет снят и товар поступит в свободную продажу.
Снять резервы сверх потребностей. Данная команда доступна только в том случае, если включена функциональная опция Не контролировать превышение обособленного обеспечения. Возможна ситуация, когда товара под назначение пришло больше, чем было реально заказано (например, товар пришел в больших упаковках, изменили заказ клиента и т.д.). Для корректировки таких ситуаций используется эта команда. Поле К снятию резерва будет заполнено излишками товара, то есть тем количеством товара, которое излишне зарезервировано под конкретное назначение.
По результатам выполнения этих операций будет создан документ Корректировка назначения товаров с установленным вариантом действия Снятие резерва.
При проведении документа Корректировка назначения товаров резерв товара, в том числе и неправильно распределенный резерв под назначение, будет снят.
Для оформления снятия резерва по товарам из нескольких заказов используется документ Корректировка назначения товаров с установленным вариантом действия Снятие резерва по многим назначениям. Для заполнения списка товаров по заказам, по которым надо снять резерв, используется команда Заполнить по заказам. Список будет заполнен всеми теми позициями заказов, по которым есть резерв под назначение.

В списке будут отмечены те позиции, по которым есть излишки резервирования (резервы сверх того назначения, который указан в заказе. Для отметки резервов по всем позициям используется команда Снять все резервы. Для отбора документов по конкретному складу, номенклатуре и т.д. используются стандартные возможности 1С:Предприятия по отбору данных в списках.
При выборе действия Произвольная корректировка назначения становится доступной возможность добавления новых строк в таблицу товаров, а так же редактирования ее полей, в том числе выбор произвольного исходного и нового назначений.
Механизм учета товаров на складах ответственного хранения может быть применен:
Складом ответственного хранения можно назначить склад любого типа (оптовый или розничный магазин).
Для настройки параметров ответственного хранения предусмотрена гиперссылка Настроить ответственное хранение в карточке склада, которая обеспечивает доступ к форме Заполнение условий ответственного хранения. Данная гиперссылка активна в карточке склада, для которого не установлено использование ордерной схемы документооборота при поступлении, отгрузке и отражении излишков, недостач и порчи товаров.
Условия ответственного хранения представлены на рисунке:

В форме Заполнение условий ответственного хранения необходимо указать следующие параметры:

Условия ответственного хранения используются для вывода в печатные унифицированные формы.
Для документов прихода и расхода/списания товаров добавлены печатные формы:
.png?_=0000FD2228094B99-v10)
Для возможности печати акта о приеме-передаче ТМЦ на хранение (МХ-1) необходимо соблюдение следующих условий:
Также для печати унифицированных форм по складу ответственного хранения за определенный период добавлено рабочее место Склад и доставка – Отчеты по складу – Анализ запасов - Журнал учета ТМЦ, сданных на хранение (MX-2).
Данное рабочее место позволяет:
Печать унифицированных форм осуществляется в соответствии со следующими параметрами:
Данные параметры указываются в журнале учета товарно-материальных ценностей, сданных на хранение.
Реализована возможность взаимосвязи между единицами измерения, которые относятся к одному типу измеряемых величин (вес, объем, площадь, длина). Данная возможность позволяет указывать в документах количество в мерных единицах хранения (м, м2, м3, кг) и связанных с ними кратных единицах измерения.
Каждой единице измерения можно присвоить определенный тип измеряемой величины.
Типы измеряемых величин – совокупность физических величин, которым соответствуют определенные единицы измерения.
Для единиц измерения предусмотрены следующие типы измеряемых величин:
Тип измеряемой величины задается в поле Тип измеряемой величины карточки единицы измерения.
Соответствия типов измеряемых величин и единиц измерения представлены на рисунке:

Список классификаторов единиц измерения пополнен новым параметром НСИ и администрирование – Настройка параметров системы – Номенклатура – Единицы измерения - Единица измерения площади.
В качестве базовых единиц измерения выступают:
Для единиц измерения с мерными типами измеряемых величин (вес, объем, площадь, длина) добавлена возможность указать кратность относительно базовой единицы измерения. Например, в качестве текущей единицы измерения указана тонна, а в качестве базовой единицы измерения – кг. Получается, 1 т = 1000 кг – результат соотношения между мерной единицей хранения и базовой единицей измерения.

Списки Единица измерения и Упаковка объединены и преобразованы в новый список под наименованием Упаковки и единицы измерения. Данный список содержит состав реквизитов аналогичный спискам Единица измерения и Упаковки.
Данный список предусмотрен для хранения упаковок номенклатуры. Создание упаковок также осуществляется из формы номенклатуры или из списка набора упаковок.
Упаковки номенклатуры наделены новыми возможностями, которые позволяют:
Помимо возможности создания конечной и составной упаковки добавлена возможность создавать упаковки, которые являются частью единицы хранения номенклатуры. Разупаковка возможна только для номенклатуры, единицы хранения которой не являются мерными. Например, в качестве единицы измерения указана «пачка», которую можно разупаковать на отдельные элементы Упаковки. Единица измерения, указываемая в упаковке, может быть только штучной. Получается, что одна пачка состоит из 40 штук упаковок.
Хранение номенклатуры может осуществляться:
Организация хранения номенклатуры в различных единицах измерения представлена на рисунке:

Для возможности хранения номенклатуры в мерных единицах измерения в карточку номенклатуры на закладку Учетная информация добавлены новые параметры, а также изменен формат указания веса и объема. Формат указания представлен в виде соотношения некоторого количества единиц хранения номенклатуры относительно некоторого количества единиц измерения другого типа.
Новые параметры в карточке номенклатуры:
Изменен формат указания параметров номенклатуры Вес и Объем, при этом параметры приобретают новое функциональное назначение:
Использование единицы измерения другого типа регулируется соответствующими флажками (Вес, Объем, Площадь, Длина) в карточке номенклатуры. При установке соответствующего флажка появляется возможность организовать хранение номенклатуры в другой единице измерения.
Единицы измерения веса, длины, площади, объема могут быть изменены при помощи соответствующих гиперссылок в карточке номенклатуры. Данные гиперссылки обеспечивают доступ к форме Выберите единицу измерения, которая позволяет выбрать необходимую единицу измерения. Например, можно изменить весовую единицу измерения с «кг» на «т» и т.д. При этом учет складских остатков ведется в соответствии с единицей хранения, установленной в поле Единица хранения карточки номенклатуры.

Соотношения относительно единиц измерения другого типа можно указывать как справочно, так и для использования в документах (включает в себя режим справочного указания). Для этих целей в карточку номенклатуры добавлены следующие режимы:
Например, для номенклатуры задано соотношение между весовой единицей измерения и единицей хранения и установлен режим Можно указывать количество в кг в документах, то в документах для номенклатуры можно выбрать единицу измерения весового типа.
Для выбора единиц измерения и упаковок в документах реализована общая форма Выберите единицу измерения, доступ к которой осуществляется по кнопке заполнения реквизита Упаковка в табличной части документов. Использование данной формы позволяет:

Доработана форма Подбор товаров:
Данные поля доступны на форме подбора товаров при соблюдении следующих условий:
Теперь использование формы подбора товаров позволяет:
Реализован механизм округления количества штучных товаров, которые в документах указываются в мерных единицах измерения.
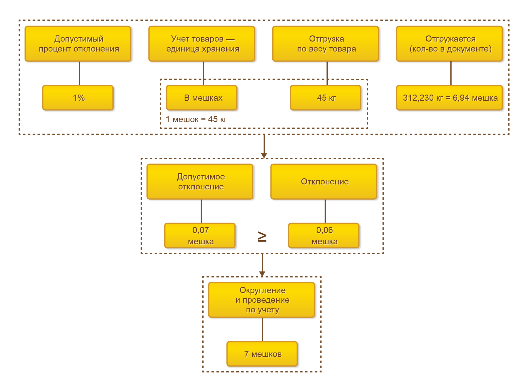
Пересчет количества товаров из мерных единиц измерения (кг, м и т.д.) в целые штуки осуществляется в соответствии с параметром НСИ и администрирование – Настройка параметров системы – Номенклатура – Единицы измерения – Допустимое отклонение при автоматическом округлении. По умолчанию параметр принимает значение 3 %. При необходимости данное значение может быть изменено.
Особенности округления штучных товаров в документах:
Количество товара по учету рассчитывается по формуле:
Количество отгружаемого товара (по документу) / Количество товара, отгрузка которого осуществляется по весу:
312,23/45 = 6,94 (мешков);
Ближайшее целое количество составляет 7 (мешков).
Отклонение составляет 0,06 (мешков).
Максимально допустимое отклонение рассчитывается по формуле:
Количество отгружаемого товара Х допустимый процент отклонения:
7Х 0,01 = 0,07 (мешков).
0,06 (отклонение) < 0,07 (допустимое отклонение) – отклонение не превышает максимально допустимое отклонение, поэтому документ проводится без предупреждения, при этом количество в базовых единицах будет округлено до 7, количество «кг» в документе не изменяется.
Схема расчета, при которой отклонение не превышает допустимое отклонение, представлена на рисунке:

Ближайшее целое количество составляет 11 (мешков).
Отклонение составляет 0,38 (мешков).
Максимально допустимое отклонение составляет (11 Х 0,01) = 0,11 (мешков).
0,11 (допустимое отклонение) < 0,38 (отклонение) – отклонение превышает максимально допустимое отклонение, поэтому документ не проводится и пользователю будет выдано предупреждение с невозможностью проведения документа.
Схема расчета, при которой отклонение превышает максимально допустимое отклонение, представлена на рисунке:

При размещении товаров в ячейки можно учитывать вес и объем, а можно игнорировать одну из величин. Ограничения по весу и объему устанавливаются в карточке складской группы номенклатуры раздела При размещении учитывать:
Ограничения по весу и объему учитываются при размещении товаров в мерных единицах хранения (без упаковок).
Для корректной работы ограничений при размещении товаров в мерных единицах хранения необходимо соблюдение следующих условий:
Если размещение товаров осуществляется в упаковках, то ограничения, установленные по весу и объему в складской группе номенклатуры, не учитываются при размещении товаров в складские ячейки.
Добавлена возможность изменить единицу измерения веса (грузоподъемность), глубины, ширины, высоты и объема складской ячейки. Изменение единиц измерения реализовано через соответствующие гиперссылки на форме элемента Типоразмер складской ячейки. Данные гиперссылки обеспечивают доступ к форме Выберите единицу измерения, при помощи которой можно произвести выбор необходимой единицы измерения.

Размещение товаров в ячейки может осуществляться как в упаковках (в штучных единицах хранения), так и без упаковок (в мерных единицах хранения). Информация о том, как осуществляется размещение товаров в складские ячейки, задается в карточке Правило размещения товаров. Предусмотрены следующие режимы размещения товаров:

Если размещение товаров осуществляется в упаковках, то в этом случае правило размещения складывается из следующих параметров:
Если размещение товаров осуществляется без упаковок, то в этом случае правило размещения складывается из следующих параметров:
При размещении товаров без упаковок складская группа упаковок не задается – поле Складская группа упаковок блокируется в карточке правила размещения товаров.
Для одного склада, одной складской группы номенклатуры можно задать разные режимы размещения товаров (в упаковках/без упаковок).
Фактическое размещение товаров, как в упаковках, так и в мерных единицах (без упаковок), в складские ячейки регистрируется документом Приходный ордер на товары. При этом в зависимости от режима размещения товаров (в упаковках /без упаковок) в части работы с документами Приходный ордер на товары и Отбор (размещение) товаров наблюдаются определенные изменения.
Процесс размещения товаров в упаковках в складские ячейки представлен на рисунке:

Особенности размещения товаров в упаковках (штучных единицах измерения):

Процесс размещения товаров в мерных единицах измерения в складские ячейки, представлен на рисунке:

Особенности размещения товаров в мерных единицах (без упаковок):
Если номенклатура приходит в мерной единице измерения в таре, то документ Приходный ордер на товары оформляется на некоторое количество товара в мерной единице измерения и целое количество тары (тара воспринимается как отдельная позиция номенклатуры).
Размещение номенклатуры в таре (в мерных единицах измерения) осуществляется в соответствии с правилами размещения товаров:
Если номенклатура приходит в упаковке в сопровождении тары, то документ Приходный ордер на товары оформляется на упаковку товара, к которой привязан тара. При этом тара будет размещена в ту же ячейку, что и упаковка.
Фактическая отгрузка товаров, как в штучных единицах, так и в мерных единицах хранения, из зоны отгрузки со склада регистрируется документом Расходный ордер на товары. Операция отбора товаров, как в мерных единицах, так и в штучных единицах хранения, регистрируется документом Отбор (размещение) товаров с видом операции Отбор.
При отборе товаров в мерных единицах измерения (без упаковок) снимаются ограничения на подбор целочисленного количества, что позволяет осуществлять подбор дробного количества товаров из складских ячеек – задание на отбор товаров формируется для дробного количества товаров.
При отборе товаров в штучных единицах осуществляется округление до целого числа, что позволяет осуществлять подбор только целого количества товаров в упаковках из складских ячеек – задание на отбор товаров формируется для целого количества товаров.
Реализована возможность разупаковки дробного количества товаров в мерных единицах измерения. Если невозможно произвести отгрузку товаров по причине того, что не хватает дробного количества товаров, то для разрешения данной ситуации необходимо создать задание на разупаковку, использование которого позволяет:
Упрощен и усовершенствован механизм ввода количества товаров при сканировании штрихкода. Теперь при сканировании товара в мерных единицах измерения открывается форма ввода количества товаров, которая позволяет:
Если используются серии, то форма ввода количества товаров вызывается после ввода серии.
Рабочее место Склад и доставка - Внутреннее товародвижение предназначено для комплексной работы с внутренними документами товародвижения.
В рабочем месте предусмотрена возможность отбора документов по конкретному складу или по виду операции (Операция). Возможен множественный отбор по нескольким видам операции, в соответствии с теми обязанностями, которые выполняет пользователь.

На закладке Оформлено показывается список оформленных документов товародвижения. Предусмотрена возможность групповой установки статуса документов, а также групповой печати списка выделенных документов.
Изменен порядок представления документа Перемещение товаров. Документ Перемещение товаров отображается в списке двумя строками: в первой строке указывается представление документа по складу приемки, а во второй строке – по складу отгрузки. Такое представление позволит корректно показывать документы перемещения в случае ограничения прав кладовщика по работе на конкретном складе.
На закладке К оформлению показывается список внутренних заказов, по которым еще не оформлена фактическая отгрузка с ордерного склада или не оформлены финансовые документы. Также в этом списке показываются те документы товародвижения, которые были оформлены на ордерный склад, но по ним не зафиксирована фактическая отгрузка или прием товаров (не оформлены документы Расходный ордер на товары и Приходный ордер на товары).

Состояние отгрузки/приемки и факт оформления финансовых документов отображается пиктограммами.
Колонка Состояние оформления накладных отображает иконку соответствующую следующему состоянию:
Колонки Соответствие расходных ордеров накладным, и Соответствие приходных ордеров накладным отображают иконку, соответствующую следующему состоянию:
Предусмотрен отбор документов в соответствии с состоянием приемки/отгрузки и фактом оформления финансовых документов путем выборе параметров отбора из соответствующих списков Оформление накладной, Расходные ордера, Приходные ордера.
Для оформления финансовых документов и документов отгрузки/приемки при использовании ордерных складов в соответствии с распоряжениями предусмотрены команды Оформить по заказам и Оформить по отгрузке (приемке).
Реализованы следующие сценарии работы.

Непосредственно из списка документы могут быть распечатаны.
.png?_=00012BB6EAAA5881-v10)
Если товара отгружено больше, чем было указано в финансовом документе, то следует выполнить действие Перезаполнить выбранную. Если товара отгружено больше, чем указано в финансовом документе, то следует изменить существующий или оформить дополнительный финансовый документ (Оформить новую).
При оформлении финансовых документов в соответствии с фактической отгрузкой (приемкой) на ордерном складе могут применяться те же схемы, которые описаны при оформлении финансовых документов по заказам. То есть можно оформить один финансовый документ по нескольким заказам или сформировать различные финансовые документы по разнотипным заказам в соответствии с фактической отгрузкой товаров на ордерных складах.
Функциональность управления доставкой товаров от поставщика реализована аналогично функциональности управления доставкой при отгрузке товаров клиенту. Работа подсистемы обеспечивается включением функциональной опции НСИ и администрирование – Настройка разделов – Склад и доставка – Доставка – Управление доставкой.
Информация о способе доставки товаров от поставщика заполняется на закладке Доставка в документах Заказ поставщику и Поступление товаров и услуг.
Возможны следующие варианты.

В этом случае задания на доставку формировать не надо, информация о перевозчике в способе доставки указывается справочно.

В этом случае документы поставки Поступление товаров и услуг и Заказ поставщику будут являться распоряжениями для оформления заданий на доставку. Заказ поставщику становится распоряжением на доставку после проведения документа в статусе К поступлению и указания планируемой даты поставки. Распоряжения на доставку товаров от поставщика отображаются в рабочем месте Склад и доставка – Управление доставкой - Доставка.

Рабочее место Доставка разделено на две части (закладки). На закладке С нашего склада формируются задания на перевозку товаров клиентам, а на закладке На наш склад формируются задания на перевозку товаров от поставщиков. При формировании заданий и в том и в другом случае используются одни и те же транспортные средства и зоны доставки.
Задания на перевозку товаров от поставщика формируются аналогично заданиям на перевозку клиентам. В сформированном задании на перевозку товаров от поставщика указывается вид операции Доставка на наш склад.

Информация в задании на перевозку разделена на две закладки. На закладке Основное указываются все основные параметры перевозки (транспорт, водитель, время рейса), а на закладке Маршрут отображаются данные по маршрутам рейса в соответствии с указанными распоряжениями.
.png?_=0000CE0A8BADAC3E-v10)
Пункты маршрута могут быть объединены по времени, если они имеют один и тот же адрес или разъединены по времени, если по одному адресу необходимо оформить доставку по нескольким распоряжениям.
В рамках доработки функционала по доставке товаров от поставщиков добавлен новый регистр сведений Состояния и реквизиты доставки, реализованы движения по нему. Переработаны алгоритмы формирования распоряжений на доставку с учетом нового регистра, что позволило улучшить производительность формирования списка распоряжений на доставку. При переходе на новую редакцию информация в новом регистре будет заполнена автоматически в соответствии с данными, зарегистрированными в информационной базе.
Для финансового планирования с использованием системы бюджета вместо документов по лимитам расходования денежных средств предлагаются правила лимитирования расхода денежных средств и модели бюджетирования, в рамках которых формируются лимиты расхода ДС. При использовании системы бюджета:
Для настройки правил лимитирования расхода денежных средств предусмотрена команда Правила лимитирования расходования ДС на форме списка моделей бюджетирования.
Схема настройки и контроля правил лимита расходования денежных средств представлена на рисунке:

Особенности формирования правил лимитирования денежных средств:
Правила лимитов по данным бюджетирования формируются в разрезе следующих параметров:
Правила лимитов расходования ДС могут быть созданы следующими способами:

Изменен и оптимизирован внешний вид обработки Настройки правил получения фактических данных бюджетирования:
Контроль лимитов по данным бюджетирования определяется функциональной опцией НСИ и администрирование – Настройка разделов - Казначейство – Контролировать превышение лимитов.
Использование данной функциональной опции позволяет установить различные виды лимитов денежных средств, которые накладывают определенные ограничения по лимиту расхода денежных средств. Возможны следующие виды лимитов:
Вид лимита устанавливается в правилах лимитов по данным бюджетирования.
Документ Заявка на расходование ДС приобретет дополнительное функциональное назначение. Теперь использование заявки позволяет:
Особенности контроля лимитов расхода денежных средств:
Проконтролировать лимиты расхода денежных средств можно при помощи соответствующего отчета Лимиты расхода денежных средств.
При использовании бюджетирования данный отчет позволяет:
Использование отчета зависит от функциональной опции НСИ и администрирование – Настройка разделов – Бюджетирование и планирование – Бюджетирование – Бюджетирование:
Контроль лимита расходования денежных средств без использования бюджетирования остался прежним.
Для элементов списка Бюджетирование и планирование – Настройка и справочники – Виды планов добавлена группа настроек Отражать по статьям бюджетирования. В рамках указанной группы регулируется возможность отражения в бюджетировании (в разрезе выбранных статей бюджетов) плана оплат как до, так и после отгрузки товаров (работ). Выбор варианта оплаты регулируется при помощи отдельного флажка - Выделять оплаты после отгрузки.

Доступность группы настроек Отражать по статьям бюджетирования определяется предварительной установкой в виде плана флажка С указанием плана оплат, который в свою очередь является зависимым от тех параметров планирования (По количеству и сумме), которые уточняются для выбранного в виде плана сценария.

При настройке отражения оплат по данным планирования может быть определено соответствие как между всеми оплатами в рамках общей статьи бюджетов, так и установлена индивидуальная статья для каждой из планируемых оплат.
Заполнение группы Отражать по статьям бюджетирования в форме элемента Виды планов в дальнейшем позволяет осуществлять оперативное отражение планов оплат на основании документов планирования по указанным в виде планов статьям бюджетов.
Автоматическое заполнение аналитики Контрагент в источниках данных бюджетирования на основании документов План продаж и План закупок осуществляется в следующих случаях:

Если флажок Независимо вести партнеров и контрагентов установлен, для автоматического отражения аналитики Контрагент достаточно, чтобы в исходных документах план продаж (закупок) в соответствующих полях Договор (Соглашение) был указан необходимый контрагент, т.е. заполнены поля Контрагент в договоре с клиентом (соглашении об условиях продаж).

Возможность автоматического отражения в источниках данных бюджетировании статей ДДС на основании документов План продаж и План закупок определяется на основании следующих условий:

Для выполнения указанных условий в Договоре с клиентом и Соглашении об условиях продаж также должны быть предварительно установлены необходимые статьи ДДС.
Реализована возможность двухэтапного ввода информации о потраченных/израсходованных суммах. В связи с этим для документа Авансовый отчет добавлены статусы: Подготовлено и Утвержден.
Использование статусов определяется функциональной опцией НСИ и администрирование – Настройка разделов - Казначейство – Статусы авансовых отчетов. Первый этап работы с авансовым отчетом выполняет подотчетное лицо, второй – бухгалтер по работе с подотчетными лицами.
Двухэтапный процесс работы с документом Авансовый отчет представлен на схеме:

Использование статусов упрощает ввод и отображение данных авансовых отчетов. Назначение документа Авансовый отчет в зависимости от статуса:
Результатом проведения документа в статусе Утвержден является отражение созданных документов в бухгалтерском учете с формированием проводок по счету 71 «Расчеты с подотчетными лицами».
Для утверждения авансовых отчетов добавлена новая роль Утверждение авансовых отчетов.
Авансовый отчет является источником формирования отчетов Контроль выданных подотчетному лицу авансов и Контроль операций с денежными средствами.
Оптимизирована и усовершенствована форма документа Авансовый отчет:
Денежные средства могут быть выданы подотчетному лицу на различные цели (командировка, закупка ТМЦ и т.д.). Для отражения операций, выполняемых подотчетным лицом, в системе предусмотрены различные инструменты:
Документы Поступление товаров и услуг, Поступление услуг и прочих активов с видом операции Закупка через подотчетное лицо и Поступление денежных документов от подотчетного лица:
Журнал Авансовые отчеты преобразован в универсальное рабочее место Казначейство – Подотчетники – Авансовые отчеты, представленное в виде помощника, в котором каждый шаг формирования авансовых отчетов представлен на отдельной закладке:
Использование рабочего места упрощает доступ к первичным документам, которыми регистрируются различные операции закупок через подотчетное лицо.
Различные операции закупок через подотчетное лицо представлены на рисунке:

На закладке Авансовые отчеты предусмотрена возможность оформления различных операций, при помощи соответствующих инструментов:
На закладке Авансы появляются следующие возможности:
Список операций, оформляемых при помощи рабочего места Авансовый отчет, представлен на рисунке:

Для следующих документов реализована возможность указания предполагаемого срока предоставления отчета за полученные денежные средства:
Для установки предполагаемого срока предоставления отчета в документах предусмотрено поле Отчитаться. В данном поле указывается информация о предполагаемом сроке (через неделю, через две недели и т.д.), в течение которого подотчетное лицо должно отчитаться перед бухгалтером.
На рисунке представлен список документов, в рамках которых указывается предполагаемый срок, до которого необходимо отчитаться:

Проконтролировать выданные подотчетному лицу денежные средства можно при помощи отчетов Контроль выданных подотчетному лицу авансов и Контроль операций с денежными средствами.
Отчет Контроль выданных подотчетному лицу авансов позволяет:
Доступ к отчету Контроль выданных подотчетному лицу авансов осуществляется из формы документа Заявка на расходование ДС.
Отчет Контроль операций с денежными средствами позволяет:
Доступ к данному отчету осуществляется по гиперссылки Контроль денежных средств у подотчетных лиц на форме рабочего места Авансовый отчет.
Сотруднику – подотчетному лицу денежные средства могут быть выданы на различные цели (командировки, закупку товарно-материальных ценностей и т.д.). В связи с этим реализована возможность контроля денежных средств у подотчетных лиц в разрезе статей движения денежных средств. Данная возможность определяется функциональной опцией НСИ и администрирование – Настройка разделов– Казначейство - Контролировать выдачу под отчет в разрезе целей. При установленной опции в следующих документах наблюдаются изменения:
В колонке Цель выдачи (статья ДДС) указывается статья денежных средств, по которой будут классифицироваться денежные средства, выданные подотчетному лицу.
Контроль выдачи подотчет денежных средств в разрезе целей позволяет проконтролировать остаток задолженности в разрезе статьи денежных средств. Информация о цели выдачи денежных средств используется в отчетах Контроль операций с денежными средствами и Контроль выданных подотчетному лицу авансов.
Для работы с отчетом Контроль выданных подотчетному лицу авансов предусмотрена новая роль Отчеты и обработки казначея.
Теперь формирование отчетов по дебиторской и кредиторской задолженности с разбивкой по строкам долга возможно и без использования вариантов классификации задолженности (при отключенной функциональной опции НСИ и администрирование - Настройка параметров системы - Предприятие – Организации - Несколько вариантов классификации задолженности).
Данная возможность обеспечивается за счет:
Использование нескольких вариантов классификации и настройка вариантов классификации задолженности остались прежними.
Поскольку стандартный классификатор применяется, в том числе и для классификации задолженности поставщикам, в связи с этим изменен механизм установки и настройки вариантов классификации задолженности:
Схемы работы с вариантами классификации задолженности в зависимости от использования функциональной опции Несколько вариантов классификации задолженности представлены на рисунке:

Стандартную классификацию задолженности можно использовать при формировании следующих отчетов:
Формирование отчетов в разрезе классификаций задолженности осуществляется следующим образом:
Реализована возможность ведения банковских счетов в иностранных банках. В связи с этим расширен состав реквизитов на форме объектов Банковский счет организации и Банковский счет (контрагента):
В зависимости от места открытия счета и валюты изменяется состав видимых реквизитов.

Если счет открыт в Российской Федерации (в качестве валюты установлены рубли):
Если счет открыт за рубежом (в качестве валюты установлены рубли):
Если счет открыт в Российской Федерации (в иностранной валюте):
Если счет открыт за рубежом (в иностранной валюте):
Для валютных счетов скрыты следующие настройки (закладка Настройка печати платежных поручений):
Аналогичные возможности по ведению банковских счетов (контрагентов/организаций) предлагаются при использовании помощника по регистрации нового партнера.
Для осуществления платежа в документ Списание безналичных денежных средств добавлена новая печатная форма Реквизиты платежа, доступ к которой осуществляется через форму данного документа по кнопке Печать. Источником формирования печатной формы являются данные банковских счетов контрагента и организации, в разрезе которых формируется документ Списание безналичных денежных средств.
Если счет организации/контрагента открыт за рубежом или счет организации валютный, то в печатные формы документа Счет на оплату вместо образца платежного поручения выводятся банковские реквизиты.
В прикладное решение добавлена возможность указания дополнительной аналитики по договорам при ведении расчетов по заказам или по накладным. Договор добавлен в качестве дополнительной аналитики в платежные документы, а также в сервисные обработки подбора по остаткам задолженности.

Использование договора в качестве дополнительной аналитики позволит отнести аванс на договор партнера и затем произвести зачет аванса по документу расчету (заказу, накладной). Порядок оформления операции следующий.
Предусмотрена возможность изменения варианта расчетов непосредственно в документах товародвижения. Необходимость такого изменения может возникнуть в том случае, если при установленном в соглашении или договоре варианте расчетов «по договору», необходимо регистрировать оплату конкретной накладной. Порядок расчетов можно изменить в форме документа в отдельном диалоговом окне Правила оплаты.

В документах, где нет гиперссылки Правила оплаты, порядок расчетов можно изменить на закладке Дополнительно.
Порядок расчетов изменяется только в сторону увеличения детализации расчетов. Если в договоре установлен порядок расчетов По договору, то в конкретном документе он может быть изменен на варианты По заказам или По накладным. Если установлен порядок расчетов По заказам, то он может быть изменен на порядок расчетов По накладным.
Документы, вводимые на основании заказов, наследуют порядок расчетов из заказа и порядок расчетов в них переопределить нельзя. Если документ вводится на основании нескольких заказов, то в них должен совпадать порядок расчетов.
При оформлении зачета оплаты предоставляется возможность не только зачитывать еще нераспределенные платежи, но и переносить авансовые платежи с одного объекта расчетов на другой. Например, можно перенести аванс с договора клиента или перенести аванс с одного заказа клиента на другой, даже если они оформлены по разным договорам. При переносе аванса с одного объекта расчетов на другой автоматически создается документ Взаимозачет задолженности.
Для реализации различных вариантов зачета аванса форма Зачет аванса разделена на две закладки: Нераспределенные платежи и Неиспользованные авансы.

На закладке Нераспределенные платежи отображаются платежные документы:
Для оформления зачета оплаты используется команда Зачесть платеж. В нижней части списка показываются те документы, по которым зачтена сумма оплаты. При оформлении такого варианта зачета оплаты будет изменена табличная часть платежного документа. В табличной части платежного документа будет указан документ расчетов (накладная, заказ), по которому зачтена оплата.
На закладке Неиспользованные авансы отображаются платежные документы, по которым имеются остатки авансов на дату зачитываемого документа по указанному в документе договору (или по всем договорам) контрагента, в том числе и по другим объектам расчетов (заказам, накладным, договорам).

Объекты расчетов, которые не относятся к указанному в документе договору, отображаются в списке красным цветом. При выполнении команды Зачесть/перенести аванс будет создан документ Взаимозачет задолженности. Команда может быть выполнена для нескольких выделенных строк.
В нижнем списке показывается общий список документов, с помощью которых будет произведен зачет оплаты. При необходимости можно отредактировать сумму зачтенной оплаты. Используя команду Отменить можно отменить зачет оплаты по нескольким выделенным строкам и произвести зачет оплаты с использованием других платежных документов. Используя команду Исправить превышение можно отменить излишне зачтенную сумму.
Окончательный зачет оплаты (изменение платежных документов, создание нового документа взаимозачета) произойдет после завершения операции взаимозачета (команда Выполнить).
В документе Взаимозачет задолженности предусмотрена возможность выбора конкретной операции взаимозачета из списка типовых операций взаимозачета.

Предусмотрены следующие варианты типовых операций взаимозачета.
Пример. Задолженность клиента (контрагента) по отгрузке оплатил другой клиент (контрагент). Необходимо произвести взаимозачет задолженности.
При оформлении типовых операций в форме документа Взаимозачет задолженностиотображаются только те данные, которые необходимы для оформления выбранной типовой операции и изменяются названия закладок, на которых надо вводить данные о дебиторской и кредиторской задолженности. Например, при оформлении типовой операции Взаимозачет по операциям одного клиента в документе будут показаны закладки Отгрузки (дебиторская задолженность) и Полученные авансы (кредиторская задолженность).
Вариант оформления взаимозачета Произвольный взаимозачет (Использовать произвольную настройку) позволяет оформлять любые варианты взаимозачетов. Тип расчетов, раньше указываемый в табличных частях, вынесен в шапку и определяется выбором типа дебитора/кредитора. Например, выбранный для дебитора тип Клиент, позволит подобрать объекты расчетов в таблицу дебиторской задолженности только по расчетам с клиентами.
Реализована возможность использовать выходные изделия одного этапа в качестве материалов на другом этапе в рамках одной спецификации. Это позволяет поддержать проведение контрольных мероприятий для длительных многоэтапных производственных процессов, когда необходимо зафиксировать выпуск промежуточных полуфабрикатов.
Использование промежуточных полуфабрикатов между этапами можно описать в рамках ресурсных спецификаций или непосредственно в спецификациях строк заказов на производство, если их выделение не предусмотрено в стандартной спецификации.
Потребность в выпуске промежуточного полуфабриката отражается в табличной части Побочный и промежуточный выпуск (ранее называлась Возвратные отходы) на закладке Выходные изделия:

Для промежуточного полуфабриката указывается этап, на котором он должен быть произведен.
Выпуск промежуточных полуфабрикатов оформляется по фиксированной стоимости, которая должна быть задана на момент выпуска. Значение фиксированной стоимости может быть выбрано относительно произвольно (желательно меньше предполагаемой себестоимости выполнения всех предшествующих выпуску этапов), так как является в полной мере служебной величиной, а не контрольной. Оно не влияет на расчет себестоимости выпуска изделия, в рамках производственного процесса изготовления которого был оформлен выпуск промежуточного полуфабриката.
В дальнейшем использование этого полуфабриката возможно на любом из последующих этапов, для которых промежуточный полуфабрикат описывается на закладке Материалы и работы как потребляемый ресурс. Для него выбирается вариант получения материала Производится на этапе с указанием ранее заданного этапа выпуска.
При уменьшении потребности в строках закладки Материалы и работы для излишка устанавливается направление выпуска На склад. При увеличении потребности в строках закладки Материалы и работы и наличии соответствующего побочного выпуска с направлением На склад для недостающего количества устанавливается направление выпуска В подразделение.
В целях сокращения вносимых в список Номенклатура позиций промежуточных полуфабрикатов предусмотрена возможность использования одной и той же номенклатуры на входе и выходе одного и того же этапа.
В ресурсных спецификациях реализована проверка количества потребляемых и выпускаемых на этапах полуфабрикатов. Проверка выполняется при установке статуса Действует.
В ресурсной спецификации не указывается информация о способах передачи изделий между этапами, она уточняется в спецификациях строк заказов на производство.
Добавлен новый тип обеспечения Производство силами переработчика:

Добавлена возможность сформировать заказы переработчикам по потребностям.
Давальческая схема с привлечением внешнего переработчика может быть оформлена двумя способами:
Варианты оформления представлены на схеме:

Допускается передача сырья и материалов без указания заказа переработчику. В этом случае все переданные материалы могут быть использованы для исполнения любого из оформленных заказов, а также для отчетов по независимым выпускам, выполненным вне рамок заказов. Это позволяет поддержать следующие случаи:
При оформлении давальческой схемы без использования заказов документы Отчет переработчика могут быть созданы на основании нескольких документов Производство – Передача в переработку - Поступления от переработчиков. В них поддерживаются следующие варианты группировки указанных затрат (поле Группировка затрат на закладке Основное):
На закладке Сырье и материалы в документах Отчет переработчика отражается нормативный расход материальных ресурсов, который рассчитывается по заказу или по спецификации (поле Норматив). Фактический расход задается в поле Количество.
Расширен состав сценариев формирования документов Производство – Передача в переработку - Заказ переработчику. В рамках одного документа можно оформить задание на изготовление нескольких изделий с различной природой формирования потребности, а значит и разными условиями учета затрат при изготовлении. Данная возможность реализована через варианты группировки затрат (поле Группировка затрат на закладке Основное). Доступны следующие варианты:
Документы Отчет переработчика, созданные на основании заказов, наследуют все приведенные выше настройки.
В документах Заказ переработчику в контекстный отчет Состояние выполнения добавлена информация об излишках и дефиците сырья у переработчика.
Обеспечивается параллельная загрузка рабочих центров в процессе пооперационного планирования.
Для лучшей наглядности при работе с указанной возможностью изменено описание длительности исполнения технологических операций:
Аналогичные изменения реализованы на закладке Маршрут в документах Маршрутный лист:
Время штучное * Кол-во единиц/партий изделий + Время ПЗ.
Время штучное + Время ПЗ.
На диаграмме отражения пооперационного расписания реализована цветовая индикация интервалов времени, внутри которых используется параллельная загрузка рабочих центров. Предусмотрена расшифровка такой загрузки до маршрутных листов.
В рабочем месте Производство – Внутрицеховое управление – Выполнение операций для оформления параллельной загрузки (редактирование статуса выполнения операций) может быть открыта вспомогательная форма группового выбора операций. Форма будет открыта при соблюдении следующих условий:
Для диспетчеризации в рабочем месте Выполнение операций доступны операции маршрутных листов, которые имеют статус К выполнению.
Для маршрутных листов, принадлежащих подразделениям с пооперационной методикой управления, отключено использование статуса Выполняется.
Статусы маршрутного листа устанавливаются исключительно вручную. Изменение статуса выполнения операций не влияет на статус маршрутного листа.
При установке маршрутному листу статуса Выполнен, всем операциям данного документа автоматически назначается статус выполнения Завершено.
Общая схема использования статусов маршрутных листов при пооперационном управлении:

В рабочем месте Производство – Внутрицеховое управление – Диспетчирование производства (MES) в панели индикаторов добавлен индикатор
Отметить выполненным, удален индикатор Нарушен срок выпуска маршрутного листа.
Добавлена новая методика управления маршрутными листами Регистрация операций (без планирования). Использование методики задается в настройках подразделений:

Особенности указанной методики:
Если в настройках хотя бы одного подразделения выбран метод управления маршрутными листами Регистрация операций (без планирования), то доступно рабочее место Производство – Внутрицеховое управление - Диспетчирование (регистрация операций), которое является адаптированной формой рабочего места Производство – Внутрицеховое управление - Диспетчирование (MES). В рамках указанного рабочего места при создании маршрутных листов реализована возможность выбора ключевых рабочих центров. Операциям, выполняемым до ключевых рабочих центров, будет назначен повышенный приоритет, что должно обеспечить скорейшее достижение производственным процессом операций, выполняемых на высоко загруженном оборудовании, и, в свою очередь, обеспечить максимальную загрузку такого оборудования.

На рисунке выделены операции, предшествующие операции Сверление, которая выполняется на ключевом рабочем центре Сверлильный станок. Данные операции имели при выполнении наиболее высокий по сравнению с другими операциями приоритет (приоритет Высокий), что позволило максимально быстро приступить к выполнению операции Сверление.
Общая схема выполнения этапов производства представлена на рисунке:

Внешний вид рабочего места Выполнение операций автоматически настраивается в зависимости от настроек выбранного для отражения операций подразделения.

Операции могут иметь следующие состояния:
Действия с операциями выполняются по кнопкам:
Назначить операцию на рабочий центр – для выделенных в табличной части операций назначается рабочий центр, на котором они будут
выполняться. Отбор операций перед назначением возможен по виду рабочих центров (отбор в шапке рабочего места) или непосредственно по рабочему центру. Сценарии действий
диспетчера могут быть различными: назначить операции на рабочие центры по мере их готовности к исполнению (степень готовности отражает соответствующее состояние исполнения
операции), заранее формировать пул операций к выполнению на каждый рабочий центр на смену, день и т.д.;
Отменить назначение операции – отказ от выполнения выделенной операции (операций) на ранее выбранном для исполнения рабочем центре.
В дальнейшем необходимо разместить эту операцию к выполнению на другой рабочий центр.Варианты распределения расходов между подразделениями остались прежними, изменилась форма описания правил распределения для статей расходов. Для всех способов распределения правила распределения задаются выбором элементов списка Финансовый результат и контроллинг – Доходы и расходы, финансовый результат – Правила распределения расходов.

Для распределения постатейных расходов внутри подразделений (распределение на этапы производства) доступны представленные на схеме базы распределения:

Указанные варианты аналогичны тем, которые используются для распределения номенклатурных затрат. Вариант указывается в правилах распределения (элементы списка Финансовый результат и контроллинг – Доходы и расходы, финансовый результат – Правила распределения расходов).

Здесь же можно указать статью калькуляции, по которой сумма затрат, распределенных по данному правилу, будет отражена в составе себестоимости продукции (поле Статья калькуляции).
На формируемую по правилу базу распределения можно дополнительно наложить отбор по группам (видам) продукции. Отбор можно указать в настройках самого правила (флажок Распределять только по указанным группам (видам) продукции с последующим указанием групп по соответствующей гиперссылке) или задать непосредственно в документах Распределение расходов на себестоимость продукции в дополнение к выбранному в них правилу.
В списке Финансовый результат и контроллинг – Доходы и расходы, финансовый результат – Статьи расходов для статей расходов с вариантом распределения На производственные затраты изменен порядок выбора правила распределения.

Поддерживаются следующие способы распределения:
Правила распределения задаются в рамках выбранного способа распределения. Перенос правил между способами распределения, использование одного правила для разных способов не допускается.
Окончательный выбор варианта распределения для постатейных расходов выполняется в рамках рабочего места Производство – Производственные затраты – Распределение расходов на себестоимость продукции. Для каждой статьи расходов создается отдельный документ Распределение расходов на себестоимость продукции.
В шапке документа отражается информация о сумме расходов, накопленных по статье расходов в течение месяца. Если в течение месяца был приход по статье только в суммовом выражении, то будет указана общая сумма прихода. Если же в течение месяца было списание материалов на расходы, то появится надпись о том, что сумма расходов определяется после расчета себестоимости.

По умолчанию используется способ распределения, заданный для статьи расходов (поле Расходы распределяются).
Для выбранного правила предусмотрена возможность уточнить параметры его использования (фактически сформировать новое правило на основании существующего), дополнить его отбором по группе (виду) продукции, уточнить статью калькуляции (поле Статья калькуляции).
Если в статье расходов был выбран способ распределения На другие статьи расходов, то данные указываются на закладке На другие статьи расходов. Оформить списание на другие статьи расходов можно и без выбора отдельного способа распределения, закладка Дополнительно на другие статьи расходов представлена для всех способов распределения.
При выборе в документе способов распределения, предусматривающих ручное распределение расходов, для внесения данных будут выведены отдельные закладки По подразделениям вручную, По этапам заказов вручную, По выпускам без заказов вручную.
Размер долей по каждому из выбранных вариантов распределения указывается в названии закладок, соответствующих каждому способу распределения (цифра в круглых скобках).
Перед распределением расходов рекомендуется выполнить проверку формирования базы распределения по гиперссылке Проверить наличие данных для базы распределения.
Правило распределения, сформированное в процессе создания конкретного документа, можно сохранить по кнопке
Перенести
настройки распределения в статью.
Документами Распределение расходов на себестоимость продукции формируется требуемая база распределения, расчет по ней выполняется расчетом себестоимости в рамках процедуры закрытия месяца.
В результате развития механизма распределения номенклатурных затрат появилась возможность применения правил распределения, в соответствии с которыми материалы и работы могут быть автоматически распределены на себестоимость продукции. Наличие таких баз распределения, как Количество продукции, Плановая стоимость продукции позволяет отказаться от обязательного использования документа Списание затрат на выпуск. В этом случае материалы, для которых задано правило распределения, будут отнесены на выпуски без заказов по соответствующей базе распределения в конце месяца. Возможные варианты распределения номенклатурных затрат показаны на схеме:

Документы Маршрутные листы и Списание затрат на выпуск позволяют управлять себестоимостью партий выпущенной продукции в любых по сложности производственных процессах. При использовании распределения стоимости материалов по правилам распределения достоверная себестоимость будет получена только в достаточно простых случаях, но данный вариант наименее трудоемкий в применении.
В настройку элементов списка Производство - Настройки и справочники – Производственная структура – Производственные подразделения добавлен выбор поддерживаемого варианта отражения выпуска (параметр Производит продукцию):
Для подразделений, которые имеют право оформить выпуск продукции без заказов на производство, на закладке Производство без заказов выбирается вариант распределения номенклатурных затрат:
Создание документов Списание затрат на выпуск выполняется в рамках рабочего места Производство – Производственные затраты – Списание затрат на выпуск. Автоматическое формирование документов выполняется в следующих случаях:
Для списания расходов необходима спецификация. По кнопке Заполнить / заменить спецификацию, для оформленных выпусков можно указать ресурсную спецификацию. Применяется для случаев, когда при выпуске спецификация не была указана или на момент оформления затрат на выпуск без заказов есть более точная спецификация.
При автоматическом формировании документов Списание затрат на выпуск применяются следующие правила:
Если на основании выбранных партий выпуска было создано нескольких документов Списание затрат на выпуск, то открывается форма подтверждения. Каждый из созданных документов можно вывести на просмотр. По кнопке Отменить и удалить документы удаляются, что равносильно отказу от выполнения списания затрат, по кнопке Принять и закрыть - сохраняются в информационной базе.
При ручном создании документов Списание затрат на выпуск возможно индивидуальное указание израсходованных материалов на выпуск с подбором:
Использование режима ручной корректировки проводок требует от пользователей особого внимания и ответственности за внесенные изменения. Изменение исходного документа в дальнейшем не влияет на установленные вручную значения.
Возможность вручную изменить данные бухгалтерских проводок, сформированных по документам оперативного учета, определяется функциональной опцией НСИ и администрирование – Настройка разделов – Регламентированный учет – Отражение документов в регламентированном учете – Ручное изменение проводок документов.

Корректировка сформированных по документам проводок может быть выполнена двумя способами:

По кнопке Заполнить проводки автоматически формируются проводки по текущим данным документа, что соответствует заполнению по ранее использовавшейся кнопке Отразить в регл. учете.
При установленном флажке Ручная корректировка проводок значения во всех полях предварительно сформированных проводок можно изменить вручную, удалить строки целиком, добавить новые строки непосредственно или путем копирования существующих строк.
Причины внесенных изменений желательно указать по гиперссылке добавить (комментарий), расположенной в нижней части формы. Это позволит сохранить обоснование выполненной корректировки для ознакомления с ним других пользователей.

По кнопке
Создать на основании на форме документа Проводки регламентированного учета можно создать новый документ
Операция (регл. учет), в рамках которого указываются необходимые корректирующие записи.
Одним документом можно внести изменения по нескольким документам-основаниям. Подбор документов-оснований выполняется в табличной части, которая доступна по кнопке Список документов.
На отдельных закладках в документе Операция (регл. учет) представлены движения регистра регламентированного учета и вспомогательных регистров по учету НДС (доступны при установленном флажке Корректировка регистров НДС и журнала учета счетов-фактур).
Созданный документ Операция (регл. учет) входит в структуру подчиненности документа-основания, что позволяет отслеживать статус отражения зависимого документа при изменении данных исходного документа. Если документ Операция (регл. учет) требует подтверждения, то вместо кнопки Провести и закрыть отображается кнопка Подтвердить актуальность проводок. Также выводится информационное сообщение Документ был изменен. Скорректируйте проводки документа или подтвердите актуальность текущих проводок.

Созданные на основании текущего документа документы Операция (регл. учет) отражаются в нижней части формы Проводки регламентированного учета в виде гиперссылок, обеспечивающих переход к корректирующему документу.
Актуальность отражения документов оперативного учета можно проконтролировать двумя способами:

Состояние отражения документов в бухгалтерском и налоговом учете показывается через статус отражения, представленный в виде информационного сообщения в форме документа Проводки регламентированного учета. Применяются следующие варианты статусов:
При повторном проведении документа проводки, введенные вручную, теряют свою актуальность. При открытии формы Проводки регламентированного учета будет предложено либо подтвердить актуальность существующих проводок, либо скорректировать проводки – выводится информационное сообщение Документ был изменен. Скорректируйте проводки документа или подтвердите актуальность текущих проводок. Вместо кнопки Отразить в регл. учете (Записать и закрыть) отображается кнопка Подтвердить актуальность проводок.
Для контроля актуальности отражения документов с ручной корректировкой проводок в рамках рабочего места Отражение документов в регламентированном учете сформирована группа гиперссылок Ручное изменение проводок документов, позволяющая работать со списками документов, имеющих разный статус отражения в бухгалтерском и налоговом учете. Каждый из отдельных списков является представлением общего списка Журнал документов регл. учета с предустановленными отборами по статусу отражения в учете.
В рамках списка Журнал документов регл. учета доступны следующие операции:
Все указанные действия могут быть выполнены как для конкретного документа, так и для произвольной группы документов из списка.
Изменение проводок документов доступно для пользователей, которым назначена роль Право ручной корректировки проводок.
Поддержан сценарий ведения регламентированного учета, при котором документы оперативного учета отражаются в бухгалтерском и налоговом учете с обязательной их проверкой сотрудниками бухгалтерской службы.
Возможность проверки документов определяется функциональной опцией НСИ и администрирование – Настройка разделов – Регламентированный учет – Отражение документов в регламентированном учете – Проверка документов.
Предусмотрено два варианта доступности изменений проверенных документов (определяются настройками системы):
Проверка выполняется по всем видам документов, за исключением регламентных и расчетных документов закрытия месяца.
Проверка документов доступна для пользователей, которым назначена роль Проверка документов и право изменения.
Отметку о проверке документов можно установить двумя способами:

Для пользователей, имеющим права на проверку документов, текущее состояние проверки документа отражается видом кнопки
Проверить (отжата/нажата).
В режиме запрета редактирования для пользователей, не имеющим прав на проверку документов, внешний вид данной кнопки показывает текущее состояние проверки:
Работа с проверяемыми документами (просмотр, изменение статусов проверки) ведется в группе Проверка документов рабочего места Отражение документов в регламентированном учете. По гиперссылкам открываются отдельные списки документов, которые являются представлением общего списка Журнал документов регламентированного учета с предустановленными отборами по состоянию проверки (Проверенные документы; Документы, требующие проверки; Документы, требующие повторной проверки).
В рамках списка Журнал документов регламентированного учета доступны следующие операции:
Журнал документов регламентированного учета (скрытый по умолчанию) можно вывести на панель раздела Регламентированный учет в группу См. также.
В прикладном решении для отражения прочих операций применяются:
При отражении прочих операций в бухгалтерском учете счета настраиваются в форме документов и после выбора хранятся непосредственно в самих документах.
Если для документа, отражающего прочую операцию, счета учета не были указаны при оформлении документа, то в рабочем месте Отражение документов в регламентированном учете он попадет в список документов, неотраженных в учете. Для настройки необходимо открыть форму документа и указать счета.
Существенным моментом при отражении прочих операций является выбор аналитики отражения, который определяется значением в поле Статья расходов/активов. Это поле составного вида, позволяющее обратиться при выборе значения к двум адресуемым сущностям:
Для работы со статьями активов/пассивов должна быть установлена функциональная опция НСИ и администрирование – Настройка разделов - Финансовый результат и контроллинг – Финансовый результат - Учитывать прочие активы и пассивы.

Например, для выплаты начисленных учредителям дивидендов используется документ Казначейство – Банк – Безналичные платежи – Списание безналичных ДС с видом операции Прочий расход, у которого на закладке Расшифровка платежа в поле Статья расходов/активов выбирается статья Дивиденды к выплате из списка Статьи активов и пассивов.

При выборе статьи активов/пассивов для отражения операции в бухгалтерском учете доступна настройка счета учета (поле Счет регл. учета). Можно использовать все счета рабочего плана счетов.
При выборе статьи расходов счет отражения определяется параметрами настройки статьи расходов.
В документах Финансовый результат и контроллинг – Доходы и расходы, финансовый результат - Отражение прочих доходов и расходов в отдельных полях указываются параметры корреспондирующего счета (например, в поле Кор. подразделение необходимо указать подразделение, использующееся для корректного формирования проводки с участием корреспондирующего счета).
В документах Запись книги покупок счет учета НДС заполняется по умолчанию в соответствии с указанным видом ценности, в дальнейшем его можно изменить.
Описанный механизм пришел на смену использовавшейся раньше возможности задать произвольный счет учета для операций, зарегистрированных по статье расходов с вариантом распределения На прочие активы и видом аналитики Прочие активы.
Вариант распределения На прочие активы получил новое название На внеоборотные активы, из его состава исключена возможность использовать вид аналитики расходов Прочие активы.
При обновлении информационной базы на новую версию:
В табличной части документов Финансовый результат и контроллинг – Доходы и расходы, финансовый результат - Отражение прочих доходов и расходов добавлена возможность ручного редактирования сумм постоянной (поле ПР) и временной (поле ВР) разницы.
Для всех видов операций документа суммы управленческого, бухгалтерского и налогового учета не обязательны к заполнению, что позволяет отразить движение только по одному из направлений учета.
При необходимости документ может быть использован для корректировки амортизации внеоборотных активов (доначисление или снижение накопленной суммы амортизации).
Возможность вести расчеты по займам, выданным сотрудникам организации, определяется функциональной опцией НСИ и администрирование – Настройка разделов – Зарплата - Расчет зарплаты – Выдаются займы сотрудникам. При расчете зарплаты в рамках единой информационной базы для работы с займами сотрудников предназначено рабочее место Зарплата – См. также – Займы сотрудникам. Общая схема работы представлена на следующей схеме:

Если зарплата ведется во внешней программе, то все операции расчетов по займам выполняются без указания договора займа. В остальном используется единая схема отражения операций.
Основанием для выдачи займа сотрудникам выступает договор займа, который регистрируется в указанном рабочем месте. После создания договора доступно:
При начислении зарплаты выполняется:
Для регистрации начисленных процентов в документах Зарплата - Отражение зарплаты в финансовом учете добавлена закладка Начисленные проценты по займам, в которой указываются:
Для отражения удержанных сумм в документах Отражение зарплаты в финансовом учете добавлены новые операции (поле Вид операции на закладке Удержанная зарплата):
В учете прочих активов/пассивов погашение основного долга и процентов регистрируется по предопределенной статье активов Займы выданные.
Частичное или досрочное погашение займа может оформляться документами поступления денежных средств Поступление безналичных ДС и Приходный кассовый ордер с видом операции Погашение займа сотрудником.
Отражение расчетов по займам в бухгалтерском учете выполняется по следующим правилам:



В документах поступления денежных средств предусмотрена возможность зарегистрировать уплаченную по договору займа комиссию (тип суммы Комиссия), оформление документов аналогично погашению процентов по займу.
Большинство документов оперативного учета отражаются в бухгалтерском и налоговом учете методом отложенного проведения. Для обеспечения корректности и полноты данных необходима сверка остатков и оборотов по остаточным регистрам оперативного учета и данных оборотно-сальдовой ведомости бухгалтерского учета. Расхождения могут быть вызваны следующими причинами:
Для выявления и анализа указанных расхождений предназначен отчет Регламентированный учет – Отчеты по регламентированному учету – Сверка данных оперативного и регламентированного учетов. Отчет позволяет контролировать следующие разделы учета:
Сверка данных выполняется в валюте регламентированного учета.
Источники данных для сравнения по разделам учета указаны ниже.

На счете 50 «Касса» нет субконто для состава касс, поэтому сверка проводится по всем кассам предприятия.


Методика отражения возвратов в оперативном и регламентированном учетах разная – в регламентированном учете используется понятие «сторно», в оперативном учете это классифицируется как «расход». В связи с этим обороты по оперативному учету в отчете автоматически корректируются для совпадения с данными бухгалтерского учета.
В оперативном учете отсутствует необходимость в движениях, закрывающих авансы. Соответственно в обороты оперативного учета при необходимости добавляется «виртуальный» оборот, имитирующий операцию закрытия аванса в регламентированном учете.

Разница возникает в случае фиксации недостач при поступлении товаров: в бухгалтерском учете выполняется отражение через счет 76.02 «Расчеты по претензиям», при этом соответствующего оборота по регистрам нет.
Разница возникает в случае взаимозачета задолженности через счет 76.09 «Прочие расчеты с разными дебиторами и кредиторами», так как нет аналогичного оборота по регистру взаиморасчетов.

Сверка производится без учета аналитики, но с расшифровкой до документа-регистратора.
Добавлен новый субсчет 68.21 «НДФЛ индивидуального предпринимателя». Движение по данному субсчету оформляется ручными операциями с использованием документов Регламентированный учет – Бухгалтерский учет - Операция (регл.учет).
В прикладном решении используется ряд документов, отражающих движение по нескольким организациям в рамках регистрации одной хозяйственной операции (например, документы, оформленные по схеме «Интеркампани»).
К отражению в бухгалтерском учете указанные документы принимаются в каждой организации отдельно (кроме управленческой). Такой подход снижает влияние закрытия месяца в одной организации на закрытие месяца в других организациях.
Если отражение в регламентированном учете выполняется с отбором по организации, то:
Если отражение в регламентированном учете выполняется без отбора по организации, то:
Для элементов списка Способы отражения зарплаты появилась возможность указать вариант регистрации начисленной зарплаты (поле Начисления) не только по статье расходов, но и по статье, выбранной из списка Финансовый результат и контроллинг – Управленческий баланс - Статьи активов и пассивов. Если в виде варианта отражения начисления выбрана статья пассивов, то в поле Счет можно указать произвольный счет для отражения начисления в бухгалтерском учете.
В способах отражения могут быть указаны статьи расходов и пассивов с произвольными аналитиками. При отражении зарплаты в финансовом учете для ряда аналитик поддерживается автозаполнение. Подбираемые аналитики:
Для отражения зарплаты и взносов используются предопределенные статьи пассивов:
Помимо аналитик могут быть заполнены субконто при отражении зарплаты на прочие пассивы следующих типов:
Исключается использование в будущем для отражения зарплаты, относимой на прочие цели, статей расходов с вариантом распределения На прочие активы. Указанные статьи расходов могли ранее уже применяться при задании параметров способов отражения зарплаты. Для таких случаев сохраняется поддержка их использования с возможностью задать для операции счет учета на закладке Прочие операции рабочего места Настройка отражения документов в регламентированном учете.
Рекомендуется при переходе на новую версию для отражения отнесения зарплаты по прочим операциям использовать способы отражения зарплаты с новыми значениями параметров (статьи пассивов, выбранный счет учета).
В документах Выработка сотрудников с видом операций Прочие работы и Ремонт для отражения выработки вместо статьи расходов указывается способ отражения (поле Способы отражения зарплаты на закладке Виды работ), параметры которого и определяют характер отнесения выполненного вида работ.
В документах Зарплата – Отражение зарплаты в финансовом учете на закладке Удержания появилась возможность вручную указать счет отражения удержания (поле Счет регл. учета).

Счет учета подбирается по данным ранее введенных документов Отражение зарплаты в финансовом учете в результате анализа заполнения полей Сотрудник, Подразделение и Вид операции. Если по ранее введенным документам счет учета определить не удалось, то подставляется счет учета для вида операции по умолчанию.
Удержание всегда выполняется в валюте регламентированного учета. Списание с подотчетного лица валютных сумм не предусмотрено.
Оформление операций комиссионной торговли между организациями можно представить в виде следующей схемы.

В новой схеме комиссионной торговли предусмотрена возможность не только продажи, но и списания комиссионных товаров другой организации. Факт списания товаров другой организации регистрируется документами:
На основании данных о списании товаров другой организации оформляется документ Отчет по комиссии между организациями о списании. При проведении документа Отчет по комиссии между организациями о списании фиксируется:
При проведении документа формируются проводки:
Для регистрации документов по комиссии между организациями, как по результатам продаж, так и по результатам списаний используется журнал Оформление отчетов по комиссии (Финансовый результат и контроллинг – Финансовый учет товаров - Отчеты по комиссии между организациями).
Предусмотрена возможность передачи обособленного товара между организациями. Для этих целей в документ Передача товаров между организациями в табличной части Товары добавлено поле Назначение. При выборе назначения, открывается форма, в которой можно выбрать обособленный товар, зарезервированный под конкретное назначение.

Выбор назначения производится вручную из списка Все обособленные заказы. Выбор назначения возможен только при включенной функциональной опции НСИ и администрирование – Настройка разделов – Склад и доставка – Обеспечение потребностей - Не контролировать превышение обособленного обеспечения. Контроль указанного в документе назначения производится в момент проведения документа.
Проводки бухгалтерского и налогового учета по документам Амортизация и износ основных средств и Амортизация НМА заполняются в момент проведения. Для их корректного формирования все настройки отражения расходов по начисленной амортизации должны быть заданы до проведения документов.
В документы Амортизация и износ основных средств и Амортизация НМА добавлена гиперссылка Настройки отражения расходов. При открытии формы указанных видов документов происходит проверка заполнения настроек отражения амортизационных расходов по соответствующим документу объектам. Если все настройки отражения заданы – гиперссылка окрашена в синий цвет. При отсутствии настройки отражения расходов хотя бы для одного варианта начисления амортизации гиперссылка приобретает красный цвет. По гиперссылке выполняется переход в рабочее место Регламентированный учет – Отражение документов в регл. учете - Настройка отражения документов в регламентированном учете для задания недостающих вариантов отражения.
Документами Амортизация и износ основных средств не начисляется амортизация по отдельным объектам основных средств, если ранее она уже была начислена следующими документами:
Документами Амортизация НМА не начисляется амортизация по отдельным объектам нематериальных активов, если ранее она уже была начислена следующими документами:
При проведении документов движения основных средств и нематериальных активов выполняется попытка их отражения в бухгалтерском и налоговом учете. При отсутствии на момент проведения необходимых настроек проводки не формируются, а документ проводится с признаком К отражению для последующего отложенного отражения. Данное правило распространяется на следующие документы:
Начисленная амортизация по объектам основных средств и нематериальных активов, стоящих на учете в головной организации, может быть отнесена на расходы подразделений обособленных филиалов, учет по которым ведется на отдельном балансе (используется счет 79 «Внутрихозяйственные расчеты»). Настройка передачи начисленной амортизации может быть оформлена документами:
Для оформления необходимо в указанных документах установить флажок Передавать расходы в другую организацию и указать обособленный филиал из списка Организации.

Счет учета амортизации определяется настройками параметров начисления амортизации и может отличаться от приведенного на рисунке счета 02.01 «Амортизация основных средств, учитываемых на счете 01».
Оптимизирован внешний вид печатной формы Монитор целевых показателей, использование которой позволяет:
Схема настройки для регулярной рассылки монитора целевых показателей представлена на рисунке:

Добавлена возможность настройки состава пересылаемых вариантов анализа целевых показателей. Для этого необходимо открыть настройку отчета по монитору целевых показателей Варианты показателей в форме Рассылка отчетов и отредактировать варианты анализа целевых показателей (валовая прибыль, продажи, план – факт списания ДС и т.д.).
Форма Варианты анализа целевых показателей позволяет: