Переход от режима совместимости с 8.3.12 платформой в совместимость с 8.3.14. Обновлены все связанные библиотеки (БСП и прочие) в режим совместимости с 8.3.14. Подробнее о платформе 8.4.14 - https://its.1c.ru/db/v8314doc.
Минимальная версия системы 1С:Предприятие для использования - 8.3.14.1565. Рекомендуется использовать платформу 8.3.16.1148 (и выше).
Начиная с версии 2.4.11.65 прикладного решения в соответствии с актуальными требованиями законодательства в чеках, пробиваемых при передаче товара покупателю, в электронной форме чека передается тег 1162 "Код товара". Передаваемый код зависит от товарной группы:
В печатной форме чека для маркируемых товаров рядом с наименованием товара выводится пометка «[М]».
Электронную версию пробитого чека можно посмотреть из документа продажи по
ссылке Пробит чек №. В форме фискальных данных на закладке XML для
каждого такого товара будет строка
Для работы необходимо использовать актуальную версию конфигурации, а также драйвера и прошивки ККМ.
См. также список сертифицированных моделей ККТ (для поддерживаемых моделей/версий в столбце Возможности указана пиктограмма) на сайте https://v8.1c.ru.
Начиная с версии 2.4.12, для товаров с заполненным реквизитом Код вида номенклатурной классификации, в электронной форме чека передается тег 1162 "Код товара" с указанным кодом в шестнадцатеричном виде. Код применяется для немаркируемых товаров, в частности средств защиты, указанных в постановлении Правительства РФ № 521 от 16.04.2020 г.
Операции с меховыми изделиями из меха подлежат отражении в Государственной информационной системе маркировки. Возможность обмена данными с ГИСМ включается функциональной опцией НСИ и администрирование – Администрирование – Интеграция с ГИСМ (изделия из меха) – Маркировка товаров контрольными (идентификационными) знаками. Работа с ГИСМ выполняется в рабочем месте Закупки/Продажи/Склад и доставка – Сервис – Обмен с ГИСМ (изделия из меха).
Название рабочего места и формы настроек было изменено – явно выделена товарная категория для исключения путаницы с другими категориями маркируемых товаров.
Поддерживается обмен с государственной информационной системой ИС МП («Честный знак»), по следующие категории товаров:
Для интеграции с ИС МП для учета обувной продукции необходимо установить флажок НСИ и администрирование – Администрирование – Интеграция с ИС МП – Вести учет маркируемых товаров. В списке указываются конкретные категории товаров, с которыми работает организация. Напротив каждой товарной категории указывается дата, начиная с которой маркировка товаров этой категории становится обязательной. До дата начала обязательной маркировки по соответствующей категории товаров в продаже может находиться немаркированная продукция вместе с маркированной. До этого момента возможно продажа без указания кодов маркировки.

Форма Обмен с ИС МП (обувь, одежда, табак..) является единым рабочим местом, из которого можно выполнять настройки обмена с ИС МП оформлять и контролировать все операции по всем категориям маркируемой продукцией.

Для Вида номенклатуры соответствующего товарам, подлежащим обязательной маркировке, должен быть установлен Тип номенклатуры по соответствующей товарной категории: Табачная продукция, Обувная продукция, Товары легкой промышленности и одежда и т.д..
Начиная с версии 2.4.1.93 доступен документ Отгрузка товаров ИС МП, который предназначен для отражения в ИСМП отгрузки маркируемых товаров, если ранее данный факт хозяйственной деятельности не был оформлен электронным документом. Также документ может применять для отражения других операций.
Предусмотрены следующие виды операций:
Продажа
Передача от комитента к комиссионеру
Передача от агента к принципалу
Безвозмездная передача
Продажа по гос.контракту
Продажа для собственных нужд покупателя
Документ можно создать непосредственно из списка Отгрузка товаров ИС МП в рабочем месте Обмен с ИС МП (обувь, одежда, табак…) и заполнить документ самостоятельно, в том числе указав документ-основание
При наличии документов Реализации товаров и услуг документ Обмен с ИС МП (обувь, одежда, табак…) можно сразу создать по уже оформленному документу реализации. В рабочем месте Обмен с ИС МП (обувь, одежда, табак…) в строке Отгрузка товаров ИС МП будет активная ссылка оформить с указанием количества документа.

По этой ссылке открывается список документов к оформлению. Создать документ Отгрузка товаров ИС МП для указанного документа Реализации товаров и услуг можно по кнопке Оформить.

На закладе Основное созданного документа Отгрузка товаров ИС МП среди прочего указывается вид продукции и вид операции.

На закладке указывается перечень отгружаемых товаров, а в форме Подбор и проверка указывается список кодов маркировки. Эти товары заполняются в полном соответствии с документом- основанием в части данной категории маркируемой продукции.
После заполнения документа по соответствующей ссылке передайте данные в ИС МП. После успешного завершения обмена операция с маркируемыми товарам будет завершена, а указанные коды маркировки будет переданы новому собственнику или выведены из оборота. Покупатель-участник оборота маркируемых товаров получит документ Приемка товаров ИС МП.
Если во время обмена данными с ИС МП произошел обрыв связи или аварийное завершение программы и не были получены все коды маркировки (статус документа отличает от Коды маркировки эмитированы), то необходимо повторно выполнить обмен данными с ИСМП. Это можно сделать, прейдя из формы документа в форму Протокол обмена и далее по кнопке Выполнить обмен или по кнопке Выполнить обмен в рабочем месте Обмен с ИСМП (обувь, одежда, табак).
Документ предназначен для отражения поступления маркируемых товаров, передача который была оформлена продавцом напрямую в ИСМП, без использования ЭДО.
Документ создается в ИС МП и загружается в информационную базу автоматически после отражения продавцом документа. Загрузка может выполняться по расписанию обмена или по кнопке Загрузить входящие документы. Документ загружается в статусе Принят из ИС МП.

По поступившему документу необходимо выполнить проверку поступившей продукции (ссылка выполните проверку) и подтвердить поступление или отказаться от накладной. Проверка поступивших товаров выполняется в форме Проверка и подбор маркируемой продукции (ссылка Проверить маркированную продукцию на закладке Товары). После успешного завершения проверки нужно подтвердить документ. После этого коды маркировки перейдут к организации. На основании документа Приемка ИС МП можно автоматически создать документ приобретение товаров и услуг или связать с уже имеющимся в информационной базе документом.

Если поступивший документ не соответствует факту хозяйственной деятельности, то можно отказаться от документа (ссылка откажитесь от накладной). В этом случае продавец получит соответствующее уведомление.
Документ Возврат в оборот ИС МП предназначен для отражения возврата в оборот маркируемой продукции, которая ранее была выведена из оборота в продажи. Предусмотрены следующие операции:
Возврат в оборот при розничной реализации
Возврат в оборот при дистанционном способе продажи
Операция Возврат в оборот при розничной реализации может применяться в случае, если была оформлена розничная продажа и возврат по ней, и при этом код маркировки не был возвращен в оборот через ОФД. Возврат от розничного покупателя в программе можно оформить следующими способами:
При оформлении возврата можно считать код маркировки, но это не является обязательным, более того, иногда код маркировки при возврате не может быть считан в силу повреждения. При оформлении возврата в РМК код маркировки считывается непосредственно в РМК, а при оформлении документа Возврат товаров от клиента – в форме проверки поступившей маркируемой продукции. Если код маркировки был считан в документе возврата, то при пробитии чека ККМ на возврат, он будет передан в ОФД. После этого ОФД должен самостоятельно передать этот код в ИС МП.
Если маркировки код не указан при возврате, но его можно идентифицировать впоследствии, то этот код можно вернуть в оборот документом Возврат в оборот ИС МП с видом операции Возврат в оборот при розничной реализации.
Особенностью дистанционного способа продаж маркируемой продукции является то, что товар выводится из оборота при передаче курьеру или службе доставки. Сама продажа при этом может и не состоятся – клиент может отказаться от покупки в момент получения и вернуть товар клиенту или службе доставки. В этом случае по факту возврата такого товара оформляется документ Возврат в оборот ИС МП с видом операции Возврат в оборот при дистанционном способе продажи.
Документа Возврат в оборот ИС МП с видом операции Возврат в оборот при дистанционном способе продажи или Возврат в оборот при розничной реализации оформляется из списка Возврат в оборот ИС МП в рабочем месте Обмен с ИС МП (обувь, одежда, табак). Если организация работает с несколькими видами маркируемой продукции, то при оформлении документа на закладке Основное указывается конкретный вид маркируемой продукции.

На закладке Товары путем сканирования, ручного ввода кода или загрузки кодов из внешнего файла, указывается все коды маркировки, которые должны быть возвращены в оборот. При оформлении операции Возврат в оборот при розничной реализации дополнительно указываются реквизиты первичного документа, которым был оформлен возврат. Для оформления возврата в оборот при дистанционном способе продажи заполнение первичного документа не обязательно.
После заполнения перечня кодов маркировки документ передается в ИСМП по ссылке передайте данные в верхней части документа.

После успешного завершения обмена с ИСМП документ переходит в статус Коды маркировки возвращены в оборот. В случае возникновения ошибки в строке статуса отображается ссылка, по которой можно посмотреть причина ошибки.
Если код маркировки отсутствует и не может быть идентифицирован, то продукция для дальнейшей продажи должна быть снова маркирована, используя документ Перемаркировка товаров ИСМП.
В документы Передача в регистр 2 ЕГАИС, Возврат из регистра 2 ЕГАИС добавлена возможность работы с ТСД и возможность загрузки кодов из табличного документа.

Обновлены таблицы допустимых целей по видам продукции ВетИС.

В соответствии с информацией ФНС России «О подтверждении уплаты НДС при ввозе товаров на территорию России» для вычета НДС при ввозе товаров указывать информацию о платежном поручении не требуется.
С августа 2018 года ФТС России проводит эксперимент по оплате таможенных пошлин и налогов через единый лицевой счет плательщика, открытый на уровне ФТС России. Служба самостоятельно списывает необходимые суммы со счета импортера без детализации до платежных документов вне зависимости от того, в какой таможенный орган подана декларация на товары. В этом случае реквизиты платежных документов в декларации на товары не заполняются.
Однако вычет по НДС импортер может получить на основании документа, подтверждающего уплату налога. Реквизиты этого документа указываются в книге покупок. В связи с их отсутствием ФНС России разъяснила, что в этом случае подтверждающим документом может являться декларация на товары.
При этом в книге покупок в графе 7 «Номер и дата документа, подтверждающего уплату налога» ставится прочерк, а в графе 3 «Номер и дата счета-фактуры продавца» указываются сведения о регистрационных номерах деклараций на товары.
В таком же порядке заполняются аналогичные показатели по соответствующим строкам раздела 8 налоговой декларации по налогу на добавленную стоимость.
Сценарий работы участника ВЭД через единый лицевой счет:
Для возможности оплаты через единый лицевой счет на форму документа Таможенная декларация на импорт добавляется реквизит Оплата через единый лицевой счет.

При установке флага Оплата через единый лицевой счет становится недоступна гиперссылка Реквизиты оплаты НДС в бюджет в таможенной декларации на импорт.

В таком случае в книге покупок в графе 7 «Номер и дата документа, подтверждающего уплату налога» ставится прочерк.
При оформлении таможенной декларации на импорт поддерживается возможность генерации номеров ГТД без дополнения номером раздела или номером товара. Для такой возможности с закладки Основное документа таможенной декларации на импорт удален реквизит № декларации дополняется.
В табличных частях таможенной декларации на закладке Разделы ГТД удалены колонки с номером ГТД № декларации для с/ф.
Было:
Номер ГТД дополнялся номером раздела или номером товара.


Стало:
Номер ГТД более не дополняется номером раздела или номером товара.


Если в декларации необходимо указать номер строки товара или номер раздела, соответствующий полю № 32 таможенной декларации, то для такой возможности на закладке Разделы ГТД в табличную часть Товары декларации добавлено поле Порядковый №. По умолчанию поле не заполняется и не является обязательным к заполнению.

Заполнить порядковый номер можно номером строки товара или номером раздела (подменю команд Разное).

Значения, введенные поле Порядковый №, сохраняются в справочнике Номера ГТД в реквизите Порядковый номер товара.
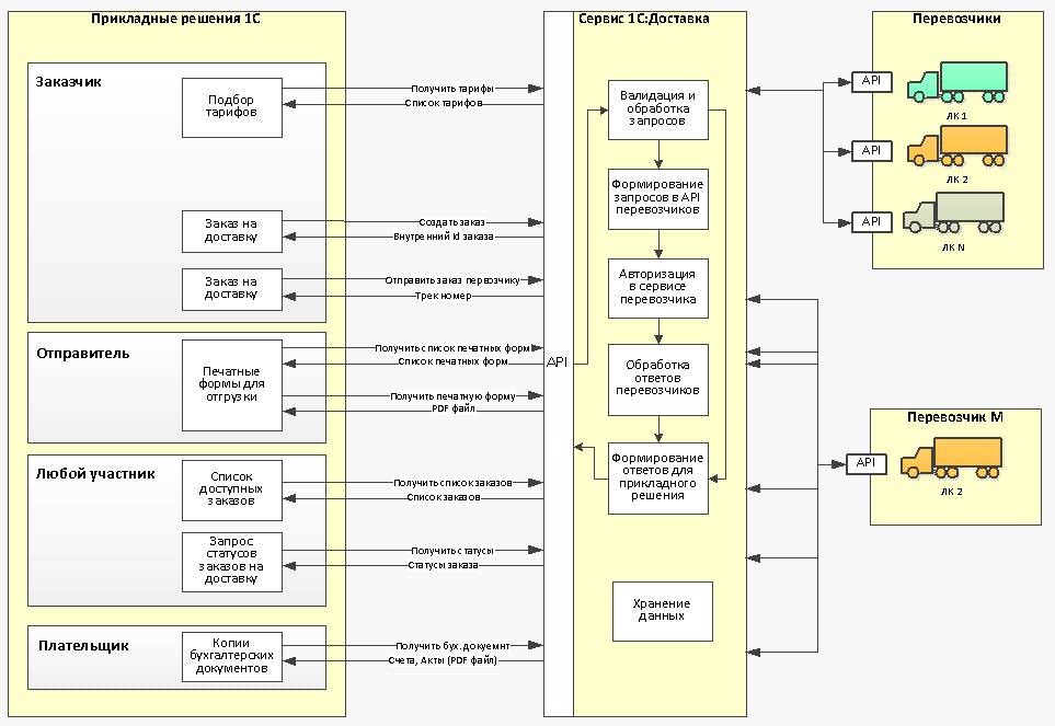
Для работы с логистическими службами через единое API на базе «ЭДО 1С:Бизнес-сети на фреше» с целью заказывать услугу доставки из программы 1С предусмотрен сервис «1С:Доставка».
Поддерживается интеграция программы 1С с перевозчиком «Деловые линии».
Основная задача сервиса «1С:Доставка» – онлайн организация процесса перевозки с одного пункта в другой, основанная на своевременной поставке груза с возможностью получения оперативной информации о местоположении груза.
Преимущества использования сервиса «1С:Доставка»:


Сервис «1С:Доставка» решает следующие бизнес-задачи:
Участники грузоперевозки:
Схема взаимодействия участников грузоперевозки посредством программы 1С, сервиса «1С:Доставка» и API перевозчиков.

Сценарии работы участников грузоперевозки:

Отправитель и получатель, как участники грузоперевозки, с использованием сервиса «1С:Доставка» будут видеть заказы на доставку и иметь возможность отследить их текущее состояние и распечатать требуемые грузоперевозчиком документы.

Сценарий работы в сервисе «1С:Доставка» для пользователей программы 1С:
Для работы с сервисом «1С:Доставка» необходимо включить функциональные опции:

Для работы с сервисом 1С:Доставка предусмотрены роли:
Ограничения использования сервиса «1С:Доставка»:
Метод авторизации в сервисе «1С:Доставка» аналогичен авторизации в сервисе «1С:Бизнес сеть».
Для работы с сервисом «1С:Доставка» организации необходимо зарегистрироваться в сервисе 1С:Бизнес-сеть (команда Зарегистрироваться в сервисе 1С:Бизнес-сеть)(НСИ и администрирование – Настройка НСИ и разделов – Настройка интеграции – Обмен электронными документами – Сервис 1С:Бизнес-сеть). Отдельной регистрации не требуется.

Тип перевозки «Сборный груз» – это перевозки грузов различных заказчиков на одном транспортном средстве между терминалами перевозчика.
Терминалы - пункты приема и выдачи груза. Терминалы могут предоставлять дополнительные услуги по упаковке, хранению, сортировке и оклейке грузовых мест. Количество предоставляемых услуг зависит от терминала.
Большинство тарифов включают услуги забора груза с указанного адреса или доставки до указанного адреса. Перевозчик самостоятельно доставляет груз от адреса отправителя до терминала или от терминала до адреса получателя. Данные услуги являются основными для данного типа перевозки. Дополнительные услуги влияют на стоимость перевозки в целом.
Есть широкий набор услуг, связанный с получением груза и выдачей груза на адресе. Кроме этого, предоставляются дополнительные услуги перевозки, например, «Доставка документов» или «SMS информирование».
Формирование заказа на доставку реализовано в виде помощника 1С:Доставка:Заказ на доставку, который можно запустить:


Формирование заказа на доставку состоит из ряда шагов, предусмотренных в мастере 1С:Доставка:Заказ на доставку.
Если заказ на доставку вводится по документу основания, то большинство полей в заказе на доставку заполняется автоматически по данным документа основания.
1-й шаг. Ввод информации об участниках перевозки - отправителе и получателе, адресах отгрузки/доставки, контактной информации (телефон, контактное лицо) (на закладке Основное).
В качестве заказчика заполняется организация, от имени которой оформляется заказ на доставку.

Адрес, откуда планируется отгрузка, можно заполнить адресом из карточки склада (пункт Наш склад) или ввести произвольный адрес с использованием адресного классификатора (пункт Произвольный адрес).


Адрес, по которому планируется доставка груза, можно заполнить адресом из карточки контрагента/организации (пункт Адрес контрагента) или ввести произвольный адрес с использованием адресного классификатора (пункт Произвольный адрес).

Время отгрузки и доставки можно заполнить с учетом обеда.

2-й шаг. Ввод информации о параметрах груза (стоимость груза, количество мест, весогабаритные характеристики, описание содержимого на закладке Параметры груза).
Стоимость груза заполняется автоматически суммой из документа основания. Стоимость груза влияет на расчет страховки.
Если в составе груза более одного места, то необходимо указать общее количество мест, их вес и объем, а также максимальные весогабаритные характеристики грузовых мест.

3-й шаг. Выбор подходящего тарифа и перевозчика (на закладке Тарифы).
При переходе к выбору тарифов системой автоматически выполняется поиск наиболее подходящих тарифов в соответствии с параметрами груза, способами отгрузки/доставки (текущие отборы на форме помощника).
По результату поиска в мастере показывается список походящих тарифов.
При активации строки тарифа с правой части помощника по формирования заказа на доставку отображается информация с расшифровкой стоимости этого тарифа.

При необходимости можно изменить варианты доставки (способ отгрузки, способ доставки), добавить требуемые дополнительные услуги, оказываемые в рамках выбранного типа перевозки «Сборный груз» (с помощью команды Настроить отбор):
Например, требуется дополнительно пронести груз до транспортного средства, в таком случае необходимо добавить дополнительную услугу «Погрузочные работы – Пронос груза до ТС» и указывается на какое расстояние потребуется пронести груз.

В соответствии с настроенными отборами система автоматически запускает поиск подходящих тарифов. Стоимость услуг по доставке автоматически будет пересчитана с учетом выбранных дополнительных услуг, измененных способов доставки/отгрузки и т.д.

Если стоимость услуги не включена в расчет, то такой тариф в списке найденных
тарифов помечается восклицательным знаком
(например, в случаях, когда негабаритный груз).

Красным восклицательным знаком помечаются тарифы, стоимость которых не включает одну или несколько выбранных в отборе услуг.
Выбор подходящего тарифа выполняется по команде Выбрать тариф. По результату выбора тарифа на форме помощника будет отображаться наименование перевозчика и тарифа.
Выбранный тариф будет выделен жирным шрифтом.

По выбранному тарифу можно просмотреть информацию о перевозчике (контактные данные и краткое описание).

4-й шаг. Выбор дополнительных услуг и ввод обязательных параметров выбранного тарифа (на закладке Параметры тарифа). Указывается выбор доступной по тарифу формы оплаты (наличная/безналичная).
Адрес отгрузки (От адреса) и адрес доставки (До адреса) заполняются автоматически в соответствии с теми адресами, которые указаны в мастере на закладке Основное.

Если для отправителя в качестве способа отгрузки указан Самопривоз, то в параметрах тарифа указывается терминал (пункт приема заказов), до которого отправителем осуществляется доставка груза и с этого терминала перевозчик забирает груз и выполняет доставку этого груза до адреса получателя.
При выборе терминала (пункта приемки заказов) открывается форма 1С:Доставка:Пункты приемки заказов, содержащая список подходящих терминалов, доступных для указанного адреса отправителя. Адрес отправителя заполняется из внесенных ранее параметров перевозки на закладке Основное в мастере формирования заказа на доставку.
Для каждого терминала показываются контактные данные, время работы и список оказываемых услуг.

Если для получателя в качестве способа доставки указан Самовывоз, то в параметрах тарифа указывается терминал (пункт выдачи заказов), куда перевозчиком доставляется груз и с этого терминала получатель уже самостоятельно забирает этот груз. Для выбора терминала (пунктов выдачи заказов) открывается форма, содержащая список подходящих терминалов, доступных для указанного адреса получателя.
5-й шаг. Проверка заполненных реквизитов. Выполняется проверка введенных данных пользователем в заказе на доставку перед отправкой заказа перевозчику (команда Проверка).
По результату применения команды Проверка будет показана вся информация по заказу на доставку (данные по тарифу, участники перевозки и контактные лица, способы и адреса доставки/отгрузки, параметры груза и др.).

На любом шаге работы по формированию заказа на доставку можно сохранить заказ в сервисе 1С:Доставка, либо при необходимости отменить сохранение заказа. Для этого предусмотрены соответствующие команды (Сохранить и Отменить). При этом отменить и сохранить можно только заказ в состоянии «Черновик».

6-й шаг. Оформление заказа на доставку и его отправка грузоперевозчику (команда Оформить и закрыть). По результату применения данной команды системой запускается проверка готовности заказа на доставку к отправке грузоперевозчику. Под проверкой готовности подразумевается, корректно ли указаны все параметры в заказе на доставку (адреса доставки/отгрузки и др.).
Если по результату проверки система не выявила никаких ошибок, то заказ автоматически будет отправлен грузоперевозчикам (в API грузоперевозчиков).
Если по результату проверки выявлены какие-либо ошибки при оформлении заказа на доставку, то об этом будет выдано сообщение (например, значение поля «Номер дома адреса отправителя» не заполнено).

В соответствии с рекомендациями системы устраняем ошибку - заполняем значение поля Номер дома адреса отправителя и применяем повторно команду Оформить и закрыть в мастере по формированию заказа на доставку.
По результату успешной отправки заказа на доставку грузоперевозчикам мастер по формированию заказа на доставку автоматически будет закрыт. Заказу на доставку будет присвоено текущее состояние В обработке и трек-номер.
Заказ будет отображаться в списке заказов в рабочем месте 1С:Доставка:Заказы на доставку.

После отправки заказа перевозчику все изменения по заказу могут происходить только на стороне перевозчика. Все отправленные заказы на доставку грузоперевозчикам недоступны для редактирования в сервисе «1С:Доставка» пользователям прикладного решения 1С.
Список всех заказов на доставку, сформированных с использованием прикладного решения 1С, отображается в рабочем месте 1С:Доставка:Заказы на доставку (Склад и доставка – Управление доставкой – Доставка – Заказы сервиса 1С:Достава).

В момент запуска рабочего места выполняется запрос в сервис «1С:Доставка» для получения списка заказов на доставку. Список заказов загружается порцией по 20 документов, поэтому форма содержит навигационное меню.

С использованием рабочего места «1С:Доставка:Заказы на доставку» предусмотрено решение следующих задач:


Отслеживать местоположение груза можно по текущему состоянию заказа, к форме по отслеживанию заказа можно перейти по соответствующей гиперссылке в колонке Текущее состояние.

Форма по отслеживанию заказа содержит историю изменений состояния заказа (в обработке, забор груза от адреса, в пути, прибыл на терминал доставки).

Заказы, находящиеся в состояниях, отличных от состояния Черновик, заблокированы для редактирования.

В рабочем месте по доставке можно отбирать список заказов по необходимым текущим состояниям, используя отборы по группам состояний: «К отгрузке», «Отгруженные», «К выдаче», «Завершенные» (команда Настроить). Предварительно в этих группах выбираются те состояния (путем установки флага), которые будут использоваться для отбора заказов на доставку.
Например, требуется отслеживать заказы с текущим состоянием «В обработке», «Забор груза от адреса», поэтому для такой возможности выбираем эти состояния в группе «К отгрузке» путем установки флага в форме Выбор состояний.

По результату применения отбора по текущему состоянию «Все к отгрузке» будут отобраны заказы на доставку, которым соответствуют состояния «В обработке», «Забор груза от адреса».

Также можно отобрать список необходимых заказов, используя дополнительные отборы, например, по номеру заказа, документу основания, перевозчику и др.

Отслеживать текущее состояние заказа на доставку и местоположение груза можно по трек номеру заказа с использованием специализированной формы 1С:Доставка:Трекер заказов, которая доступна:


Для поиска заказа в форме 1С:Доставка:Трекер заказов необходимо ввести трек-номер (это номер заказа перевозчика) и применить команду Найти.
Автоматически будет найден заказ на доставку и откроется форма заказа с детальной информацией по его состоянию. На форме заказа отображаются плановые даты по будущим состояниям (например, «Доставка груза до адреса» планируется на дату 27.04.2020).

Редактирование заказа на доставку возможно, если заказ находится в состоянии Черновик. В остальных состояниях редактирование заказа недоступно.
Открыть заказ в режиме редактирования можно:
Для редактирования заказа открывается мастер, в котором предусмотрено формирование самого заказ. Доступность реквизитов на изменение не ограничивается.

После редактирования заказ можно сохранить или оформить с последующей отправкой грузоперевозчикам.
Поддержано указание ЦБ РФ № 5286-У от 14 октября 2019 г (начало действия 01.06.2020) «О порядке указания кода вида дохода в распоряжениях о переводе денежных средств».
Теперь в распоряжениях о переводе денежных средств лицами, выплачивающими гражданину заработную плату или иные доходы, необходимо указывать код вида дохода:
"1" - при переводе денежных средств, являющихся заработной платой и (или) иными доходами, в отношении которых статьей 99 Федерального закона от 2 октября 2007 года № 229-ФЗ установлены ограничения размеров удержания;
"2" - при переводе денежных средств, являющихся доходами, на которые в соответствии со статьей 101 Федерального закона от 2 октября 2007 года № 229-ФЗ не может быть обращено взыскание, за исключением доходов, к которым в соответствии с частью 2 статьи 101 Федерального закона от 2 октября 2007 года № 229-ФЗ ограничения по обращению взыскания не применяются;
"3" - при переводе денежных средств, являющихся доходами, к которым в соответствии с частью 2 статьи 101 Федерального закона от 2 октября 2007 года № 229-ФЗ ограничения по обращению взыскания не применяются.
В платёжном поручении этот код указывается в реквизите 20 "Наз. пл. кодом".
Теперь при регистрации транспортных средств можно ввести вручную ставку транспортного налога или выбрать автоматическое определение по данным нового регистра Ставки транспортных средств.
Обновление ставок происходит следующим образом:
Ограничения:

При расчете транспортного налога, если ставка не определена, то при закрытии месяца регистрируется ошибка расчета.
Добавлена возможность открытия списка ставок транспортного налога из форм Настройки и справочники внеоборотных активов и Настройки и справочники по регламентированному учету.
Загрузка ставок выполняется с помощью команды, расположенной в форме списка, либо с помощью сервиса обновления классификаторов.

Загрузка и редактирование ставок доступны администратору.

Обработчики обновления не используются. После обновления для зарегистрированных транспортных средств ставка будет определяться вручную.
Дополнительные реквизиты позволяют описывать произвольные потребительские свойства, физические и технические характеристики, значения дополнительной классификации или описания в интересах отдельных служб. Дополнительные реквизиты могут применяться для описания позиций номенклатуры, характеристик и серий. Перечень дополнительных реквизитов задается в карточке вида номенклатуры в группе Дополнительные реквизиты.

Для дополнительных реквизитов в группе Видимость, контроль заполнения и уникальности можно настроить видимость и доступность дополнительного реквизитов, а также отображение дополнительного реквизита при создании нового элемента, контроль заполнения и уникальности. Настройки задаются в отдельных таблицах для дополнительных реквизитов номенклатуры, характеристики и серии. Переключение между таблицами производится по одноименной ссылке.

Видимость, доступность и контроль заполнения можно настроить в зависимости от определенных условий. Если условия не заданы, то в колонках Видимость, Доступность и Контролировать заполнение выводятся ссылки соответственно: виден всегда, доступен всегда и всегда. Если условия заданы, то текст гиперссылки соответственно будет виден с условиями, доступен с условиями и всегда с условиями. По гиперссылке открывается форма настройки условий.

Настройка условий может производиться также непосредственно из формы дополнительного реквизита. Редактирование осуществляется по ссылке с условием в полях Виден, Доступен, Заполнять обязательно.

В соответствии с постановлением Правительства РФ № 521 от 16.04.2020 г. для средств индивидуальной защиты, не подлежащих маркировки, в чеках выводится код номенклатурной классификации медицинских изделий. Этот код указывается в карточке номенклатуры для товаров без особенностей учета в реквизите Код вида номенклатурной классификации.
Внутренние штрихкодами номенклатуры, которые формируются в организации, не должны пересекаться с кодами вида номенклатурной классификации средств защиты, установленных постановлением Правительства РФ № 521 от 16.04.2020 г. Если ранее были сформированы такие штрихкоды, то их следует изменить. Найти такие коды можно отчетом Пересечения штрихкодов номенклатуры с кодами вида номенклатурной классификации, который открывается по кнопке Отчет из формы списка номенклатуры.
В версии 2.4.11 прикладного решения выполнен ряд доработок с целью поддержания изменений законодательства РФ, которые должны быть учтены при формировании регламентированной отчетности за 2019 год. Поддержано:
Настройка параметров контролируемости сделок перенесена из соглашений в карточки элементов списков Договоры с контрагентами, Договоры между организациями, Договоры кредитов и депозитов, Договоры лизинга. В рабочем месте Помощник подготовки уведомления о контролируемых сделках сервис заполнения данных о контролируемых сделках в соглашениях заменен на сервис заполнения данных о контролируемых сделках в договорах.
В механизме по формированию уведомлений о контролируемых сделках учтены изменения критериев отнесения сделок к контролируемым:
В механизме по формированию уведомлений о контролируемых сделках учтены изменения границ контролируемости сделок. Границы включения сделок в состав контролируемых заполняются автоматически при обновлении информационной базы.
В документ Таможенная декларация на импорт добавлен признак Оплата через единый лицевой счет. В книге покупок таможенные декларации с признаком оплаты через ЕЛС отражаются с прочерком в графе «Номер и дата документа, подтверждающего уплату налога».
В соответствии с Приказом Минфина России от 19.04.2019 № 61н в «Отчет о финансовых результатах» в составе регламентированной отчетности добавлена строка 2530 «Налог на прибыль от операций, результат которых не включается в чистую прибыль (убыток) периода» и настроен порядок ее заполнения. Указанная строка присутствует в отчете, начиная с бухгалтерской отчетности за 2020 год.
С целью развития и совершенствования функциональности по учету НДС в прикладном решении выполнен ряд доработок.
Реализовано начисление НДС покупателем сырых шкур животных, лома и отходов черных и цветных металлов, алюминия вторичного и его сплавов и макулатуры (далее – товаров с обратным взиманием НДС) в момент отгрузки в соответствии с Письмом Минфина от 6 марта 2018 г. № 03-07-11/14162.
В документ Счет-фактура полученный (налоговый агент) внесены следующие изменения:

По результатам оформления документа Счет-фактура полученный (налоговый агент) начисление НДС выполняется на дату отгрузки товаров, т.е. на дату составления документа, вычет НДС – на дату, указанную в поле переход права.
В рабочем месте Счета-фактуры полученные (налоговый агент) добавлена возможность регистрации счета-фактуры по товарам в пути, т.е. когда товары уже отгружены, но не произошел переход права собственности. По кнопке Зарегистрировать счет-фактуру, выбрав соответствующий пункт контекстного меню, поддержана возможность сформировать документ Счет-фактура полученный (налоговый агент) на основании документа приобретения или без основания по еще не полученным товарам.

Возможность регистрации счета-фактуры налогового агента по товарам в пути также поддержана в рабочем месте Документы НДС (меню Финансовый результат и контроллинг – НДС – Счета-фактуры и таможенные документы).
В рабочем месте Счета-фактуры полученные (налоговый агент) добавлена табличная часть Ранее зарегистрированные счета-фактуры по товарам в пути, в которой отображаются документы Счет-фактура полученный (налоговый агент), имеющие статус В пути.

По кнопке Привязать счет-фактуру можно связать документ Счет-фактура полученный (налоговый агент), имеющий статус В пути, с выбранным документом приобретения. При этом в документе Счет-фактура полученный (налоговый агент) документ приобретения будет автоматически указан в качестве основания, статус изменен на Товар получен, в поле переход права будет заполнена входящая дата документа приобретения.

Поддержана возможность привязать/отвязать документ приобретения от документа Счет-фактура полученный (налоговый агент) в рабочем месте Документы НДС. Для этого необходимо по гиперссылке Настроить установить отображение в указанном рабочем месте только документов Счет-фактура полученный (налоговый агент) и по кнопке Установить реквизиты, выбрав соответствующий пункт контекстного меню, указать или очистить документ приобретения в документе Счет-фактура полученный (налоговый агент).

С документом приобретения может быть связан документ Счет-фактура полученный (налоговый агент), относящийся к периоду, который закрыт для редактирования в информационной базе. При этом документ приобретения должен относиться к открытому периоду.
В документах по учету НДС поддержана возможность ручной корректировки движений в регистр сведений Журнал учета счетов-фактур. В форму проводок документов, формирующих движения в указанный регистр сведений, добавлены закладка Журнал учета счетов-фактур и признак Ручная корректировка журнала СФ.

При установке признака Ручная корректировка журнала СФ пользователем могут быть вручную откорректированы автоматически сформированные движения документа в регистр сведений Журнал учета счетов-фактур. При перепроведении документа с признаком ручной корректировки журнала учета счетов-фактур движения в регистр сведений Журнал учета счетов-фактур не переформировываются.
При снятии признака ручной корректировки журнала учета счетов-фактур в документе формируются движения в регистр сведений Журнал учета счетов-фактур, соответствующие автоматическому проведению документа.
Для следующих видов документов поддержана возможность указания подписантов (Руководитель и Главный бухгалтер):
Подписанты могут быть указаны пользователем непосредственно в документе или для списка документов в рабочем месте Документы НДС (все) по кнопке Установить реквизиты, предварительно выбрав нужные строки (левая клавиша мыши, удерживая ctrl).

Кнопка Установить реквизиты отображается в рабочем месте Документы НДС (все), при выборе определенного типа документов по гиперссылке Настроить. Указать подписантов возможно, если в указанном рабочем месте выбрана определенная организация.
С помощью контекстного меню кнопки Установить реквизиты в рабочем месте Документы НДС (все) также поддержана возможность:
При формировании печатных форм счетов-фактур подписанты определяются в следующем порядке по убыванию приоритета:
С целью повышения удобства формирования счетов-фактур на аванс в рабочем
месте Учет НДС с полученных авансов добавлена графа выбора документов,
для которых необходимо выполнить операцию. Установить/снять флажок
для строки в табличной части указанного рабочего места
можно для нужных строк вручную или для всех строк с помощью кнопок
, а также с помощью команды выпадающего списка (правая
клавиша мыши в табличной части), предварительно выбрав нужные строки (левая
клавиша мыши, удерживая ctrl).

Для строк, отмеченных флажком
, обеспечена
возможность:


В документ Счет-фактура выданный (аванс) добавлено Дата получения аванса, на которую формируется запись в книгу продаж и проводка по начислению НДС с аванса (Дт 76.АВ Кт 68.02). Дата в указанном поле заполняется при записи документа Счет-фактура выданный (аванс) по данным документа, на основании которого он сформирован. При формировании документа Счет-фактура выданный (аванс) на основании документа Поступление безналичных денежных средств в поле Дата получения аванса указывается дата проведения платежа банком.
При обновлении информационной базы поле Дата получения аванса в имеющихся документах Счет-фактура выданный (аванс) будет заполнена автоматически по данным документов-оснований.
В прикладном решении выполнен ряд доработок механизма учета НДС по операциям реализации на экспорт:
С целью совершенствования механизма учета НДС и оптимизации архитектуры прикладного решения выполнены следующие доработки учета НДС: