Использование отгрузки с отложенным переходом права собственности доступно при установленной функциональной опции НСИ и администрирование – Настройка НСИ и разделов – Продажи – Оптовые продажи – Отгрузка без перехода права собственности.
Поддерживается два варианта ведения учета отгрузки с отложенным переходом права собственности (товары в пути):


Функциональные опции:
Опции Использовать отгрузку без перехода права собственности (версия 2.5), Использовать отгрузку без перехода права собственности (версия 2.0) техногенные и не предусмотрены в пользовательском интерфейсе.
При новой схеме отгрузки с отложенным переходом права собственности оформление раздельной продажи товаров предусмотрено двумя документами Отгрузка товаров клиенту (отражает отгрузку товаров со склада «в путь») и Реализация товаров и услуг с операцией Переход права собственности (отражает фактуровку, переход права собственности на товары покупателю). При новом варианте учета поддержано:
Схема документооборота при отгрузке с отложенным переходом права собственности:

Доступ к новому варианту отгрузки с отложенным переходом права собственности имеют те же профили, что и к «старому» варианту отгрузки с отложенным переходом права собственности.
Для документа Отгрузка товаров клиенту предусмотрены роли:
Эти роли добавляются в профили по аналогии с ролями для документа Передача товаров хранителю.
Для документа Поступление товаров от клиента:
Эти роли добавляются в профили по аналогии с ролями для документа Поступление товаров от хранителя.
Цели перехода на новый вид регистра «Распоряжения на отгрузку и возврат»:

Регистр сведений «Распоряжения на отгрузку и возврат (к выполнению)»:
Переименована настройка при учете товаров в пути на при учете приобретенных товаров в пути, используемая при закупке по схеме «товары в пути».
Добавлена новая настройка У партнеров - при учете отгруженных товаров в пути, используемая при отгрузке с отложенным переходом права собственности:
Было:

Стало:

При работе с отгруженными товарами в пути с целью идентификации партии товаров предусмотрен тип политики учета серий Учет себестоимости по сериям.
Для учета серий, отгруженных товаров в пути (учета серий на стороне клиента), необходимо установить флаг У партнеров – при учете отгруженных товаров в пути в политике типа Учет себестоимости по сериям. Серии на стороне клиента учитываются по виду номенклатуры. Политика учета серий указывается в шапке вида номенклатуры в поле Политика учета серий. Указать политику учета в шапке вида номенклатуры можно только при использовании ордерной схемы документооборота при отражении излишков, недостач, порчи и пересортицы товаров по всем складам информационной базы. При учете серий в отгруженных товарах в пути, серии указываются в документах:
При учете отгруженных товаров в пути можно отказаться от учета серий на стороне клиента, но при этом вести только учет себестоимости по сериям товаров на складах. Для такой возможности предусмотрено использование политики учета серий Учет себестоимости по сериям с отключенным флагом У партнеров – при учете отгруженных товаров в пути. Политика учета серий может быть задана в шапке вида номенклатуры в поле Политика учета серий. Если предусмотрены разные политики учета серий по складам, то в карточке вида номенклатуры в качестве политики учета серий указывается предопределенное значение Серии не используются и для конкретного склада задается политика учета серий. При таких настройках серии указываются в документах:
Для регистрации договоренностей с клиентом о поставке товаров предназначен документ Заказ клиента с операцией Реализация, который является распоряжением на отгрузку, первым документом в цепочке и объединяющим документом по сделке.
Заказ фиксирует условия сделки: цены, суммы НДС, скидки, вариант налогообложения НДС, признак «Цена включает НДС». Если заказ не используется, то при отгрузке с отложенным переходом права фиксация условий продажи производится документом реализации товаров и услуг, отражающим переход права собственности.
Заказ с операцией Реализация предусмотрен как при обычной отгрузке, так и при отгрузке с отложенным переходом права собственности.
Заказ поддерживает работу с разными типами номенклатуры «Товар», «Работа», «Услуга», «Тара», «Набор». В одном заказе можно указать услуги, работы, товары, но отгрузку с отложенным переходом права собственности можно оформить только для типа номенклатуры «Товар», «Набор». Использование типов номенклатуры «Услуга»/«Работа» возможно только при оформлении обычной реализации. То есть в заказе можно указать товары, которые могут быть реализованы как путем оформления обычной реализации, так и путем оформления отгрузки с отложенным переходом права собственности.

На основании одного заказа клиента с операцией Реализация могут быть введены разные виды документов:
При отгрузке с отложенным переходом права собственности заказ клиента с операцией Реализация является основанием для оформления документа Отгрузка товаров клиенту, который можно ввести как на основании заказа, так и по гиперссылке «Оформить комплект документов – Отгрузку» на форме заказа клиента.
Если заказ не используется, то распоряжением является документ Отгрузка товаров клиенту.

Для заказа добавляется новое текущее состояние Ожидается оформление перехода права собственности, которое предусмотрено только при отгрузке с отложенным переходом права собственности. После оформления документа Отгрузка товаров клиенту заказ переходит в данное состояние.
В списке заказов клиентов можно отобрать заказы с текущим состоянием Ожидается переход права собственности.

Для оформления отгрузки товаров клиенту «в путь» со склада продавца до момента перехода права собственности предназначен документ Отгрузка товаров клиенту, который фиксирует товар в пути и отражает отгрузку товаров со склада в финансовом учете и в складском учете, если не используется ордерная схема при отгрузке.
Отгрузка товаров клиенту может быть оформлена как по заказу, так и без использования заказа. Если заказы не используются, то распоряжением становится документ Отгрузка товаров клиенту.
Документ Отгрузка товаров клиенту можно оформить:

Особенности документа Отгрузка товаров клиенту:

Начисление НДС в момент отгрузки товаров клиенту и вычет НДС с авансов выполняется с использованием документа Счет-фактура выданный. Счет-фактура оформляется:
При этом движения по взаиморасчетам формируются в момент перехода права собственности.
На форме СФ отображается договор контрагента (без возможности изменения, только на просмотр), поскольку договором определяются взаиморасчеты в СФ (валюта взаиморасчетов, значение флага «Оплата в иностранной валюте» для определения базы НДС), налогообложение НДС заполняется из документа отгрузки.

Счет-фактура содержит информацию об отгруженных товарах.

Документ отгрузки не содержит данные о расчетах с клиентами, поэтому в счете-фактуре хранится информация об авансах, которая необходима:
Список авансов, которые можно зачесть до перехода права собственности, и/или, которые уже зачтены по счету-фактуре, отображается в форме Зачет авансов, доступной по гиперссылке реквизита Платежно-расчетные документы на форме счета-фактуры.
В верхней табличной части Незачтенные авансы отображается список доступных, но еще не зачтенных авансов. Верхняя таблица заполняется по остаткам взаиморасчетов (ресурса «Предоплата» в РН «Расчеты с клиентами по срокам») за минусом уже зачтенных авансов другими счетами-фактурами, за исключением счетов-фактур входящих в цепочку исправления (т.е. кроме СФ, ИСФ1, ИСФ2 ... ИСФn-1). В форме подбора авансов подбираются авансы на конец дня, предшествующего отгрузке. Авансы, поступившие в день отгрузки, не доступны к зачету вне зависимости от значения настройки «Порядок зачета оплат и накладных» (не учитывается время проведения документов). Также недоступны к зачету авансы датой позже даты отгрузки. Алгоритм формирования списка доступных авансов единый для СФ/ИСФ/КСФ.
Данные из регистра «Расчеты с клиентами по срокам» получаются с отбором:
Например, аванс 450 000, зачтено в счете-фактуре 100 000, доступно для зачета в следующих счетах-фактурах будет 350 000. Если аванс уже был зачтен в счете-фактуре, то этот аванс не отображается для зачета.

При зачете авансов по счетам-фактурам не предусмотрен автоматический зачет авансов. Зачет авансов выполняется вручную по команде Зачесть платеж. Подбор доступных авансов выполняется в пределах суммы счета-фактуры. При проведении необходимо контролировать заполнение данных.
В нижней табличной части Зачтено отображается список зачтенных документов оплаты по счету-фактуре с указанием суммы зачета. В этой табличной части необходимо указать правильный состав и суммы зачитываемых авансов. При расчетах в у.е., оплате в рублях зачтенные авансы учитываются при расчете рублевой суммы НДС, Базы НДС.
Информация о зачтенных авансах по счету-фактуре отображается в виде гиперссылки, содержащей номера и даты документов оплаты, к реквизиту Платежно-расчетные документы на форме документа СФ выданный.

В ИСФ в форме Зачет авансов информация о зачтенных и доступных к зачету авансах заполняется из счета-фактуры - основания. Обеспечивается возможность редактирования информации об авансах, например, можно отменить ранее зачтенный аванс по одному документу оплаты и зачесть аванс по другому документу оплаты, или например, уменьшить сумму ранее зачтенного аванса (в колонке «Зачтено»). Также в форме зачета авансов ИСФ можно вручную указать сумму ручного восстановления аванса.

В КСФ в форме Зачет авансов заполнение информации о зачтенных авансах из счета-фактуры – основания не предусмотрено. При установке флага «Корректировочный» очищается табличная часть с зачтенными авансами. Зачет аванса по КСФ возможен только на сумму увеличения, при КСФ на уменьшение возможно только восстановление аванса при корректировке реализации.

Связь авансов в учете НДС и авансов в документах взаиморасчетов не предусмотрена, поэтому в форме зачета авансов недоступны авансы, восстановленные корректировкой реализации на уменьшение в учете взаиморасчетов. Например, в сценариях:
Вместо этого в учете НДС доступны для зачета авансы, восстановленные КСФ/ИСФ. Для восстановления авансов в учете НДС предусмотрено поле Сумма для ручного восстановления аванса, доступное для редактирования в форме зачета авансов:
В поле Сумма для ручного восстановления аванса определяется сумма, на которую будет восстановлен аванс в учете НДС, и будет предлагаться к оформлению СФ выданный (аванс). В дальнейшем сумма восстановленного аванса будет доступна к зачету авансов по счетам-фактурам новых отгрузок. См. раздел «Выставление СФ по полученным авансам».
В случае восстановления аванса корректировкой реализации на уменьшение, при проведении ИСФ (оформленной по такой корректировке) выходит информационное сообщение типа: «Сумма зачтенных авансов превышает сумму по счету-фактуре».

Необходимо записать ИСФ и в форме зачета авансов скорректировать сумму ранее зачтенного аванса, уменьшив сумму зачтенной оплаты на сумму аванса, восстановленного корректировкой.

Если в договоре установлен флаг «Оплата в иностранной валюте», то форма зачета авансов недоступна, на форме счета-фактуры блокируется ссылка к реквизиту Платежно-расчетные документы. Реквизит «Оплата в иностранной валюте» определяет порядок расчета налоговой базы НДС и суммы НДС. При установленном флаге при реализации налоговая база и сумма НДС рассчитываются по курсу на дату отгрузки в соответствии с п. 3 ст. 153 НК.
Расчет базы НДС, суммы без НДС, суммы НДС в рублях при расчетах в валюте, у.е. выполняется в счете-фактуре:
Расчет рублевой суммы НДС, Базы НДС при расчетах в валюте, оплате в иностранной валюте (установлен флаг «Оплата в иностранной валюте»):
Расчет рублевой суммы НДС, Базы НДС, Суммы без НДС при расчетах в у.е, оплате в рублях (не установлен флаг «Оплата в иностранной валюте»):
Информация о рассчитанных сумме НДС, Базе НДС, сумме без НДС отображается в РС «Суммы документов в валютах учета» документа СФ выданный.

По результату проведения и отражения документа СФ выданный в регламентированном учете формируется проводка:

Для исправления количества или цены отгруженных товаров клиенту («в пути») предназначен документ Исправление, вводимый на основании документа Отгрузка товаров клиенту. Если в документе исправления нужно указать большее количество, нежели по распоряжению – заказу клиента, то в исправлении для строки потребуется установить признак сверх заказа.
Для аннулирования отгрузки товаров клиенту предназначен документ Сторно, вводимый на основании документа Отгрузка товаров клиенту.
Исправление/Сторно доступны при установленной опции НСИ и администрирование – Настройка НСИ и разделов – Финансовый результат и контроллинг – Исправление и сторно финансовых документов.
Исправление/Сторно делают расход/приход по товарам организаций и по товарам на складах, если используется ордерная схема документооборота при отгрузке/поступлении.
Когда отгрузка сформирована без заказа клиента, то при вводе исправления, распоряжением является отгрузка товаров клиенту.
В документе Исправление, введенном на основании отгрузки по заказу, цены и суммы заблокированы для редактирования. В документе Отгрузка товаров клиенту, оформленном по заказу клиента, цена и сумма – справочная информация. Если распоряжением является заказ клиента, то суммы в документах отгрузки при заполнении СФ не учитываются. При отгрузке по заказам цены, суммы (суммы НДС в том числе) для исходной СФ и СФ по исправлению отгрузки заполняются не из отгрузки, а из заказа пропорционально количеству отгруженного товара.
Если есть необходимость в исправлении цены/суммы по отгрузке, оформленной по заказу, то вместо ввода документа исправления для отражения изменений в цене/сумме необходимо изменять их в заказе клиента и СФ, либо изменять в заказе клиента и оформлять ИСФ/КСФ на основании исходного счета-фактуры.
Исправительный счет-фактура может быть оформлен:
ИСФ при проведении формирует движения по сумме НДС: Сторно «неправильных» движений в «Книге продаж», «правильные» движения в «Книге продаж».
Корректировочный счет-фактура может быть оформлен:
КСФ при проведении формирует движения по сумме НДС:
По данным документа Исправление (на количество или цену отгруженных товаров), введенного на основании отгрузки товаров клиенту, предусмотрено формирование документа «Корректировочный/Исправительный счет-фактуру выданный». Если ранее уже был введен счет-фактура, то будет сформирован ИСФ или КСФ по согласованию сторон.
По исправленной отгрузке (когда на основании отгрузки товаров клиенту введен документ исправления) ИСФ/КСФ можно оформить:
Табличная часть «Товары» в ИСФ будет заполнена по данным исправленной отгрузки.

Если необходимо сформировать КСФ, то в форме документа счет-фактура выданный, сформированном по данным документа исправление отгрузки товаров клиенту, нужно установить флаг «Корректировочный», использование которого позволяет управлять типом оформляемого счета-фактуры: ИСФ или КСФ.

Предусмотрено формирование УКД в статусе 1 и в статусе 2 (для неплательщиков НДС) по данным документа Исправления. Данные до берутся из табличных частей документа-основания, данные после – из документа-исправления, дельта рассчитывается «на лету» как разность данных до и после. В том случае, если введено несколько исправлений, то УКД формируется с их учетом.
Ограничение:
В документах поступления товаров от клиента, списания недостач отгруженных товаров, оприходования излишков отгруженных товаров, корректировки реализации (оформленной по данным перехода права собственности) не предусмотрена гиперссылка для формирования ИСФ/КСФ. При наличии таких документов оформление ИСФ/КСФ предусмотрено в рабочем месте Оформление исправленных/корректировочных счетов-фактур по отгрузкам клиентов, доступном по ссылкам:
Переход к рабочему месту также доступен по гиперссылке Выставить ИСФ/КСФ по отгрузкам на форме документов Корректировка реализации (оформленной по данным перехода права собственности), Реализация товаров и услуг с операцией Переход права собственности.

В рабочем месте по оформлению ИСФ/КСФ есть возможность:
Если исходный счет-фактура по отгрузке не был выставлен, то заказ и отгрузки не по заказу не отображаются в рабочем месте независимо от наличия оформленных документов исправления отгрузки, поступления, списания, оприходования, корректировки.
В раздел Отгружено выводятся данные с учетом документов отгрузки товаров клиенту, поступления товаров от клиента, списания, оприходования, исправления/сторно отгрузки.
В раздел Реализовано выводятся данные с учетом документов реализации товаров и услуг (перехода права собственности), корректировки реализации.
По заказам в рабочее место выводятся распоряжения на оформление счетов-фактур «сводно» по заказу (ели заказ не используется – по отгрузке).
Например, в рамках одного заказа оформлено несколько документов отгрузки товаров клиенту и по документам отгрузки оформлены исходные счета-фактуры, также оформлено списание недостачи товара и поступление товара от клиента. В рабочее место выводятся распоряжения «Заказ клиента» «сводно» по заказу, как на рисунке ниже.
При применении команды Оформить корректировочный счет-фактуру открывается помощник оформления корректировочного счета-фактуры со списком номенклатуры и счетов-фактур для заполнения табличной части товаров оформляемого счета-фактуры.

В помощнике в разделе До изменения в счете-фактуре отражаются данные по каждой исходной счете-фактуре – количество, цена, сумма, сумма НДС.

В разделе К отражению в счетах-фактурах формируются данные, которые нужно отразить в корректировочных счетах-фактурах, например, это данные по результату оформления документа списания недостачи отгруженного товара на 1 шт. суммой 35 000 руб. и поступления товара от клиента на 1 шт. суммой 30 000 руб.
Можно распределить количество и суммы к оформлению в КСФ автоматически по ЛИФО, начиная с самого позднего документа счета-фактуры, по команде Распределить автоматически, либо в разделе К отражению в счетах-фактурах можно вручную указать количество и суммы для отражения в КСФ.
До распределения количества и суммы к отражению в счетах-фактурах:

При изменении полей К отражению в счетах-фактурах по счетам-фактурам автоматически пересчитываются аналогичные поля в группировочных строках по номенклатуре.
После распределения количества и суммы к отражению в счетах-фактурах:

При применении команды Оформить счет-фактуру будут автоматически сформированы КСФ к каждой исходной СФ в отдельности.


При применении команды Оформить исправительный счет-фактуру открывается форма выбора исправляемого счета-фактуры Счета - фактуры выданные со списком зарегистрированных исходных счетов-фактур. На рисунке ниже отображается список счетов-фактур, зарегистрированных по двум документам отгрузки товаров, оформленных в рамках одного заказа.

После выбора СФ, к которой будет сформирован ИСФ, открывается форма созданного исправленного счета-фактуры. ИСФ формируется только к одной выбранной исходной СФ (к одной отгрузке). СФ оформляются по отгрузкам «1 к 1».
Если по заказу или отгрузке не по заказу только один исходный счет-фактура, то сразу открывается форма созданного ИСФ.
К списку сформированных счетов-фактур (исходных/ИСФ/КСФ) можно перейти по гиперссылке на форме документа Отгрузка товаров клиенту.
Из рабочего места по оформлению ИСФ/КСФ по отгрузкам можно сформировать отчет Документы движения по отгрузкам, доступный по команде Еще – Документы отгрузки на форме рабочего места по оформлению исправительных/корректировочных счетов-фактур по отгрузкам клиентам.

Для оформления возврата товаров «из пути» предназначен документ Поступление товаров от клиента, который можно оформить как до перехода права, так и после перехода права собственности в зависимости от отражаемого сценария:

Для документа Поступление товаров от клиента действуют те же особенности, что и для документа Отгрузка товаров клиенту:
Поле Поступившие товары, определять, что нужно сделать с товарами по распоряжению – отгрузить вновь или отменить их в распоряжении:
Поле Поступившие товары блокируется, если:
Документ Отчет о списании товаров у хранителя переименован на Списание отгруженных товаров и для документа добавлена новая операция Списание товаров, отгруженных клиенту, предусмотренная при отгрузке с отложенным переходом права собственности.
Было:

Стало:

Для списания отгруженных товаров клиенту «из пути» (до перехода права собственности) на прочие расходы предназначен документ Списание отгруженных товаров с операцией Списание товаров, отгруженных клиенту, который можно оформить:
Распоряжением на оформление списания недостач является заказ клиента с операцией «Реализация», по которому оформлена отгрузка товаров клиенту, или отгрузка товаров клиенту не по заказу.
Особенности документа Списание отгруженных товаров:
Поле Списанные товары, определять, что нужно сделать с товарами по распоряжению – отгрузить вновь или отменить их в распоряжении:
Если списание недостач оформляется по распоряжению – отгрузке товаров клиенту не по заказу, то поле Поступившие товары блокируется.
Документ Оприходование излишков товаров у клиента переименован на Оприходование излишков отгруженных товаров и для документа добавлена новая операция Оприходование излишков товаров, отгруженных клиенту, предусмотренная при отгрузке с отложенным переходом права собственности.
Было:

Стало:

Для оприходования излишков отгруженных товаров «в путь» (до перехода права собственности) на прочие доходы предназначен документ Оприходование излишков отгруженных товаров с операцией Оприходование излишков товаров, отгруженных клиенту, который можно оформить:
Распоряжением на оформление оприходования излишков является заказ клиента с операцией «Реализация», по которому оформлена отгрузка товаров клиенту, или отгрузка товаров клиенту не по заказу.
Особенности документа Оприходование излишков отгруженных товаров:
Для фиксации, согласования и отработки расхождений, выявленных после отгрузки товаров клиенту и до момента перехода права собственности, предназначен документ Акт о расхождениях после отгрузки товаров клиенту и до перехода права собственности (документ Акт о расхождениях после отгрузки с операцией Отгрузка товаров клиенту). С использованием акта предусмотрена корректировка количества, суммы. Суммы НДС через акт не корректируются.
Использование акта доступно при установленной опции НСИ и администрирование – Настройка НСИ и разделов – Продажи – Оптовые продажи – Акты о расхождениях после отгрузки.
Акт о расхождениях можно оформить:
|
Как отработать расхождение |
Оформление расхождений |
Оформляемые документы |
|
|
Излишки |
|||
|
Переоформить отгрузку товаров клиенту Клиент согласен принять излишек товара, мы согласны переоформить отгрузку товаров клиенту либо оформить исправление отгрузки товаров клиенту |
Изменить отгрузку товаров клиенту
|
Изменяется документ Отгрузка товаров клиенту, в котором увеличивается количество на перепоставленный товар, для которого автоматически устанавливается признак сверх заказа Актом о расхождениях изменяется остаток в складском учете по товарам на складах (уменьшается остаток в складском учете), если на складе при отражении излишков не используется ордерная схема документооборота |
|
|
Оформить исправление отгрузки товаров клиенту |
Оформляется документ Исправление по данным отгрузки товаров клиенту, в котором для строки перепоставленного товара автоматически устанавливается признак сверх заказа Актом о расхождениях изменяется остаток в складском учете по товарам на складах (уменьшается остаток в складском учете), если на складе при отражении излишков не используется ордерная схема документооборота |
||
|
Переоформить отгрузку товаров клиенту и вернуть |
|
||
|
Отгрузка товаров клиенту увеличивается на перепоставленный товар с последующим оформлением возврата перепоставленного товара
|
Изменить отгрузку товаров клиенту
|
Изменяется документ Отгрузка товаров клиенту, в котором увеличивается количество на перепоставленный товар с признаком сверх заказа, и оформляется документ Поступление товаров от клиента на возврат перепоставленного товара с признаком сверх заказа |
|
|
На перепоставленный товар оформляется исправление отгрузки товаров клиенту с последующим оформлением возврата перепоставленного товара |
Оформить исправление отгрузки товаров клиенту |
Оформляется документ Исправление по данным отгрузки товаров клиенту на фактическое количество отгруженного товара и документ Поступление товаров от клиента на возврат перепоставленного товара с признаком сверх заказа |
|
|
Вернуть без оформления Клиент согласен передать излишек товаров без оформления документов
|
Изменить отгрузку товаров клиенту |
Документы не оформляются. Перепоставленный товар возвращается на склад Реализация товаров и услуг (переход права) оформляется без учета расхождений, то есть на количество отгруженного товара клиенту документом отгрузка товаров клиенту
|
|
|
Оформить исправление отгрузки товаров клиенту |
|||
|
Отнести на доходы Мы признали излишки, согласны оприходовать расхождения «в путь» с возможностью дальнейшей реализации клиенту
|
Изменить отгрузку товаров клиенту |
Оформляется документ Оприходование излишков товаров, отгруженных клиенту на количество перепоставленного товара с дальнейшим оформлением документа Реализация товаров и услуг на количество отгруженного товара (в пути) + оприходованные излишки с признаком сверх заказа |
|
|
Оформить исправление отгрузки товаров клиенту |
|||
|
Отнести на доходы и вернуть Мы признали излишки, согласны оприходовать расхождения «в путь» с дальнейшим возвратом перепоставленного товара на склад от клиента
|
Изменить отгрузку товаров клиенту |
Оформляется документ Оприходование излишков товаров, отгруженных клиенту на количество перепоставленного товара и документ Поступление товаров от клиента, в котором для товара автоматически устанавливается признак сверх заказа |
|
|
Оформить исправление отгрузки товаров клиенту |
|||
|
Не признавать и не учитывать расхождения в реализации Излишки при отгрузке не согласованы с клиентом
|
Изменить отгрузку товаров клиенту |
Расхождения не признаются, перепоставленный товар не возвращается на склад, документы не переоформляются Реализация товаров и услуг (переход права) оформляется без учета расхождений, то есть на количество отгруженного товара клиенту документом отгрузка товаров клиенту
|
|
|
Оформить исправление отгрузки товаров клиенту |
|||
|
Недостачи |
|||
|
Переоформить отгрузку товаров клиенту Мы признали недостачу и согласны уменьшить отгрузку товаров клиенту на недопоставленный товар с последующей отменой недопоставленных строк по заказу |
Изменить отгрузку товаров клиенту |
Изменяется документ Отгрузка товаров клиенту (уменьшается на недопоставленный товар) с отменой недопоставленных строк по заказу, если используется заказ |
|
|
Оформить исправление отгрузки товаров клиенту |
Оформляется документ Исправление по данным отгрузки товаров клиенту на фактическое количество отгруженного товара с отменой недопоставленных строк по заказу, если используется заказ |
||
|
Переоформить отгрузку товаров клиенту и допоставить Мы признали недостачу и согласны уменьшить отгрузку товаров клиенту на недопоставленный товар с последующим оформлением новой отгрузки товаров клиенту недопоставленного товара |
Изменить отгрузку товаров клиенту |
Изменяется документ Отгрузка товаров клиенту (уменьшается на недопоставленный товар) и оформляется новый документ Отгрузка товаров клиенту для отгрузки недопоставленного товара |
|
|
Оформить исправление отгрузки товаров клиенту |
Оформляется документ Исправление по данным отгрузки товаров клиенту на фактическое количество отгруженного товара и новый документ Отгрузка товаров клиенту для отгрузки недопоставленного товара |
||
|
Допоставить без оформления Мы признали недостачу и согласны допоставить недопоставленный товар без оформления документов |
Изменить отгрузку товаров клиенту |
Документы не оформляются. Недопоставленный товар отгружается клиенту без оформления дополнительных документов Реализация товаров и услуг (переход права) оформляется без учета расхождений, то есть на количество отгруженного товара клиенту документом отгрузка товаров клиенту |
|
|
Оформить исправление отгрузки товаров клиенту |
|||
|
Списать за наш счет Мы признали недостачу и согласны списать расхождения «из пути» и отнести на прочие расходы
|
Изменить отгрузку товаров клиенту |
Оформляется документ Списание товаров, отгруженных клиенту на количество недопоставленного товара Реализация товаров и услуг (переход права) оформляется с учетом расхождений, то есть с учетом списанных товаров, отгруженных клиенту |
|
|
Оформить исправление отгрузки товаров клиенту |
|||
|
Списать за наш счет и допоставить Мы признали недостачу и согласны списать расхождения «из пути» и отнести на прочие расходы с последующим оформлением новой отгрузки клиенту недопоставленного товара
|
Изменить отгрузку товаров клиенту
|
Оформляется документ Списание товаров, отгруженных клиенту на количество недопоставленного товара и новый документ Отгрузка товаров клиенту для отгрузки недопоставленного товара По новому документу отгрузки недопоставленного товара оформляется расходный ордер на товары, если при отгрузке используется ордерная схема Реализация товаров и услуг (переход права) оформляется с учетом расхождений, то есть с учетом списанных товаров, отгруженных клиенту, и новой отгрузки товаров клиенту для отгрузки недопоставленного товара |
|
|
Оформить исправление отгрузки товаров клиенту |
|||
|
Не признавать и не учитывать расхождения в реализации Недостачи при отгрузке не согласованы с клиентом
|
Изменить отгрузку товаров клиенту
|
Расхождения не признаются, документы не переоформляются. Реализация товаров и услуг (переход права) оформляется без учета расхождений, то есть на количество отгруженного товара клиенту документом отгрузка товаров клиенту |
|
|
Оформить исправление отгрузки товаров клиенту |
|||
Для отражения перехода права собственности от продавца к покупателю предназначен документ Реализация товаров и услуг с операцией Переход права собственности, который можно оформить:
Особенности документа Переход права собственности:
В табличной части реализации Сумма НДС (регл.) и Сумма НДС (упр.) необходимы для формирования движений и проводок по НДС. Значения этих колонок заполняются исходя из движений по НДС (регл.) и НДС (упр.), сформированных счетами-фактурами. Для обеспечения заполнения Суммы НДС (регл.) и Суммы НДС (упр.) в документе реализации, в счете-фактуре выданном формируются «оборотные» движения по реквизитам НДС в регистре «Товары к отгрузке».
При необходимости суммы НДС можно скорректировать, в случае, когда отгрузки и реализации не соответствуют 1 к 1. При проведении реализации сумы НДС (регл.) и НДС (упр.) записываются в движения по РС «Суммы документов в валютах учета» из реквизитов табличной части, а не рассчитываться по данным взаиморасчетов с учетом курсов зачтенных авансов.

Зачет оплаты по накладной в момент перехода права собственности выполняется аналогично, как и при обычной реализации. Оплата по накладной зачитывается вручную или автоматически в зависимости от порядка расчетов.
НДС с авансов не связан с учетом авансов во взаиморасчетах. Если возникла ситуация, при которой по счету-фактуре, оформленной по отгрузке, зачтен аванс по одному документу оплаты, а по накладной (в момент перехода права собственности) программа или вручную пользователь зачитывает аванс по другому документу оплаты, то рекомендуется ввести исправление счета-фактуры.
По результату проведения и отражения документа реализации товаров и услуг (перехода права собственности) в регламентированном учете формируются проводки (один из примеров):

Для отражения акта о расхождениях после перехода права собственности (фактуровки) предназначен документ Акт о расхождениях после отгрузки товаров клиенту и перехода права собственности (документ Акт о расхождениях после отгрузки с операцией Переход права собственности). С использованием акта предусмотрена корректировка количества, суммы.
Акт о расхождениях можно оформить:
|
Как отработать расхождение |
Оформление расхождений |
Оформляемые документы |
|||
|
Излишки |
|||||
|
Переоформить переход права собственности |
|
||||
|
Переход права собственности увеличивается на перепоставленный товар, отгрузка товаров клиенту не изменяется Рекомендуется выбирать, если необходимое количество уже отгружено в путь |
Изменить документы |
Изменяется документ Реализация товаров и услуг, увеличивается на перепоставленный товар, для которого в документе автоматически устанавливается признак сверх заказа
|
|||
|
Переход права собственности увеличивается корректировкой реализации (исправление/по согласованию сторон) |
Оформить корректировку документов (исправление ошибок) |
Оформляется документ Корректировка реализации на количество перепоставленного товара, которым увеличивается реализация, уменьшая остатки в фин. учете, и складском учете, если не используется ордерная схема при отражении излишков, либо перепоставленный товар отражается на прочих доходах
|
|||
|
Оформить корректировку документов (по согласованию сторон) |
|||||
|
Переоформить переход права собственности и вернуть На перепоставленный товар оформляется корректировка реализации (исправление ошибок/по согласованию сторон) с последующим оформлением новой корректировки реализации на возврат перепоставленного товара в путь |
Оформить корректировку документов (исправление ошибок) |
Оформляется документ Корректировка реализации на количество перепоставленного товара, которым увеличивается реализация, уменьшая остатки в фин. учете, и складском учете, если не используется ордерная схема при отражении излишков, либо перепоставленный товар отражается на прочих доходах Оформляется документ Корректировка реализации на количество перепоставленного товара и вариантом отражения Вернуть в путь Далее по данным корректировки «вернуть в путь» оформляется документ Поступление товаров от клиента и по данным поступления формируется приходный ордер на товары, если при поступлении используется ордерная схема |
|||
|
Оформить корректировку документов (по согласованию сторон) |
|||||
|
Переоформить все документы и вернуть Отгрузка товаров клиенту и переход права собственности увеличиваются на перепоставленный товар с последующим оформлением корректировки реализации на возврат перепоставленного товара «в путь»
|
Изменить документы
|
Актом уменьшаются остатки в складском учете по товарам на складах на количество перепоставленного товара, если при отгрузке используется ордерная схема По данным акта изменяется документ Отгрузка товаров клиенту (указывается вручную количество перепоставленного товара с признаком сверх заказа) и изменяется документ Реализация товаров и услуг (увеличивается на количество перепоставленного товара с признаком сверх заказа) с последующим оформлением документа Корректировка реализации на количество перепоставленного товара и вариантом отражения Вернуть в путь Далее по данным корректировки «вернуть в путь» оформляется документ Поступление товаров от клиента (при варианте отражения увеличить реализацию) и по данным поступления формируется приходный ордер на товары, если при поступлении используется ордерная схема |
|||
|
Переоформить все документы Отгрузка товаров клиенту и переход права собственности увеличиваются на перепоставленный товар |
Изменить документы |
Изменяется документ Отгрузка товаров клиенту (указывается вручную количество перепоставленного товара с признаком сверх заказа) и изменяется документ Реализация товаров и услуг (увеличивается на количество перепоставленного товара) |
|||
|
Вернуть без оформления
|
Изменить документы |
Перепоставленный товар возвращается на склад, документы не переоформляются |
|||
|
Оформить корректировку документов (исправление ошибок) |
|||||
|
Оформить корректировку документов (по согласованию сторон) |
|||||
|
Отнести на доходы Расхождения оприходуются «в путь», переход права собственности увеличивается на перепоставленный товар |
Изменить документы |
Оформляется документ Оприходование излишков товаров, отгруженных клиенту на количество перепоставленного товара и изменяется документ Реализация товаров и услуг (увеличивается на количество перепоставленного товара с признаком сверх заказа) |
|||
|
Отнести на доходы и вернуть Расхождения оприходуются «в путь» с возможностью дальнейшего возврата товаров клиентом, переход права собственности увеличивается на перепоставленный товар |
Изменить документы |
Оформляется документ Оприходование излишков товаров, отгруженных клиенту на количество перепоставленного товара и изменяется документ Реализация товаров и услуг (увеличивается на количество перепоставленного товара с признаком сверх заказа) с дальнейшим оформлением документа Корректировка реализации на количество перепоставленного товара и вариантом отражения Вернуть в путь |
|||
|
Не признавать
|
Изменить документы |
Перепоставленный товар не возвращается на склад, документы не переоформляются |
|||
|
Оформить корректировку документов (исправление ошибок) |
|||||
|
Оформить корректировку документов (по согласованию сторон) |
|||||
|
Недостачи |
|||||
|
Переоформить переход права собственности |
|
||||
|
Переход права собственности уменьшается на недопоставленный товар, отгрузка товаров клиенту не изменяется |
Изменить документы |
Изменяется документ Реализация товаров и услуг (уменьшается на недопоставленный товар) |
|||
|
Переход права собственности уменьшается корректировкой реализации (исправление/по согласованию сторон) на недопоставленный товар |
Оформить корректировку документов (исправление ошибок) |
Оформляется документ Корректировка реализации (исправление ошибок/по согласованию сторон) на количество недопоставленного товара, которым уменьшается реализация, увеличивая остатки в фин. учете, и складском учете, если не используется ордерная схема при отражении излишков, либо недопоставленный товар списывается на прочие расходы
|
|||
|
Оформить корректировку документов (по согласованию сторон) |
|||||
|
Переоформить все документы Отгрузка товаров клиенту и переход права собственности уменьшаются на недопоставленный товар с последующей отменой недопоставленных строк заказа |
Изменить документы
|
Вносятся вручную изменения в документ Отгрузка товаров клиенту (указывается количество за минусом недопоставленного товара) и изменяется документ Реализация товаров и услуг (уменьшается на количество недопоставленного товара) с последующей отменой строк недопоставленного товара в заказе клиента Актом увеличиваются остатки в складском учете по товарам на складах на количество недопоставленноо товара, если при отгрузке используется ордерная схема |
|||
|
Переоформить все документы и допоставить Отгрузка товаров клиенту и переход права собственности уменьшаются на недопоставленный товар с последующим оформлением новой отгрузки товаров клиенту недопоставленного товара |
Изменить документы
|
Вносятся вручную изменения в документ Отгрузка товаров клиенту (указывается количество за минусом недопоставленного товара), изменяется документ Реализация товаров и услуг (уменьшается на количество недопоставленного товара) и оформляется новый документ Отгрузку товаров клиенту для отгрузки недопоставленного товара, далее потребуется оформить переход права собственности по новой отгрузке недопоставленного товара |
|||
|
Переоформить переход права собственности и допоставить На недопоставленный товар оформляется корректировка реализации (исправление/по согласованию сторон) с последующим оформлением новой отгрузки товаров клиенту недопоставленного товара |
Оформить корректировку документов (исправление ошибок) |
Оформляется документ Корректировка реализации (исправление ошибок/по согласованию сторон) на количество недопоставленного товара, которой уменьшается реализация, увеличивая остатки в фин. учете, и складском учете, если не используется ордерная схема при отражении недостач, либо недопоставленный товар списывается на прочие расходы Оформляется новый документ Отгрузка товаров клиенту на допоставку на количество недопоставленного товара с признаком сверх заказа и по данным новой отгрузки потребуется оформить новый документ Реализация товаров и услуг на количество недопоставленного товара с признаком сверх заказа |
|||
|
Оформить корректировку документов (по согласованию сторон) |
|||||
|
Допоставить без оформления
|
Изменить документы |
Неотгруженный товар отгружается со склада, документы не переоформляются
|
|||
|
Оформить корректировку документов (исправление ошибок) |
|||||
|
Оформить корректировку документов (по согласованию сторон) |
|||||
|
Списать за наш счет Переход права собственности уменьшается на недопоставленный товар, расхождения списываются «из пути» и относятся на прочие расходы |
Изменить документы
|
Вносятся изменения в документ Реализация товаров и услуг, в документе уменьшается количество на недопоставленный товар, и оформляется документ Списание товаров, отгруженных клиенту на количество недопоставленного товара с настройкой «Не отгружать, уменьшить распоряжение» |
|||
|
Списать за наш счет и допоставить Переход права собственности уменьшается на недопоставленный товар, расхождения списываются «из пути» и относятся на прочие расходы с последующим оформлением новой отгрузки товаров клиенту недопоставленного товара |
Изменить документы
|
Вносятся изменения в документ Реализация товаров и услуг, в документе уменьшается количество на недопоставленный товар, оформляется документ Списание товаров, отгруженных клиенту на количество недопоставленного товара и оформляется новый документ Отгрузка товаров клиенту для отгрузки недопоставленного, которым уменьшается остаток в фин. учете, и складском учете, если на складе при отгрузке не используется ордерная схема документооборота Если не используется ордерная схема при отгрузке, то дополнительно потребуется оформить расходный ордер на товары на количество недопоставленного товара |
|||
|
Не признавать
|
Изменить документы |
Недопоставленный товар не отгружается со склада, документы не переоформляются |
|||
|
Оформить корректировку документов (исправление ошибок) |
|||||
|
Оформить корректировку документов (по согласованию сторон) |
|||||
Поддерживаемые варианты оформления возвратов:

Распределение функциональности между документами при возврате двумя документами:

Для корректировки перехода права собственности, возврата товаров (по финансовой и складской или только финансовой части) предназначен документ Корректировка реализации.
Рассмотрим варианты отражения, доступные в документе Корректировка реализации.
При увеличении количества товара в корректировке доступны варианты отражения:
При уменьшении количества товара в корректировке доступны варианты отражения:
Если оформлен документ Отгрузка товаров клиенту, Расходный ордер на товары (если используется ордерная схема документооборота при отгрузке) и переход права собственности (документ Реализация товаров и услуг с операцией Переход права собственности), то предусмотрены варианты оформления возврата товаров от клиента:


Представленные варианты оформления возврата товаров от клиента предусмотрены не только при отгрузке с отложенным переходом права собственности, но и при обычной реализации, когда продажа отражена документом Реализация товаров и услуг с операцией Реализация.
В корректировке реализации в табличной части «Расхождения» предусмотрено автоматическое заполнение суммы НДС (регл.) и суммы НДС (упр.), которые можно скорректировать. При проведении корректировки реализации суммы НДС (регл.) и НДС (упр.) записываются в движения по РС «Суммы документов в валютах учета» из реквизитов табличной части, а не рассчитываться по данным взаиморасчетов с учетом курсов зачтенных авансов.
На форме корректировки реализации, оформленной по реализации товаров и услуг с операцией Переход права собственности, не предусмотрена гиперссылка для оформления счета-фактуры. См. раздел «Выставление ИСФ/КСФ по отгрузкам клиенту».
Для бизнес-процессов возврата товаров от розничного покупателя после перехода права собственности (при использовании отгрузки с отложенным переходом права) предусмотрен ввод документа Возврат товаров от клиента на основании документа Реализация товаров и услуг с операцией Переход права собственности. Дополнительно к возврату товаров потребуется оформить документ Приходный ордер на товары, если на складе при поступлении используется ордерная схема.
Поскольку при возврате товаров от розничного покупателя чек возврата можно пробить только из документа Возврат товаров от клиента.
Документ Возврат товаров от клиента можно ввести на основании документа Заявка на возврат товаров от клиента, который, в свою очередь, можно оформить на основании документа Реализация товаров и услуг с операцией Переход права собственности.
В документе Корректировка реализации в у.е. сначала рассчитываются суммы увеличения/уменьшения и суммы НДС (регл. и упр.) увеличения/уменьшения по курсу на дату корректировки, затем вычисляется разница между суммой из предыдущего СФ.
В корректировке реализации в у.е., оплате в рублях на увеличение:


В корректировке реализации в у.е., оплате в рублях на уменьшение:


В корректировке реализации с расчетами в валюте, оплате в валюте на увеличение:

В корректировке реализации с расчетами в валюте, оплате в валюте на уменьшение:
В рабочем месте Оформление счетов-фактур по полученным авансам (Финансовый результат и контроллинг – НДС - Помощник по учету НДС – гиперссылка Выставить счета-фактуры по полученным авансам) предлагается выписать счет-фактуру на аванс по корректировке отгрузки на уменьшение (оформлен документ Корректировка реализации, которым восстанавливается аванс клиента), по исправлению суммы ранее зачтенного аванса на уменьшение в ИСФ. В рабочем месте для оформления документа Счет-фактура выданный (аванс) в качестве документа-основания выступает КСФ/ИСФ.
При корректировке реализации на уменьшение в текущем периоде и в следующем периоде: если при уменьшении стоимости реализованных товаров образующаяся сумма переплаты не возвращается покупателю, а засчитывается в счет будущих поставок товаров, то такая сумма признается для целей исчисления НДС авансом, облагаемым НДС в соответствии с пп. 2 п. 1 ст. 167 НК РФ (письма Минфина России от 11.07.2013 № 03-07-11/27047, от 31.08.2012 № 03-07-15/118).
Пример 1. Оформлена отгрузка товаров клиенту, в учете НДС по СФ выданный не зачтен аванс, переход права собственности (зачтен аванс на 1 000 руб. в учете взаиморасчетов), корректировкой реализации восстановлен аванс 1 000 руб. в учете по взаиморасчетам. Оформлен КСФ. Для восстановления аванса в учете НДС в форме зачета авансов КСФ в поле Сумма ручного восстановления аванса указываем сумму аванса.
В рабочем месте по выставлению счетов-фактур по полученным авансам в качестве документа-основания появится этот КСФ на сумму ручного восстановления аванса.

После того как будет сформирован СФ выданный (аванс) по КСФ, то к зачету аванса в счете-фактуре по новой отгрузке будет доступен аванс, восстановленный КСФ (в качестве документа оплаты), и сумма аванса (колонка «Доступно»), равная указанной сумме ручного восстановления аванса в КСФ.

Пример 2. Оформлена отгрузка товаров клиенту, в учете НДС по СФ выданный зачтен аванс на 1 000 руб., переход права собственности (в учете по взаиморасчетам зачтен аванс на 1 000 руб.), корректировка реализации, которой восстановлен аванс 1 000 руб. в учете по взаиморасчетам. Оформлен КСФ, который отображается в качестве документа-основания в рабочем месте по выставлению счетов-фактур по полученным авансам на сумму восстановленного аванса корректировкой реализации, равную 1 000 руб., и которым будет восстановлен аванс в учете НДС.

После того как будет сформирован СФ выданный (аванс) по КСФ, то в форме зачета авансов по счету-фактуре новой отгрузки будет доступен аванс, восстановленный КСФ.

При выставлении ИСФ/КСФ зачеты авансов можно скорректировать:



Для ввода начальных остатков товаров в пути предназначен документ Ввод начальных остатков отгруженных товаров, доступный в журнале документов Документы ввода начальных остатков (операция Ввод остатков товаров, отгруженных клиентам). Документ доступен при включенной функциональной опции НСИ и администрирование – Настройка НСИ и разделов – Продажи – Оптовые продажи – Отгрузка без перехода права собственности.
Документ ввода остатков отражает информацию о товарах отгруженных клиенту «в пути», но по которым еще не оформлен переход права собственности.

Можно провести только один документ ввода начальных остатков отгруженных товаров по одному первичному документу «Отгрузка товаров клиенту». Это связано с тем, что в документе ввода остатков необходимо учитывать коды строк (по аналогии с кодами строк заказа). Контролировать уникальность кодов строк можно только в рамках одного документа ввода начальных остатков.
Первичный документ Отгрузка товаров клиенту можно выбрать в качестве распоряжения для оформления документа Реализация товаров и услуг с операцией Переход права собственности. То есть по отгруженным товарам можно оформить переход права собственности.

Переработано рабочее место Продажи – Оптовые продажи – Накладные к оформлению – Документы продажи (к оформлению), в котором предусмотрены закладки:
На закладке К отгрузке отображается перечень заказов клиента, заявок на возврат, по которым необходимо оформить накладные по обычным продажам: реализации товаров и услуг, акты на передачу прав, акты выполненных работ, передачи товаров хранителю, а также оформить документы отгрузки товаров клиентам при продаже с отложенным переходом права собственности). Также на закладке отображаются реализации товаров и услуг и передачи товаров хранителю, по которым не завершен процесс отгрузки по ордерной схеме.
Закладка К переходу права собственности доступна, если включена опция Отгрузка без перехода права собственности. На этой закладке отображаются распоряжения - заказы клиентов с операцией «Реализация», по которым оформлена отгрузка товаров клиенту, или отгрузки товаров клиенту не по заказу, по которым есть незакрытый остаток (количество или сумма) по товарам «в пути». Документы, оформляемые на этой закладке, предусмотрены только для функциональности по отгрузке с отложенным переходом права собственности при оформлении двумя документами.
На форме рабочего места предусмотрены гиперссылки для перехода к рабочим местам по оформлению счетов-фактур:
В рабочем месте Помощник продаж в форме настроек переименованы варианты оформления документов:

При отгрузке с отложенным переходом права собственности в отчете Состояние выполнения документов предусмотрены дополнительные разделы «Ожидает переход права собственности» (требуется оформить реализацию товаров и услуг с операцией по переходу права собственности), «Отменено» (например, списан товар, отгруженный клиенту).

После того как будет оформлен переход права собственности документом Реализация товаров и услуг с операцией Переход права собственности, то в отчете раздел «Ожидает переход права собственности» переходит в наименование «Оформлен переход права собственности».
В отчете по состоянию выполнения, сформированном из документа отгрузки товаров клиенту, предусмотрена только информация о состоянии оформления перехода права собственности.

Новый регистр накопления «Распоряжения на отгрузку и возврат»:
Константы/Функциональные опции:
Документ Корректировка реализации:
Документ Списание отгруженных товаров:
Встроен механизм работы с возвратом товаров другого качества в документ Поступление товаров с хранения для операций:
Скорректированы наименования хозяйственных операций для сбора фактических данных по расходу денежных средств по виду операции Прочий расход ДС.

Хозяйственная операция «Прочие расходы» переименована в «Прочий расход ДС по статьям расходов».
Хозяйственная операция «Прочий расход» переименована в «Прочий расход ДС по статьям активов и пассивов».

Скорректированы наименования хозяйственных операций для сбора фактических данных по поступлению ДС по виду операции Прочее поступление ДС.

Хозяйственная операция «Прочие доходы» переименована в «Прочее поступление ДС по статьям доходов».
Хозяйственная операция «Прочий доход» переименована в «Прочее поступление ДС по статьям активов и пассивов».

При настройке вида бюджета в карточке Операнд статьи бюджета без количественного учета в поле Показатель можно теперь выбрать только значение Сумма.


Добавляется возможность сохранять режим редактирования документа Ввод экземпляра бюджета для каждого пользователя в разрезе видов бюджетов. Например, если выбрать режим Редактировать в таблице, а затем Провести и закрыть документ Ввод экземпляра бюджета, при открытии документа режим Редактировать в таблице будет сохранен.

Для элемента вида бюджета Таблица добавлена настройка Выводить заголовки по вертикали.

При данной настройке заголовки колонок таблицы выводятся в вертикальном направлении, что позволяет сузить колонки бюджета и сэкономить место.

При сборе фактических данных По корреспондирующим регистрам остатков в регистре накопления (далее РН) «Фактические данные бюджетирования» документов оплаты и заявки на расходование ДС правило заполнения поля Подразделение иное, чем при сборе факта По аналитическим оборотным регистрам.

Теперь появилась возможность при необходимости формировать данные о подразделении в РН «Фактические данные бюджетирования» при сборе фактических данных По корреспондирующим регистрам по сценариям Фактические данные и Исполнение бюджета по такому же алгоритму, как и при сборе факта По аналитическим оборотным регистрам.
И соответственно получать данные в отчетах.

Для этого необходимо в статье бюджета добавить аналитику Подразделения.

При настройке правила получения фактических данных на закладке Заполнение аналитик статьи необходимо для аналитики Подразделения выбрать заполнение Подразделение платежа.

Внимание
Ограничение чтения записи регистра накопления «Фактические данные бюджетирования» пользователями с неполными правами остается без изменения.
Ограничение по сбору факта по хозяйственной операции "Конвертация валюты" с помощью заполнения Подразделение платежа. Как вариант можно использовать правило сбора факта по хозяйственной операции "Оплата поставщику" с отбором по статье ДДС "Конвертация валюты (списание)".
Для документа Электронный билет добавлена новая функциональность: приобретение электронного билета для физического лица, в том числе не являющегося сотрудником организации, и списание суммы билета на расходы без отражения денежных средств у подотчетных лиц.
Для этого в документе Электронный билет теперь можно выбрать новый способ списания суммы документа на расходы. При выборе данного способа списания становятся доступны все необходимые реквизиты для заполнения параметров списания. Списание на расходы производится при проведении документа Электронный билет и в авансовый отчет этот документ уже не включается.
В документе Электронный билет по умолчанию в поле Способ списания подставляется значение Через авансовый отчет (датой отчета). В таком случае отражение документа Электронный билет остается прежним, т.е. списание суммы билета на расходы осуществляется с помощью авансового отчета.
Поле Сотрудник переименовано в Подотчетное лицо, ответственное за поездку, доступно в том случае, если списание суммы электронного билета производится через авансовый отчет. Дополнительно добавлено поле Пассажир, в котором указывается ФИО пассажира. По умолчанию пассажир является подотчетным лицом, но при необходимости можно выбрать иное физическое лицо.

При выборе способа списания Через авансовый отчет (датой отчета) на сумму приобретенного электронного билета формируется проводка в Дебет счета 71.01 «Расчеты с подотчетными лицами».

При выборе способа списания Напрямую (датой прибытия), появляется возможность указать параметры списания на отдельной закладке Отражение в учете.
Остается доступным для ввода только поле Пассажир. Данные введенные в поле Пассажир носят информационный характер.

Если физическое лицо, для которого приобретается билет, не является сотрудником компании, то его данные не требуется вводить в справочник системы, достаточно указать ФИО в электронном билете.
Если билет приобретается через сервис Smartway, то при обмене ФИО пассажира будет передано в электронный билет, а параметры списания будут заполнены по статистике.
Сумма НДС может быть списана на статью, указанную в учетной политике, либо принята к вычету. В качестве подтверждающего документа будет выступать сам электронный билет.
Если закупка производится под деятельность, не облагаемую НДС, то вся сумма электронного билета списывается на указанную в документе статью расходов или статью активов/пассивов в разрезе подразделения и направления деятельности.

Если закупка производится под деятельность, облагаемую НДС, то можно выбрать способ отражения НДС в учете. При установленном флаге Принять НДС к вычету НДС будет отражен в книге покупок, где документом подтверждения расхода будет сам электронный билет. Если флаг Принять НДС к вычету не будет установлен, то НДС будет выделен из суммы билета и списан на статью расходов, указанную в учетной политике.
Если организации доступно несколько типов налогообложения НДС, то доступен выбор в поле Закупка под деятельность, иначе поле скрыто, а реквизит заполнен доступным типом налогообложения.

Сумма покупки списывается на расходы. В данном примере НДС выделяется и также списывается на расходы.

Статья расходов, на которую будет списан НДС указывается в учетной политике организации (см. Настройки учета НДС – Направление списания НДС, не принимаемого к НУ).

Если НДС при покупке электронного билета принимается к вычету, то в качестве счета-фактуры выступает сам электронный билет.

В качестве счета-фактуры электронный билет будет выступать только в том случае, если НДС принимается к вычету.

На форму рабочего места Электронные билета и бронирования добавлено поле Пассажир. Поскольку в качестве пассажира не всегда выступает сотрудник, то поле Сотрудник также присутствует.
Таким образом, на форме рабочего места Электронные билета и бронирования можно увидеть три возможные ситуации:

Новый справочник. Предназначен для стандартизации и классификации операций. Упрощает создание техпроцесса и заполнение операций. Может заполняться вручную по своему усмотрению либо путем подбора из “КТО машиностроения и приборостроения 1 85 151”. Доступен из интерфейса Производство – Настройки и справочники – Классификатор технологических операций:

Элементы классификатора связаны с видами технологических операций.
При создании новой операции в техпроцессе название можно вводить вручную либо выбрать из классификатора. При выборе из классификатора будет автоматически заполнено название, вид и связь с классификатором:

Реализована возможность вносить произвольные изменения в техпроцесс сформированного этапа без изменения ресурсной спецификаци. Переход к форме редактирования техпроцесса этапа возможен из РМ Диспетчирование этапов по команде Действия – Изменить техпроцесс этапа:

либо из формы этапа производства по гиперссылке изменить техпроцесс на закладке Основное:

Форма редактирования техпроцесса этапа содердит таблицу, в которой отображаются операции текущего техпроцесса. Внизу под таблицей отображаются параметры выбранной операции:

В форме отображается состояние операций. Доступность операции к изменению зависит от состояния.
Можно по команде заменить весь техпроцесс на альтернативный:

Типовые технологические процессы, которые можно выбирать в качестве альтернативных, описываются в справочнике Технологические процессы.
При замене техпроцесса можно уточнить коэффициент применения, что позволяет использовать техпроцесс, нормированный на количество, отличающееся от заданного в спецификации:

По команде Заменить на стандартный можно сбросить изменения и вернуться к техпроцессу, заданному в спецификации (если операции не начинались):

Если есть выполненные или выполняющиеся операции, то замена на стандартный и на альтернативный становится недоступной. По команде Заменить на индивидуальный (редактировать) техпроцесс становится индивидуальным для этапа и появляется возможность редактировать его невыполненную и не запущенную на выполнение часть:

Индивидуальные операции создаются для конкретного документа этапа производства. Не имеют связи с НСИ и описываются непосредственно документами Производственная операция. Могут быть созданы в форме редактирования техпроцесса этапа (и в этом случае включаются в очередь операций этапа) или из списка документов операций (тогда в очередь не включаются)

На момент редактирования техпроцесса документ Этап производства уже сформирован, и его ресурсы заполнены на основании спецификации. В результате вносимых в техпроцесс изменений, может меняться состав и количество требуемых ресурсов. Для корректного обеспечения материалами в процессе производства, внесенные редактором изменения состава и количества ресурсов, должны попасть в этап. Эта задача решается в форме Обновления данных этапа.
Форма вызывается автоматически при наличии расхождений. Показывает результат сравнения ресурсов между техпроцессом и этапом. Поволяет отметить дейстивия, которые необходимо выполнить.

Можно отказаться от изменения ресурсов и записать только техпроцесс.
В производстве без заказа старые группировки затрат По продукции и По продукции и назначениям переименованы соответственно в По продукции (без серий) и По продукции и назначениям (без серий). Сделаны новые группировки затрат По продукции и По продукции и назначениям, которые позволяют в рамках одного документа разделить затраты по разным сериям одной и той же продукции. Отчет Структура серии номенклатуры строится с учетом этой детализации.

Добавлена возможность использовать статусы актов выполненных внутренних работ. Использование статусов настраивается в НСИ и администрирование – производство – Статусы документов.

Статус появится в шапке документа:

Статус доступен для настройки RLS.
Статус документа доступен для настройки RLS.
В рабочем месте Накладные к оформлению в режиме формирования «По номенклатуре» добавлено отображение количества к оформлению по распоряжениям.
Изменена логика отбора по Подразделению. Проверяется выполнение одного из условий:
Добавлен новый отбор по складу. Проверяется выполнение одного из условий:
Добавлен ввод заказа переработчику на основании заказа давальца через создание обеспечивающего заказа.
Если спецификация заполнена, то выполняется деление продукции давальца на выходные и побочные изделия. Данные по материалам и услугам переработки получаются из спецификации по общим правилам заполнения документов.
Если спецификация не заполнена, то вся продукция и материалы переносятся в заказ переработчику без изменений.
Если в заказе давальца указаны строки продукции как с указанной, так и без спецификации, то ввод заказа переработчику на его основании недоступен.
Доработан учет обесценения для организаций с филиальной структурой.
Сумма обесценения передается при перемещении между подразделениями на отдельном балансе.

Изменилась парадигма использования ЕГДС:
|
Головная организация |
Филиал 1 |
Филиал 2 |
|
ЕГДС Г1 ЕГДС Г2 |
ЕГДС Ф1.1 ЕГДС Ф1.2 |
ЕГДС Ф2.1 ЕГДС Ф2.2 |
|
В документах доступны ЕГДС: |
||
|
ЕГДС Г1 ЕГДС Г2 |
ЕГДС Г1 ЕГДС Г2 ЕГДС Ф1.1 ЕГДС Ф1.2 |
ЕГДС Г1 ЕГДС Г2 ЕГДС Ф2.1 ЕГДС Ф2.2 |
На форме ЕГДС выведена организация - владелец внеоборотного актива.
Общая стоимость включает в себя стоимость всех ВНА, входящих в ЕГДС, по всем организациям
филиальной сети.

На формах изменения состава ЕГДС выведена организация - владелец ВНА.
При включении в состав или исключении из состава ЕГДС внеоборотных активов создаются документы изменения параметров ОС или НМА для каждой организации.



Если в документе обесценения ВНА участвует ЕГДС, в составе которой находятся внеоборотные активы, принадлежащие разным обособленным подразделениям филиальной сети, документ делает движения и проводки по нескольким организациям.

В документе Объединение ОС с видом операции Присоединение к существующему ОС происходит восстановление обесценения, и формируется проводка по дебету счета учета обесценения, например: Дт 02.Об Кт 91.01. При этом в качестве статьи доходов используется статья, указанная в последнем документе обесценения, в котором участвовало данное ОС (или ЕГДС, в которую входит основное средство).
Рекомендация:
Если ОС с обесценением появилось в системе в результате ввода остатков, то требуется создать документ Обесценение ВНА датой ранее ввода остатков. В данном документе необходимо указать статьи доходов/расходов и удалить задания к закрытию месяца (операция Обесценение ВНА), чтобы избежать перезакрытия периодов.
Теперь при частичном списании ОС или НМА с обесценением списывается сумма обесценения пропорционально стоимости ОС или НМА.
Расширена функциональность учета постатейных расходов с вариантом распределения На себестоимость продаж.
Для расходов, квалифицированных как возникающие При продаже с выбранным вариантом аналитики Заказ/Реализация, поддержана возможность распределения на отдельные выбранные пользователем реализации, оформленные в рамках документа Заказ клиента.
В форму выбора аналитики Заказ/Реализация добавлен флажок Не показывать реализации по заказам (по умолчанию установлен).
Если флажок Не показывать реализации по заказам установлен, то для выбора в качестве аналитики доступны заказы клиентов и документы реализации, оформленные без привязки к заказам клиентов (соответствует поведению системы до версии 2.5.23).

Если флажок Не показывать реализации по заказам снят, то для выбора в качестве аналитики доступны заказы клиентов и все документы реализации, в т.ч. оформленные по заказам клиентов. Выбор в качестве аналитики документа реализации, оформленного по заказу клиента, позволяет отнести расходы только на эту реализацию, а не на все реализации по заказу.

Внесены изменения в функциональность системы по работе с документами Плановая калькуляция.
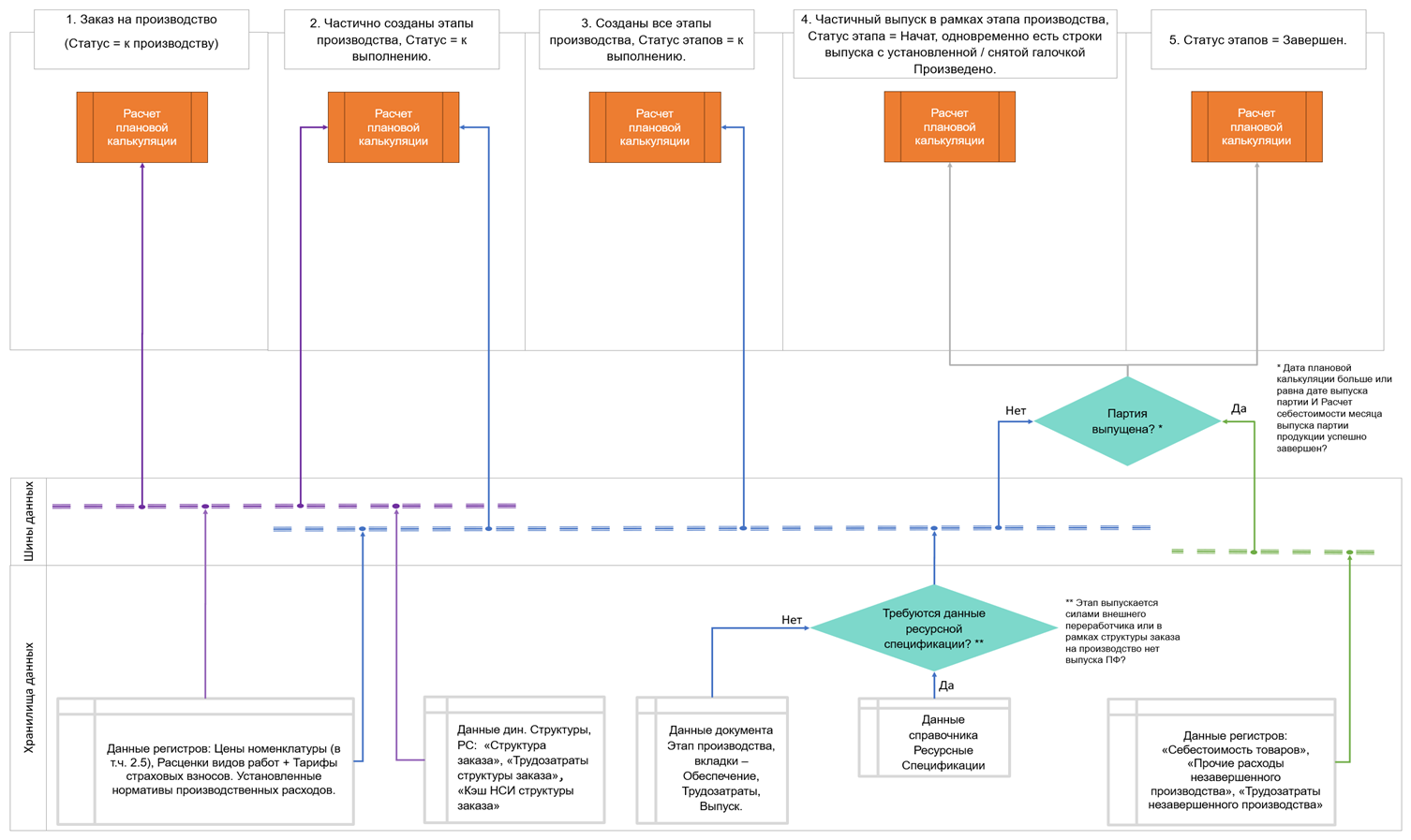
В механизме расчета плановой себестоимости продукции поддержано формирование плановых калькуляций по заказам на производство с динамической структурой.
До версии 2.5.23 для расчета плановой калькуляции по заказам с динамической структурой необходимо было на основании документа Заказ на производство создать документы Этап производства.
В версии 2.5.23 в механизм расчета плановой калькуляции добавлена поддержка динамической структуры заказов на производство. Теперь для расчета плановой себестоимости продукции при включенной динамической структуре заказов на производство не нужно создавать документы Этап производства. Для расчета плановой калькуляции достаточно успешного расчета динамической структуры заказа на производство. До создания этапов производства расчет плановой калькуляции выполняется по данным из регистров сведений Структура заказа на производство и Трудозатраты структуры заказа.
Поддержана возможность разузлования стоимости продукции, рассчитанной в документе Плановая калькуляция по заказу на производство с динамической структурой, до покупных материалов. Для этого с помощью документа Установка цен номенклатуры для покупных материалов должны быть введены цены по виду цены, выбранному в плановой калькуляции.
Сценарий подготовки данных заказа на производство для расчета плановой калькуляции приведен на схеме.

Возможны 5 основных состояний заказа на производство, от которых зависит то, откуда берутся данные для расчета плановой калькуляции. На схеме ниже приведен порядок формирования плановой калькуляции при изменении состояния выполнения заказа на производство. В рамках одного заказа на производство состояния (2, 3) – (4, 5) могут быть смешаны.

С целью оптимизации затрат времени на оформление документов добавлена возможность ввода документа Плановая калькуляция на основании документа План производства.
До версии 2.5.23, если требовалось оценить плановую себестоимость продукции из плана производства, то необходимо было вводить документы Плановая калькуляция и заполнять их продукцией, характеристиками, назначениями, упаковкой, количеством и спецификацией из документа План производства вручную.
В версии 2.5.23 добавлена возможность ввести документ Плановая калькуляция на основании документа План производства. При этом в плановую калькуляцию будут перенесены продукция и полуфабрикаты, которые не производятся в процессе выпуска продукции. Производимые в процессе полуфабрикаты перенесены не будут. Стоимость и количество полуфабрикатов будут посчитаны по спецификациям, выбранным в документе План производства, о чем в документе Плановая калькуляция будет выведено информационное сообщение.

Для обеспечения удобства подбора плановых калькуляций в документы выпуска продукции в формы выбора добавлены фильтры, заполняемые данными документа, для которого выбирается плановая калькуляция.
До версии 2.5.23 при использовании в документах выпуска варианта заполнения Цены по калькуляции в форме выбора плановой калькуляции отображаются все плановые калькуляции, существующие в базе.
В версии 2.5.23 на форму выбора плановой калькуляции в документах выпуска добавлены фильтры, заполняемые данными документа, для которого выбирается плановая калькуляция:
Характеристика, для которой в плановой калькуляции должна быть рассчитана плановая стоимость;

Для отслеживания изменений в расчете себестоимости будущей продукции при составлении уточняющих плановых калькуляций разработан отчет Сравнение плановых калькуляций, который доступен в контекстном меню ресурсной спецификации или документа Заказ на производство. Отчет включает в себя варианты формирования Сравнение плановых калькуляций и Сравнение плановых калькуляций по статьям калькуляций и позволяет проводить сравнительный анализ нескольких вариантов плановых калькуляций, составленных к одному объекту калькуляции.
Например, к документу Заказ на производство рассчитано 3 варианта плановых калькуляций (на рисунке – ПК).

Вариант формирования отчета Сравнение плановых калькуляций. Отчет полезен для длительных циклов производства и позволяет понять, в какой момент по какому материалу, трудозатрате или постатейному расходу произошли изменения от первоначального варианта. Также отчет можно использовать для сравнения плановых калькуляций на разные версии одной спецификации.

Вариант формирования отчета Сравнение плановых калькуляций по статьям калькуляций. Отчет полезен для длительных циклов производства и позволяет понять, в какой момент времени, по какой статье калькуляции произошли изменения расчета от первоначального варианта.

По операциям реализации товаров (работ, услуг) с применением ставки НДС 0% поддержано:
В карточку элемента списка Номенклатура добавлен признак Товар участвует в деятельности по ставке НДС 0%. Данный признак доступен в карточке номенклатуры, если в информационной базе включена одна или обе функциональные опции Экспорт сырьевых товаров, работ или услуг и/или Экспорт несырьевых товаров (меню НСИ и администрирование – Настройка НСИ и разделов – Учет НДС, импорт и экспорт - Экспорт). При установке признака Товар участвует в деятельности по ставке НДС 0% в карточке номенклатуры доступно новое поле Операции НДС 0%, в котором необходимо указать с каким кодом операции с данной номенклатурой отражаются в разделах 4, 5 и 6 декларации по НДС. Список кодов операций поставляемый.

Для групповой установки кодов в поле Операции НДС 0% в карточках номенклатуры добавлено рабочее место Настройка кодов операций, переход к которому организован по гиперссылке из подсказки к признаку Товар участвует в деятельности по ставке НДС 0% в карточке номенклатуры и из рабочего места Помощник по учету НДС. В рабочем месте Помощник по учету НДС гиперссылка Настройка кодов операций НДС 0% доступна, если есть реализации, по которым требуется подтверждение ставки НДС 0%.

При переходе в рабочее место Настройка кодов операций его табличная часть заполняется номенклатурными позициями, по которым в выбранной организации за выбранный период были реализации по ставке НДС 0%. По гиперссылке Настройки списка в табличной части можно устанавливать отбор номенклатуры наложением условий по реквизитам элемента списка Номенклатура с использованием стандартных видов сравнения (Равно/Не равно, В группе/Не в группе, Заполнено/Не заполнено и пр.). Для определения/переопределения кода операции для номенклатуры необходимо выбрать нужные строки (Ctrl + левая клавиша мыши), нажать кнопку Изменить операции 0%, выбрать нужный код операции и нажать кнопку Записать и закрыть.
Внесены изменения в порядок оформления подтверждения ставки НДС 0%.
В рабочем месте Помощник по учету НДС гиперссылка Установить подтверждение ставки НДС 0% по реализациям переименована в Оформить подтверждение ставки НДС 0%. Гиперссылка доступна, если есть записи в регистре сведений НДС состояние реализации 0% с состоянием Ожидается подтверждение 0%.

По гиперссылке Оформить подтверждение ставки НДС 0% выполняется переход к рабочему месту Подтверждение ставки НДС 0% (до версии 2.5.23 рабочее место называлось Подтверждение нулевой ставки НДС). В рабочее место по подтверждению ставки внесены изменения. Список реализаций, по которым требуется подтверждение ставки, вынесен на закладку Реализации по ставке НДС 0%. Добавлена закладка Список документов, на которой отображается список оформленных новых документов Подтверждение ставки НДС 0%.

До версии 2.5.23 по каждому документу реализации необходимо было установить состояние подтверждения ставки НДС 0%. В версии 2.5.23 добавлен новый документ Подтверждение ставки НДС 0%, предназначенный для оформления подтверждения или неподтверждения обоснованности применения ставки НДС 0% по операциям реализации товаров (работ, услуг) за период (месяц или квартал). Документ Подтверждение ставки НДС 0% создается по кнопке Создать на закладке Список документов. По кнопке Заполнить в документ подбираются реализации, по которым требуется оформить подтверждение ставки НДС 0%. Также документ Подтверждение ставки НДС 0% можно создать, выделив нужные строки на закладке Реализации по ставке НДС 0% (Ctrl + левая клавиша мыши) и нажав кнопку Оформить подтверждение ставки НДС 0%.

В документе Подтверждение ставки НДС 0% при нажатии на кнопку Заполнить:

Есть коды операций по реализации со ставкой НДС 0%, зависящие от отношений взаимозависимости контрагента и организации. Если контрагент взаимозависим от организации, то необходимо в списке Взаимозависимые лица создать запись с определением типа взаимозависимости. Для удобства заполнения информации о взаимозависимости в карточку элемента списка Контрагенты добавлена гиперссылка Взаимозависимые лица. Гиперссылка доступна, если в информационной базе включена функциональная опция Контролируемые сделки (меню НСИ и администрирование – Настройка НСИ и разделов – Регламентированный учет - Отчетность).

Есть коды операций по реализации со ставкой НДС 0%, зависящие от страны реализации, которая не всегда совпадает со страной регистрации контрагента. Для определения страны реализации в документы Реализация товаров и услуг и Реализация услуг и прочих активов добавлено поле Страна реализации. Поле Страна реализации доступно, если в документе выбрано налогообложение Экспорт или Облагается НДС в стране ЕАЭС (не РФ). По умолчанию страна реализации равна стране регистрации контрагента.
Для подтверждения/неподтверждения обоснованности применения ставки НДС 0% по операциям реализации, совершенным до начала работы в системе, в документе Подтверждение ставки НДС 0% поддержана возможность выбора документов Первичный документ с типом Реализация клиенту и налогообложением Экспорт. Документ Подтверждение ставки НДС 0% по таким операциям полностью заполняется вручную пользователем.

При записи документа Подтверждение ставки НДС 0% по строкам, в которых Событие определено как Не подтверждена реализация 0%, для начисления НДС формируются документы Счет-фактура на неподтвержденную реализацию по ставке 0%.
В регламентную операцию Формирование движений по НДС процедуры Закрытие месяца добавлены алгоритмы разделения вычетов НДС по кодам операций реализации со ставкой НДС 0% для заполнения декларации по НДС.
С версии 2.5.23 в разделах 4, 5 и 6 декларации по НДС налоговая база и налоговые вычеты заполняются в разрезе кодов операций.

Поддержано заполнение реестров по НДС в разрезе кодов операций.

Ограничения
В рамках обновления были удалены устаревшие объекты конфигурации и неактуальные обработчики обновления, что позволило оптимизировать работу системы.
Обновление на эту и последующие версии поддерживается с версии 2.5.22 (длительной поддержки) и выше.
В рамках механизма Универсальная очередь оперативных заданий реализованы:
Вычисления в оперативных и неоперативных очередях заданий сокращают время транзакции проведения документов и время выполнения операций закрытия месяца.
Основные различия очередей заданий показаны в таблице.
|
|
Оперативная очередь |
Неоперативная очередь |
|
Запуск |
Сразу после транзакции проведения документа |
В моменты отсутствия нагрузки на систему |
|
Длительность |
Максимально короткие задания |
Задания любой сложности |
|
Гранула выполнения |
1 документ |
1 документ |
|
Зависимости между заданиями |
Не допускаются |
Допускаются |
|
Приоритезация |
Не допускается |
Допускается |
Неоперативная очередь заданий используется, в частности, для выполнения части операций закрытия месяца по группе Взаиморасчеты переоценка валютных средств.

В рамках механизма неоперативной очереди задний поставляется справочник Виды неоперативных заданий. Элементы справочника являются предопределенными. В карточке Вида заданий неоперативной очереди на странице Читаемые регистры указаны регистры, при изменении которых будет автоматически сформировано задание данного вида. После выполнения задания оно будет автоматически удалено из очереди.
Администратору информационной базы доступен справочник Виды неоперативных заданий, а также сформированные задания в меню Еще – Неоперативная очередь зданий формы Регламентные операции по закрытию месяца.
Для Вида заданий неоперативной очереди администратор информационной базы может изменить только размер порции обработки гранул расчета. Порция – количество гранул расчета (документов, объектов расчетов, основных средств и т.д.), которое будет передано на отработку в один фоновый поток, если заданий больше чем Порция*Количество потоков. Также администратор может изменить количество исполняющих (рабочих) потоков неоперативной очереди (по умолчанию 8).
Также администратор может включить выполнение и настроить расписание регламентного задания Допроведение документов для запуска выполнения заданий из очереди (по умолчанию с 21.00 до 06.00). В форме Регламентные операции по закрытию месяца, если не включено задание Допроведение документов, выводится соответствующее напоминание в виде ссылки.

Выполнение заданий из очереди может выполняться:
В указанных случаях запускается управляющий поток, распределяет задания в хронологическом порядке по исполняющим потокам с учетом условий:
Выполнение заданий из неоперативной очереди заданий также запускается при отражении документов в регламентированном учете по РСБУ и в учете по МСФО из формы документа или из рабочего места по отражению документов в соответствующем учете, а также при формировании печатных форм. В этом случае для выполнения заданий будет запускаться единый исполняющий поток в фоне, обрабатывающий все необходимые для отражения данного документа задания.
В случае ошибки после трех неуспешных попыток обработки гранулы расчета в регистре очереди заданий делается отметка о том, что выполнение задания завершилось с ошибкой. В списке заданий отметка о выполнении с ошибкой выводится в графе Выполнено с ошибкой, а в меню Еще доступна команда Ошибки очередей заданий для перехода к списку ошибок. После регистрации ошибки все зависимые задания не попадают в выборку к обработке при работе управляющего потока. После исправления документа по нему формируются новые задания очереди. После успешной обработки новых заданий по этому документу задания, ранее завершенные с ошибкой, отмечаются выполненными и удаляются из регистров очереди и ошибок.
Ограничения:
Поддержана возможность управления списком выгружаемой номенклатуры в разрезе характеристик: добавление и удаление из списка выполняется по сочетанию номенклатуры и характеристики. Оповещение о новых позициях теперь также работает в разрезе характеристик. Изменен принцип заполнения списка выгрузки по отбору: вместо полного замещения списка выполняется его дополнение данными, удовлетворяющими отбору.
Для каждой услуги в рамках перевозки предусмотрена возможность отдельно указать, кто является плетельщиком: отправитель или получатель.
Информация о выбранных услугах выводится в таблице на шаге Тарифы. В этой таблице также можно указать плательщика для каждой услуги (колонка Плательщик).

Информация о плательщиках услуг по выбранному тарифу отображается также на итоговой странице заказа.
В списке Деловые линии (1С:Доставка): Заказы на доставку добавлена колонка Документы перевозчика. В итоговую информацию о заказе также добавлена секция с информацией о документах перевозчика.

Также информация о документах перевозчика отображается на закладке Документы в форме просмотра заказа, которая открывается из списка История заказов.
В список доступных печатных форм добавлена этикетка.
При печати этикеток из списка Деловые линии (1С:Доставка): Заказы на доставку предусмотрен параметр печати – формат (размер в пикселях по горизонтали и вертикали).

При вызове команды печати из формы заказа, если этикетка для заказа ранее не формировалась, в параметрах печати можно указать формат и наименования артикулов грузовых мест. Контролируется общее количество грузомест, охватываемых артикулами.

Перевозчику при оформлении заказа передаются номера документов-оснований Заказ клиента.
Заказы можно создавать на основании сохраняемого шаблона. Готовые шаблоны помогут избежать ошибок ввода данных и ускорят создание документов. В качестве шаблона для дальнейшего использования можно сохранить любой заказ командой Шаблоны – Сохранить как… в форме заказа.
Команда Создать по шаблону в списке Деловые линии (1С:Доставка): Заказы на доставку позволяет создать новый заказ с использованием выбранного шаблона. Также можно заполнить по шаблону уже созданный заказ на доставку командой Шаблоны – Заполнить по… в форме заказа
Работа с уже созданными шаблонами: удаление шаблона, установка шаблона для использования по умолчанию, а также создание заказа по выбранному шаблону производится в форме Деловые линии (1С:Доставка): Шаблоны, которая открывается по команде Шаблоны из списка заказов на доставку.

Проведен рефакторинг кода для формы Деловые линии (1С:Доставка): Заказы на доставку, в том числе:
В рамках интеграции с торговой площадкой Wildberries реализованы следующие возможности:
Обмен данными между 1С и маркетплейсом осуществляется с использованием сервиса интеграции. Порядок интеграции можно представить следующей схемой.

Информационная база 1С пользователя (1С) – принимает список номенклатуры и складов торговой площадки. Сообщает о настроенных соответствиях номенклатуры и складов. Выгружает настройки ограничения выгрузки и товарные остатки.
Сервис интеграции (СИ) – посредник, производит пересчет остатков 1С в остатки торговой площадки, с учетом ограничений и иерархии складов 1С. Выгружает результат в Wildberries. Сервис реализован на технологии 1С: Элемент.
Торговая площадка Wildberries – сообщает о своих списках номенклатуры и складов. Принимает изменения остатков.
Функциональность интеграции с торговой площадкой Wildberries становится доступной после включения функциональной опции НСИ и администрирование – Настройки интеграции – Интеграция с маркетплейсами - Wildberries.
Перед настройкой интеграции следует получить токен на сайте Wildberries.
Далее в форме настроек НСИ и администрирование – Настройки интеграции – Интеграция с маркетплейсами по ссылке Настройки подключения необходимо выполнить подключение учетной записи сервиса интеграции и торговой площадке Wildberries. Прежде всего, проверяется подключение к сервису интеграции. Если подключение к сервису интеграции не настроено, то отображается форма Подключение к сервису интеграции, в которой нужно выполнить или проверить подключение к интернет-поддержке пользователей 1С, выбрать или создать новое подключение.

Если подключение к сервису интеграции настроено, то открывается форма Учетные записи Wildberries, в которой можно создать новое подключение. Для этого нужно указать организацию информационной базы, по которой настраивается подключение, и токен, полученный на сайте Wildberries.

После настройки подключения выполняются настройки обмена данными. Форма настроек открывается из двух мест:
В форме Настройки интеграции с Wildberries указываются следующие параметры:

Перечень складов торговой площадки заранее задаются на сайте Wildberries и загружаются в информационную базу. В форме настроек в разделе Соответствие собственных складов на торговой площадке складам информационной системы для выгрузки остатков указывается соответствие загруженным складом торговой площадки складов информационной базы. Имеется возможность установить в соответствие складу торговой площадки группу складов 1С. Если установлена группа складов 1С, запрещено для другого склада торговой площадки указывать склады и группы из иерархии выбранной группы (контроль и вниз и вверх по иерархии).
Дополнительно в разделе Ограничения выгрузки остатков имеется возможность добавить или отредактировать ограничения на выгрузку товаров:

Для каждого ограничения задается область действия ограничения: номенклатура, товарная категория, вид номенклатуры. При наличии нескольких настроек с пересекающимися областями действия они применяются в порядке:
В разделе синхронизация можно включить автоматическую выгрузку остатков по расписанию (включен переключатель Выгрузка остатков, расписание задается по соответствующей ссылке).
При включенном переключателе Автокоррекция остатков отслеживаются изменения остатка на торговой площадке и в случае их изменения (вручную на сайте) остатки перезаписываются по данным информационной базы 1С.
Все текущие операции в рамках интеграции с торговой площадкой выполняются из рабочего места Продажи – Сервис – Обмен с Wildberries. В верхней части рабочего места размещена строка ссылок для переключения между страницами, соответствующими решаемым задачам:
Сопоставление номенклатуры торговой площадки и информационной базы производиться на странице Продажи – Сервис – Обмен с Wildberries - Сопоставление номенклатуры.
Первоначально требуется загрузить номенклатуру торговой площадки по кнопке Импортировать. Номенклатура торговой площадки заводится заранее пользователем на сайте Wildberries.
Далее необходимо сопоставить номенклатуру торговой площадки номенклатуре 1С. Для этого предусмотрена специальная форма, которая открывается двойным щелчком мыши по полю колонки Данные учетной системы. Одной номенклатуре 1С может соответствовать несколько номенклатурных позиций торговой площадки. В частности, на торговой площадке заводится отдельная карточка для разных упаковок/размеров/фасовки одного и того же товара.

Каждой номенклатуре торговой площадке соответствует ровно один штрихкод. На торговой площадке можно завести больше штрихкодов, но главным будет считаться только один из них.
Имеется возможность автоматического сопоставления номенклатуры (команда Автосопоставление). Поиск производится по артикулу и наименованию.

Выгрузка остатков производиться на странице Продажи – Сервис – Обмен с Wildberries - Выгрузка остатков.

В списке отображается текущий остаток по складу торговой площадки по данным информационной базы (Количество) и торговой площадки (Количество WB) соответственно. Также показывается, какое ограничение было применено к выгружаемому количеству.
Из 1С в СИ выгружаются измененные остатки. Выгрузка производится по ручной команде (Еще - Рассчитать остатки) или по настроенному расписанию.
Полная выгрузка производится при первом подключении. Также предусмотрена выгрузка всех остатков по сопоставленным складам и номенклатурным позициям командой Еще - Полный пересчет остатков.
Итоговый остаток для выгрузки в маркетплейс рассчитывается в СИ по данным остатков 1С:
Окончательный пересчет остатков выполняется в базе СИ, и может занять около одной минуты.
Рассмотрим примеры расчета количества с учетом ограничений.
Пример 1
Товар "Кофе в зернах" в 1С учитывается в кг. На торговой площадке ему соответствуют две карточки товара: "Кофе в зернах, 2 кг" и "Кофе в зернах, 0.5 кг" с соответствующими коэффициентами для пересчета.
Складу торговой площадки сопоставлен один склад ученой системы, на котором находится 15 кг кофе.
В настройках заданы Ограничения выгрузки остатков для товарной категории Кофе:
Расчет доступного количества для товара "Кофе в зернах, 2 кг":
Пример 2
Товар "Кофемашина KRUPS" в 1С учитывается в шт. На торговой площадке ему соответствуют одна карточка.
Складу торговой площадки сопоставлена группа складов, которая включает:
В настройках заданы Ограничения выгрузки остатков
Расчет доступного количества:
Пример 3
Товар "Турка для варки кофе" в 1С учитывается в шт. На торговой площадке ему соответствуют одна карточка.
Складу торговой площадки сопоставлен один склад ученой системы, на котором находится 20 шт. товара.
В настройках заданы Ограничения выгрузки остатков для вида номенклатуры "Кофемашины и турки":
Расчет доступного количества: