Выполнены доработки системы, позволяющие настраивать ставки НДС в разрезе периодов их применения.
Хранение ставок НДС для номенклатуры организовано в новом регистре сведений Ставки НДС номенклатуры. В карточку элемента списка Номенклатура добавлена гиперссылка Все ставки, по которой выполняется переход в указанный регистр.

В списке ставок можно указать дату, на которую необходимо отобразить действующие ставки. В поле Ставка НДС в карточке номенклатуры отображается актуальная ставка НДС, установленная для номенклатуры, или основная ставка НДС, если для номенклатуры ставка не задана.
Для работы со ставками НДС номенклатуры добавлено рабочее место Ставки НДС номенклатуры (меню НСИ и Администрирование – НСИ).

В рабочем месте Ставки НДС номенклатуры отображаются ставки НДС по каждой номенклатурной позиции, действующие на выбранную дату. Синим шрифтом выводится информация об общем количестве номенклатурных позиций по каждой ставке НДС. По кнопке Установить ставку НДС можно выполнить групповую установку ставок НДС По выделенным строкам списка или По всем строкам списка при необходимости массовой замены ставки НДС для номенклатуры, например, при изменении законодательства.
Для автоматического получения прогнозов продаж с минимальным участием сотрудников и первоначальными настройками, по накопленной истории продаж, предназначен сервис «Прогнозирование продаж». Сервис прогнозирования продаж интегрируется с прикладными решениями на платформе «1С:Предприятие».
Сервис позволяет ответить на вопросы:
Преимущества использования сервиса прогнозирования продаж:
Рабочее место аналитика по прогнозированию продаж доступно по ссылке Бюджетирование и планирование – Сервис - Панель управления сервисом прогнозирования продаж.
Важной частью сервиса прогнозирования продаж являются документы Планы продаж по номенклатуре и связанные с этими документами справочники. Сервис прогнозирования продаж загружает прогнозы в программу 1С, основываясь на структуре этих документов.
Сценарий использования сервиса:
Для начала работы требуется открыть рабочее место Панель управления сервисом прогнозирования продаж и нажать на гиперссылку Мастер подключения к сервису.

Этап 1. Подключение к сервису.
На этом этапе требуется произвести авторизацию. Предусмотрено два способа авторизации:
Имя базы необязательное поле, может содержать любое значение.
По результату применения команды Далее выполняется подключение к сервису.
После авторизации пользователь получает свою область данных в сервисе (один аккаунт, одна область данных).
Пользователь может подключить произвольное количество информационных баз к сервису. Их данные изолированы друг от друга.

Этап 2. Настройка отправляемых в сервис данных.
На этом этапе имеется возможность ограничить выгрузку остатков и продаж определенным периодом, а также выбрать источник данных.
Имеется возможность выгружать фактические продажи, а так же
Для коллекций продаж и остатков можно передавать данные:
При необходимости можно ограничить период, за который будут передаваться продажи и остатки в сервис. Это может быть использовано для проверки качества модели на ограниченных данных, либо, если учет в старых периодах велся неаккуратно.

Предусмотрена возможность указать реквизит (или дополнительный реквизит) справочника Номенклатура, по которому сервис прогнозирования будет выявлять товары-аналоги.
Можно указать к выгрузке планы продаж по контрольному сценарию (поле Контрольный сценарий). Такие планы будут считаться контрольными. Сервис прогнозирования продаж сможет ориентироваться на эти планы при построении собственного прогноза.
Этап 3. Состав передаваемых данных в сервис.
На этом этапе необходимо выбрать данные, которые нужно передавать в сервис - выбираются коллекции, обязательные и специальные поля для выгрузки в сервис прогнозирования продаж. Внутри каждой коллекции так же можно выбрать состав передаваемых полей.

Обязательные коллекции и реквизиты выделены жирным шрифтом. Их выгрузку нельзя отключить (выгружаться будут только те данные, для которых отмечена выгрузка коллекций, то есть верхнего уровня дерева).
Коллекция содержит данные о продажах. Продажи каждого товара выгружаются в единой единице хранения остатков товара на складах. Если продажа осуществляется в разных упаковках, то количество продаж необходимо преобразовать в количество продаж в единицах хранения остатков товара на складах.
Для построения прогноза можно оставить только одну обязательную коллекцию Продажи. Остальные коллекции можно не передавать, их использование помогает улучшить качество прогноза.
Кроме того, можно указать дополнительные пользовательские поля (дополнительные реквизиты), которые будут выгружаться в некоторых коллекциях. Настройка отправляемых данных необходима, если пользователь не хочет, чтобы какие-либо данные были переданы в сервис. Например, если прогнозирование осуществляется только по одному магазину и избранным товарам, по ним можно ограничить отправку данных в сервис. По этим данным будет обучаться модель.
При двойном клике на имя коллекции откроется форма выбора реквизитов для выгрузки в сервис прогнозирования продаж. Для выбора доступны реквизиты объектов метаданных, входящих в состав коллекции, а так же дополнительные реквизиты и свойства.

При отправке коллекций данных из информационной базы, запоминаются идентификаторы коллекций, отправленных в сервис из этой базы. При работе из нескольких разных информационных баз с одной областью данных (учетной записью сервиса) в каждой информационной базы будут запоминаться идентификаторы коллекций, отправленных именно из этой информационной базы. Например, для разных филиалов компании, имеющих отдельные информационные базы, в сервисе будут созданы разные источники данных со своим набором коллекций для каждой базы. Каждая из информационных баз при этом может работать только с теми коллекциями, которые отправлены из нее и не видит коллекций этой области данных, отправленных из других информационных баз.
Этап 4. Фильтры.
На этом этапе можно задать фильтры, ограничивающие выгрузку по товарам, партнерам и складам. В сервис будут передаваться данные только о тех товарах, которые удовлетворяют всем условиям фильтрации. Отбор на базе СКД позволяет управлять выгрузкой данных.

Отбор на базе СКД также позволяет управлять загрузкой прогнозов. Это может потребоваться, например, когда сервис нужно обучить на всех данных по продажам, но получать прогноз только по некоторым партнерам.

Этап 5. Проверка данных.
После установки фильтров рекомендуется запустить проверку данных (команда Начать проверку данных).
Будет выполнена проверка на корректность данных для сервиса, в частности проверка на наличие отрицательных остатков. Программа будет предупреждать о найденных проблемах, но при их наличии можно будет продолжить и получить прогноз.
При проверке наличия продаж учитываются настройки источников данных и фильтров. Если обнаружена ошибка наличия продаж, ее требуется исправить. Иначе сервис не сможет работать.

Этап 6. Расписание обновлений.
Можно настроить расписание выгрузки данных в сервис (по умолчанию раз в день) и расписание опроса о наличие новых результатов прогнозирования в сервисе (по умолчанию раз в пять минут).

Этап 7. Параметры первого прогноза.
На этом этапе необходимо выбрать или создать сценарий прогнозирования и вид плана.

При создании нового вида плана вида плана необходимо указать дату начала прогнозирования непосредственно следующей за последней датой продажи, либо на более раннюю дату. Например, последняя продажа была 07.02.2021. Значит можно начинать прогноз с 08.02.2021 или 01.01.2021. Но не 15.03.2021, с таким разрывом сервис не сможет предоставить прогноз.
По результату применения команды Начать прогнозирование будут выгружены данные по продажам и программа запросит прогноз по выбранному виду плана. Расчет может занимать от получаса до нескольких часов.
Для определения периодичности планирования и хранения настроек предусмотрены сценарии планирования.
Для хранения настроек, в соответствии с которыми осуществляется заполнение планов, предназначены виды планов.
Можно создать несколько сценариев планирования, видов планов, если например, требуется сравнивать прогноз с разными параметрами или отдельно построить прогнозы по разным подмножествам данных или построить прогнозы на разные периоды и т.п.
Предусмотрена возможность создавать и настраивать необходимые справочники непосредственно из рабочего места Панель управления сервисом прогнозирования продаж.
В новом элементе справочника «Сценарий прогнозирования» необходимо указать наименование и периодичность, с какой детализацией по периоду планируется создавать прогнозы. Другие настройки в данный момент не влияют на поведение сервиса прогнозирования.
Прогнозы запрашиваются по элементам справочника Виды планов. Для такой возможности в карточке элемента Вид плана предусмотрен дополнительный вариант планирования - Путем прогнозирования на закладке Настройки заполнения. В случае выбора этого варианта планирования на форме вида плана доступны две гиперссылки:

В форме настройки прогнозирования по виду плана необходимо установить:
Под полем установки даты начала прогноза автоматически выводится последняя известная дата продажи. Это ознакомительная информация, которая не учитывает различные отборы, которые могут быть установлены на выгрузку данных о продажах.
Остальные поля не требуется изменять, их значения по умолчанию оптимальны для начала работы. Но в дальнейшем их настройка сможет помочь улучшить качество прогноза.

Реквизит Ускорить обучение с потерей качества – служебный, при его установке сервис будет возвращать наиболее быстрый прогноз, но его нельзя будет использовать в работе. Реквизит предназначен для отладки получения прогнозов. Установка этого флага позволяет получить прогноз в течение нескольких минут, а не часов, отладить работу и убедиться, что все настройки выполнены корректно. Однако, результат быстрого прогнозирования не рекомендуется использовать в работе, поскольку высока неточность такого прогнозирования.
В рабочем месте Панель управления сервисом прогнозирования продаж можно контролировать процесс обучения по каждому виду плана, и видеть результат. Управление организовано через гиперссылки, которые предоставляют функции, доступные для выбранного вида плана.
Когда сценарий прогнозирования и вид плана созданы, можно запросить прогноз (гиперссылка Запросить прогноз). Некоторое время (обычно часы) прогноз будет рассчитываться.

Готовность прогноза можно отслеживать по нажатию на гиперссылку Обновить статус/загрузить прогноз. При нажатии на эту гиперссылку, если прогноз уже готов, он будет загружен в программу 1С.

По результату загрузки прогнозов из сервиса, в информационной базе будут созданы документы План продаж по номенклатуре по выбранному сценарию и виду плана, которые можно просматривать и редактировать.
Из рабочего места предусмотрено построение отчета по загруженным данным. По применению команды Показать прогноз будет выведен полученный по выбранному виду плана прогноз.

Для загруженных прогнозов доступен пересчет по гиперссылке Запросить новый прогноз.
Панель управления сервисом прогнозирования предоставляет стандартную для всех отчетов функциональность вывода отчета, его настройки, сохранения и использования собственных вариантов настроек, расчет суммы по ячейкам и другие.
В панели управления предусмотрены следующие варианты отчета:

После выбора варианта отчета следует применить команду Показать прогноз, после чего можно приступить к анализу результатов.

Предусмотрена возможность вывести в отчет дополнительные поля. Например, артикул, склад или дополнительный реквизит (например, по которому рассчитываются аналоги номенклатуры). Для этого можно воспользоваться стандартными возможностями по настройке отчетов.
Имеется возможность сообщить сервису о некоторых планируемых продажах. Это может быть полезно в следующих случаях:
Ввод контрольных планов возможен в списке документов План продаж по номенклатуре. Все контрольные планы должны быть введены по одному сценарию прогнозирования. Если сценарий еще не создан, можно ввести новый документ план продаж и создать новые «Сценарий планирования» и «Вид плана».

При создании сценария, кроме наименования и периодичности, требуется решить, в каком положении оставить переключатель «Планирование продаж»:
При создании вида плана на закладе «Настройки заполнения» необходимо установить «Способ заполнения плана» - «по формуле».
На закладе «Детализация» требуется отметить флаги, которые определяют детализацию плана продаж. Можно установить детализацию по клиенту и складу. При установке такой детализации в плане продаж будет доступны дополнительные поля «Клиент» и «Склад».

В данном примере выбрана периодичность «Неделя» и начало и конец периода соответствуют понедельнику и воскресенью. При такой настройке в табличной части товаров будет указана доступна только колонка «Количество».

Можно указать сразу несколько периодов, для этого необходимо сдвинуть дату окончания на более поздний срок.

Это позволит ввести в табличной части товаров прогноз на несколько дат.

После проведения документа в статусе «Утвержден» план готов к выгрузке в сервис.
Во время расчета прогноза возможны ошибки. Некоторые из них связаны с некорректной настройкой вида плана и в них дана информация о способе исправления.
При наличии ошибок в обучении необходимо нажать на гиперссылку Статус: ошибка обучения, что позволит узнать причину и устранить ее. Появится окно с информацией об ошибке.
Если текст ошибки не переведен на русский или непонятен, то необходимо обратиться к администратору. В обращении нужно указать текст ошибки, вид плана с которым шла работа, а так же отладочную информацию (скопировать текст из нее).
Если причина непонятна, имеется возможность нажать на гиперссылку Еще - Отладочная информация, что позволит получить подробную информацию для передачи в службу поддержки.

В отдельной форме предусмотрены команды для администратора (Еще - Команды администратора):
Для получения дополнительной информации предусмотрены команды в рабочем месте прогнозирования (подменю Еще):
Поддержан сценарий работы, когда один и тот же товар с прослеживаемым кодом ТНВЭД импортируется и производится в РФ.
В карточку номенклатуры добавлены реквизиты:
Реквизит Учет по номерам ГДТ переименован на Импортный товар (учет по ГТД) или Импортный товар (учет по ГТД или по РНПТ), если включена опция Учет прослеживаемых импортных товаров. Флаг устанавливается автоматически:

В приходных накладных предусмотрено автоматическое заполнение колонки Страна происхождения в строке табличной части документа из карточки номенклатуры.
При создании нового номера ГТД из строки табличной части документа автоматически заполняется поле Страна происхождения либо по данным колонки Страна происхождения, либо по данным карточки Номенклатуры, если в строке не заполнена Страна происхождения.
При указании номера ГТД в строке табличной части документа значение колонки Страна происхождения перезаполняется данными из карточки Номера ГТД.

Внесены изменения в движения по регистру накопления «Товары организаций» по операциям двухходовки для следующих документов:
Изменения выполнены с целью исправления различных проблем:
В рабочее место по учету прослеживаемых импортных товаров внесены следующие изменения:


Распоряжением на приемку товаров на склад может быть заказ, накладная (как по заказу, так и без заказа) или договор.
На форму накладных добавлено поле Дата поступления на закладке Дополнительно.
Дата поступления – это ожидаемая дата поступления товаров на склад. Если накладная является распоряжение на приемку товаров на склад, то по указанной дате будет формироваться график поступления товаров. Если дата поступления не заполнена, то накладная будет двигать график поступления датой документа.
Дата поступления всегда заполняется вручную. Дату поступления имеет смысл заполнять в накладной в случаях:
Дата поступления доступна на форме накладной, если в информационной базе есть хотя бы один склад, на котором используется ордерная схема документооборота.
Дата поступления в накладной не всегда может совпадать с датой поступления по заказу. По дате поступления можно отслеживать ожидаемое поступление товаров с использованием отчета «Остатки и доступность товаров».
Использование комиссионных продаж доступно при установленной функциональной опции НСИ и администрирование – Настройка НСИ и разделов - Продажи – Оптовые продажи – Комиссионные продажи - Передача на комиссию и предусмотрено для типа номенклатуры «Товар», «Тара», «Набор».
Поддерживаются схемы ведения учета комиссионных продаж, имеющие различия в сценариях использования:

В рамках новой схемы комиссионной продажи 2.5 поддерживаются следующие возможности:
Авансы, счета-фактуры на аванс, реализация на экспорт через комиссионера, реализация с отложенным переходом права собственности, корректировочные/исправительные счета-фактуры, расчеты с конечными покупателями не поддерживаются при использовании документа отражения продажи «Отчет комиссионера о продажах». Отчет комиссионера позиционируется для отражения факта розничных продаж.
Условия, на которых выполняется передача товаров на комиссию, определяются в соглашении об условиях продажи с типом операции Передача на комиссию.
При выбранной схеме комиссионной продажи 2.0/2.5 в соглашении с комиссионером может быть уточнена версия комиссионной продажи, если комиссионная продажа велась в версии 2.5.7 и ниже:

Если комиссионная торговля не велась в версии 2.5.7 и ниже, то выбор схемы комиссионной торговли недоступен. Автоматически будет включена новая схема комиссионной продажи.
Для оформления договора с комиссионером, по которому будет осуществляться передача товаров на комиссию, предназначен договор с целью Передача на комиссию.
При выбранной схеме комиссионной продажи 2.0/2.5 в договоре с комиссионером может быть уточнена версия комиссионной продажи, если комиссионная продажа велась в версии 2.5.7 и ниже:
При выбранной схеме 2.5 в договоре определяется:

Если комиссионная торговля не велась в версии 2.5.7 и ниже, то выбор схемы комиссионной торговли недоступен. Автоматически будет включена новая схема комиссионной продажи.
В договоре с комиссионером определяется как порядок ведения расчетов с конечными покупателями, так и порядок ведения расчетов с комиссионером. Поддерживаются варианты ведения расчетов:
Если комиссионная продажа велась в версии 2.5.7 и ниже, то в документах Реализация товаров и услуг, Возврат товаров от клиента доступен выбор операций:


Если комиссионная продажа не велась в версии 2.5.7 и ниже, то доступен только выбор операций по новой схеме комиссионной продажи Реализация через комиссионера и Реализация через комиссионера (товары в пути).


Для оформления договора с конечным клиентом, по которому будет осуществляться реализация товаров через комиссионера, предназначен договор с целью Реализация через комиссионера.
В договоре заполняются данные комиссионера, через которого будет осуществляться реализация клиенту, и данные клиента, которому будет осуществляться реализация комиссионером.

Порядок расчетов в договоре с клиентом определяется договором с комиссионером с целью Передача на комиссию и недоступен для изменения.

Группа финансового учета расчетов с настройками по счетам учета, используемых для объектов расчетов с клиентами заполняется в договоре с конечным клиентом на закладке Учетная информация.
При работе с товарами, переданными на комиссию, с целью идентификации партии товаров предусмотрен тип политики учета серий Учет себестоимости по сериям.
Для учета серий, переданных на комиссию товаров, необходимо установить флаг У партнеров – при передаче на комиссию в политике типа Учет себестоимости по сериям.
Серии в переданных на комиссию товарах учитываются по виду номенклатуры. Политика учета серий указывается в шапке вида номенклатуры в поле Политика учета серий.
Указать политику учета в шапке вида номенклатуры можно только при использовании ордерной схемы документооборота при отражении излишков, недостач, порчи и пересортицы товаров по всем складам информационной базы.
При учете серий, в переданных на комиссию товарах, серии указываются в документах:

При передаче товаров на хранение можно отказаться от учета серий, в переданных на комиссию товарах, но при этом вести только учет себестоимости по сериям товаров на складах. Для такой возможности предусмотрено использование политики учета серий Учет себестоимости по сериям с отключенным флагом У партнеров – при передаче на комиссию.
Политика учета серий может быть задана в шапке вида номенклатуры в поле Политика учета серий. Если предусмотрены разные политики учета серий по складам, то в карточке вида номенклатуры в качестве политики учета серий указывается предопределенное значение Серии не используются и для конкретного склада задается политика учета серий. При таких настройках серии указываются в документах Передача на комиссию, Поступление товаров от комиссионера.
Договоренность с комиссионером на поставку определенного перечня номенклатуры оформляется документом Заказ клиента с типом операции Передача на комиссию. Заказ оформляется в рамках соглашения с типом операции Передача на комиссию и договора с целью Передача на комиссию.
Цены в заказе автоматически заполняются по учетному виду цены, указанному в договоре с комиссионером с целью Передача на комиссию.

Оформление заказа не является обязательным.
Передача как собственных, так и комиссионных товаров на комиссию от комитента комиссионеру, оформляется документом Передача на комиссии с типом операции Передача на комиссию. Документ передачи может быть оформлен по заказу клиента или без использования заказа.
Документ передачи может быть оформлен:
Передача товаров на комиссию оформляется в рамках соглашения с типом операции Передача на комиссию и договора с целью Передача на комиссию.
Тип операции в документе передачи определяется договором.

Цены в документе по передаче на комиссию автоматически заполняются по учетному виду цены, указанному в договоре. Если сначала передали товар по одной цене, затем тот же товар по другой цене, предполагается, что весь остаток товара будет переоценен по новым ценам. Заполнение цены не является обязательным.
При передаче товара комиссионеру НДС не возникает, поскольку не меняется владелец товара, факта продажи нет (ст. 996 ГК РФ). При передаче товара от комитента комиссионеру объект налогообложения по НДС отсутствует (п. 1 ст. 39, п. 1 ст. 146 НК РФ). Поэтому НДС не исчисляется, счет-фактура по передаче на комиссию не выписывается.
Для фиксации, согласования и отработки расхождений, выявленных после передачи товаров от комитента комиссионеру, предназначен документ Акт о расхождениях после передачи с типом операции Передача на комиссию.
Акт можно оформить на основании документа Передача на комиссии с типом операции Передача на комиссию.

По результатам отработки расхождений в зависимости от выбранного варианта оформления расхождений может возникнуть необходимость внести изменения в исходный документ по передаче на комиссию или оформить новые документы:
Список тех документов, которые необходимо создать в соответствии с выбранным вариантом оформления расхождений, будет показан в отчете Оформляемые документы (команда Оформить документы на закладке Основное в акте о расхождениях).
Прием заявки на возврат товаров от комиссионера комитенту оформляется документом Заявка на возврат товаров от клиента с типом операции Возврат от комиссионера. Заявку можно ввести на основании документа Передача на комиссию.
Для отражения поступления товаров от комиссионера комитенту как собственных, так и комиссионных товаров оформляется документ Поступление товаров от комиссионера с типом операции Возврат от комиссионера.
Данная операция оформляется, если товар еще не был продан конечному покупателю.
Если товар был продан конечному покупателю, то изначально необходимо оформить возврат товаров от конечного покупателя через агента.
Документ возврата может быть оформлен:
Для фиксации, согласования и отработки расхождений, выявленных после поступления товаров от комиссионера комитенту, предназначен документ Акт о расхождениях после поступления с типом операции Возврат от комиссионера.
Акт можно оформить на основании документа Поступление товаров от комиссионера с типом операции Возврат от комиссионера.
По результатам отработки расхождений в зависимости от выбранного варианта оформления расхождений может возникнуть необходимость внести изменения в исходный документ по поступлению товаров от комиссионера или оформить новые документы:
Список тех документов, которые необходимо создать в соответствии с выбранным вариантом оформления расхождений, будет показан в отчете Оформляемые документы (команда Оформить документы на закладке Основное в акте о расхождениях).
Для отражения информации о реализованных товарах комиссионером конечному клиенту предназначен документ Реализация товаров и услуг с типами операций:
Документ Реализация товаров и услуг с типом операции Реализация через комиссионера можно оформить:
Основанием для оформления документов по реализации через комиссионера являются данные документов Передача на комиссию.
Реализация через комиссионера оформляется в рамках соглашения с типом операции Передача на комиссию и договора с целью Передача на комиссию.
В документе реализации заполняются следующие сведения:

Цены в документе реализации автоматически заполняются по виду цены продажи, указанному в договоре с комиссионером с целью Передача на комиссию.

Для заполнения цен в реализации товаров и услуг по условиям продажи (по виду цены продажи в договоре) признак «Цена включает НДС» в документе и в виде цены продажи, указанном в договоре с комиссионером, должны совпадать.
Порядок расчетов определяется из договора с комиссионером.
Группа финансового учета по расчетам с комиссионерами заполняется автоматически значением группы финансового учета из договора с комиссионером.

В документе «Реализация товаров и услуг» указываются данные документа отгрузки комиссионера.

Реализация через комиссионера конечному клиенту на основании заказов клиентов не предусмотрена.
Документом не поддерживается отражение продаж нескольким клиентам.
По данным документа Реализация товаров и услуг с типом операции Реализация через комиссионера/Реализация через комиссионера (товары в пути) оформляется документ Счет-фактура выданный на реализованные товары комиссионером конечному клиенту.
Сформированный документ Счет-фактура выданный представляет собой перевыставленный комитентом в адрес комиссионера счет-фактуру с показателям, аналогичными показателям счета-фактуры, выставленного комиссионером покупателю при отгрузке товаров (п. 1 Правил заполнения счета-фактуры, утв. Постановлением № 1137).
Поддерживается возможность формирования сводных счетов-фактур.
Если клиент вернул товар комиссионеру, который ранее уже отчитался за этот товар перед комитентом, то информация о возврате товаров от клиента комиссионеру отражается документом Возврат товаров от клиента с типом операции Возврат товаров через комиссионера. Документ используется, если ранее информация о реализованных товарах комиссионером конечному клиенту отражена документом Реализация товаров и услуг.
Документ возврата можно оформить:

Возврат через комиссионера от конечного клиента на основании заявок на возврат товаров не предусмотрен.
Если информация о реализованных товарах комиссионером конечному клиенту была отражена документом Отчет комиссионера (агента) о продажах, то возврат товаров от клиента комиссионеру оформляется документом Отчет комиссионера (агента) о продажах с отрицательным количеством. По данным отчета комиссионера не предусмотрено оформление корректировочной счета-фактуры.
Для отражения корректировок при отгрузке товаров через комиссионера конечному клиенту товаров предназначен документ Корректировка реализации.
Корректировку реализации можно ввести на основании документа Реализация товаров и услуг с типом операции Реализация через комиссионера.
Документ позволяет отразить следующие операции:
По данным документов Возврат товаров от клиента с типом операции Возврат товаров через комиссионера, Корректировка реализации оформляется документ Счет-фактура выданный.
Сформированный документ Счет-фактура выданный представляет собой перевыставленный комитентом в адрес комиссионера корректировочный счет-фактуру с показателями, аналогичными показателям счета-фактуры, выставленного комиссионером покупателю при отгрузке товаров (п. 1 Правил заполнения счета-фактуры, утв. Постановлением № 1137).
При продаже в розницу (физическим лицам) или при упрощенной схеме продаж оптовым покупателям для отражения информации о реализованных товарах комиссионером конечному клиенту можно использовать документ Отчет комиссионера (агента) о продажах вместо документа Реализация товаров и услуг с типом операции по реализации через комиссионера.
Схема комиссии определяется по договору с комиссионером, выбранному в отчете.
Оформить «Отчет комиссионера (агента) о продажах» можно только по договорам, у которых не установлен флаг Вести расчеты через конечных покупателей.

Документ отчет комиссионера можно оформить:
Заполнение отчета комиссионера (агента), оформленного по новой схеме комиссионной продажи 2.5, аналогично заполнению отчета комиссионера (агента) версии 2.0.
Документ, оформленный по новой схеме комиссионной продажи, автоматически добавляется в журнал документов Документы продажи (все) и исключается из «старого» рабочего места Продажи - Отчеты комиссионеров (агентов).
По данным отчета комиссионера о продажах можно оформить документ Счет-фактуру выданный.
Авансы, счета-фактуры на аванс, экспорт, отложенный переход права собственности, корректировки реализаций и корректировочные счета-фактуры, расчеты с конечными покупателями не поддерживаются при отражении продаж документом Отчет комиссионера (агента) о продажах.
Для контроля и оформления отчетов комиссионеров о реализованных товарах комиссионером конечному покупателю предназначено рабочее место Продажи – Комиссионные продажи через агентов/комиссионеров – Отчеты комиссионеров и реализации через комиссионеров к оформлению.
В рабочем месте отображается информация о том, какие комиссионеры, которым были переданы товары на реализацию, еще не отчитались о продажах товаров.
Рабочее место предназначено для оформления документов:

Для начисления комиссионного вознаграждения оформляется документ Приобретение услуг и прочих активов в рамках договора с целью Передача на комиссию.
Выплата комиссионного вознаграждения оформляется исходящими платежными документами по кассе или банку на основании документа Приобретения услуг и прочих активов.
Для удержания комиссионного вознаграждения оформляется документ Взаимозачет задолженности с типом операции Произвольный взаимозачет. Документ Взаимозачет задолженности можно ввести на основании документа Приобретение услуг и прочих активов.
Излишки товарно-материальных ценностей, выявленные при инвентаризации в пользу комитента, отражаются документом Продажи – Документы продажи (все) - Оприходование излишков товаров у комиссионера с типом операции Оприходование излишков товаров в пользу комитента.
Табличную часть документа можно заполнить данными документов Передача на комиссию с типом операции Передача на комиссию (команда Подобрать переданные товары).
Излишки приходуются по произвольной цене, указанной в документе (соответствует себестоимости).

Для отражения недостачи товаров за счет комитента оформляется документ Продажи – Документы продажи (все) – Отчет о списании товаров у комиссионера с типом операции Списание недостач за счет комитента.
Табличную часть документа можно заполнить данными документов Передача на комиссию с типом операции Передача на комиссию (команда Подобрать переданные товары).

В режимах «Заказ + Передача» и «Передача товаров» можно оформлять документ Передача на комиссию.
Для оценки стоимости товаров, переданных на комиссию, предназначен вариант отчета Продажи – Отчеты по продажам – Комиссионные продажи через агентов/комиссионеров - Переданные на комиссию товары в ценах номенклатуры (вариант отчета Ведомость по товарам организаций в ценах номенклатуры). В этом варианте отчета цены и суммы берутся из договора (по учетному виду цен), по которому товар был передан комиссионерам.
Для анализа движений товарных остатков, переданных на комиссию, предназначен вариант отчета Продажи – Отчеты по продажам - Комиссионные продажи через агентов/ - Ведомость по переданным на комиссию товарам (вариант отчета Ведомость по товарам организаций).
Для контроля и оформления отчетов комиссионеров о реализованных товарах конечному покупателю, отчетов комиссионеров о списании товаров предназначено рабочее место Продажи – Комиссионные продажи через агентов/комиссионеров – Отчеты комиссионеров (агентов) 2.0.
Это рабочее место также будет доступно при выбранной схеме комиссионной продажи 2.5, если в информационной базе есть «старые» документы комиссии.
После получения от партнера данных о реализации и прочем списании переданных на комиссию товаров оформляются документы Отчет комиссионера (агента) о продажах или Отчет комиссионера (агента) о списании. Самостоятельное создание этих документов из формы списка не предусмотрено.
На закладке Комиссионеры отображаются распоряжения на оформление отчетов комиссионеров, данные в списке формируются на основании документов Реализация товаров и услуг с типом операции Передача на комиссию 2.0, прочих списаний комиссионером полученного товара.

Количество проданных комиссионером товаров фиксируется в документе Отчет комиссионера (агента) о продажах.
При списании комиссионером полученного товара на прочие цели оформляется документ Отчет комиссионера (агента) о списании.
Для получения информации о количестве товара, имеющегося на реализации у комиссионеров, но еще не проданного, предназначен отчет Продажи – Отчеты по продажам – Комиссионные продажи через агентов/комиссионеров – Остатки товаров переданных на комиссию (версия 2.0). В отчет выводится информация о количестве и стоимостной оценке остатков товаров, переданных на реализацию комиссионерам. Информация о цене выводится в соответствии с тем значением цены, которое зарегистрировано в соглашении с комиссионером на момент формирования отчета. В отчете также выводится информация о том, сколько времени товар находится на реализации у комиссионера.
Для анализа комитентом данных о переданных на реализацию товарах предназначен отчет Продажи – Отчеты по продажам - Комиссионные продажи через агентов/комиссионеров - Товары, переданные на комиссию (версия 2.0). Отчет позволяет получить информацию о том, сколько товаров комиссионер продал, какие товары были списаны и какие возвращены.
Маркеплейс – интернет - платформа, которая позволяет покупателям оформить заказ товара на площадке, и предоставляющая следующий набор услуг для магазинов (поставщиков товаров):
Фулфилмент-центр – функциональная часть маркеплейса, которая обеспечивает хранение товара, сортировку товара и отгрузку товара логистическому оператору.
Агрегатор – функциональная часть маркеплейса, которая обеспечивает оказание поставщику услуги по размещению товарных предложений на площадке, организует оказание поставщику услуг фулфилмента. Кроме того, агрегатор осуществляет приём платежей от покупателей в пользу поставщика, выступая агентом по приёму платежей.
При работе с маркетплейсом поставщику необходимо выполнить размещение товаров на маркетплейсе и в дальнейшем обеспечить пополнение запасов товаров на складах маркетплейса.
Зона ответственности маркетплейса, предоставляющего услуги по схеме «FBY (продажи с фулфилментом Яндекса)», как правило, включает:
Зона ответственности поставщика Партнер:

Преимущества работы по схеме «FBY (продажи с фулфилментом Яндекса)»:
Регистрация и размещение товаров на маркетплейсе - это начальный, но крайне важный этап.
Процесс регистрации на маркетплейсе включает:
После получения положительного статуса заявления поставщик получает собственный идентификатор. В случае если у поставщика уже есть идентификатор партнера на площадке, оформленный ранее через партнерский личный кабинет, необходимо указать его для дальнейшей работы.
Для работы с маркетплейсом Яндекс.Маркет необходимо включить функциональные опции Разрешить продавать через маркетплейсы и Яндекс.Маркет включается в форме НСИ и администрирование – Настройки интеграции – Интеграция с маркетплейсами. В этой же форме по соответствующей ссылке задаются Настройки подключения, которые включают:
Все необходимые ссылки на сервисы Яндекса размещены на форме.
Примечание
В текущей реализации в одной информационной базе можно настроить интеграцию только с одной организацией.
После этого становится доступны функции выгрузки и сопоставления товарного каталога.
Описание большинства товаров, который планирует поставлять организация, как правило, уже есть в товарном каталоге маркетплейса. В этом случае нужно сопоставить уже существующую позиции товарного каталога маркетплейса с номенклатурой организации и использовать это позицию для операций с товаром на маркетплейсе.
Если товара, который планирует продавать организация, в товарном каталоге маркетплейса еще нет, то нужно добавить описание этого товара.
Работа с каталогом на маркетплейсе Яндекс.Маркет осуществляется в форме Публикация товаров на Яндекс.Маркете, которую можно открыть по ссылке Публикация товаров в форме Продажи – Сервис – Продажи на Яндекс.Маркет.

В рабочем месте предусмотрены закладки:
В рабочем месте также предусмотрены Настройки
выгрузки каталога Яндекс.Маркет (кнопка
),
которые включают вид цен, который будет использоваться для базового прайс-листа
маркетплейса, а также источник информации о категории товара.

Реквизит Товарная категория доступен при установленной функциональной опции Настройка НСИ и разделов – CRM и маркетинг – Маркетинг – Товарные категории.
Порядок публикации товаров следующий:
Для получения рекомендации для связи товара с карточкой маркетплейса используется информация, указанная в карточке номенклатуры, характеристики и единицы измерения в информационной базе.
Если какая-то из указанной информации в информационной базе не заполнена, то это не является ошибкой, но значительно снижается вероятность найти подходящую рекомендацию.
Суммарно информация информационной базы для подбора рекомендации справочно выводится на закладке Данные товара формы публикации товара.

На закладке Данные связи на Яндекс.Маркет после получения рекомендации автоматически заполняются поля описания товара в карточке на маркетплейсе. Эти поля можно заполнить или отредактировать вручную, например, найти вручную нужный товар на маркетплейсе и указать идентификатор найденного товара.

Редактирование данных доступно до передачи на модерацию, а также на этапе исправления ошибок.
Созданная публикация сохраняется в информационной базе. В дальнейшем она будет использоваться для сопоставления номенклатуры при отражении операций с маркетплейсом.
Примечание
Обмен информацией о продажах через маркетплейc в текущей версии не поддерживается.
Учтены подготовленные изменения в приказе от 12.11.2013 N 107Н "Об утверждении Правил указания информации в реквизитах распоряжений о переводе денежных средств в уплату платежей в бюджетную систему Российской Федерации" и изменения в Положении от 29.06.2021 N 762-П "о правилах осуществления перевода денежных средств".
В рамках этих изменения в документах Заявка на расходование ДС и Списание безналичных ДС при осуществлении операций перечисления сотрудникам зарплаты и иных выплат изменяется и дополняется список значений для выбора в поля Код вида дохода (КВД).
|
До 01.05.2022 |
С 01.05.2022 |
|
2 - Запрещено удержание по исполнительному листу |
2 - Запрещено удержание по исполнительному листу (периодические выплаты) |
|
3 - Запрещено удержание по исполнительному листу с оговорками для алиментов |
3 - Запрещено удержание по исполнительному листу с оговорками для алиментов (периодические выплаты) |
|
4 - Запрещено удержание по исполнительному листу (единовременные выплаты) |
|
|
5 - Запрещено удержание по исполнительному листу с оговорками для алиментов |

В документах Заявка на расходование ДС и Списание безналичных ДС при осуществлении платежей по исполнительному производству устанавливается флажок Перечисление в бюджет и указываются дополнительные реквизиты платежа, в том числе Статус плательщика. Согласно последним изменениям в список выбора для статуса плательщика добавлено значение:
Изменений действует для документов, оформленных с 20.06.2022
Для документа Взаимозачет задолженности добавлен новый тип операции Прочие:

На закладке «Дополнительно» заполняются данные по входящему платежному документу (реквизиты «Номер» и «Дата)», используемые для выставления счетов-фактур на аванс.
Дата счета-фактуры комиссионера автоматически заполняется датой документа взаимозачета задолженности.

При проведении взаимозачета задолженности срабатывает проверка, что дата входящего платежного документа может быть за 5 дней от даты выставления счета - фактуры комиссионером (даты документа взаимозачета) или равна ей. Дата платежного документа может быть меньше даты счета-фактуры комиссионером на 5 дней и не может быть больше даты счета-фактуры.
Для отражения поступления аванса на счет комитента от конечного клиента через комиссионера оформляется входящий платежный документ (документы Приходный кассовый ордер, Поступление безналичных ДС).
По данным документа Взаимозачет задолженности оформляется документ Счет-фактура на аванс в рабочем месте Финансовый результат и контроллинг – НДС – Авансы полученные - НДС с полученных авансов.
Счет-фактура выданный (на аванс) формируется на дату счета-фактуры комиссионера, указанную во взаимозачете задолженности.


Поддержаны следующие возможности:
Вариант планирования оплаты Предоплата и/или кредит переименован на Оплата до отгрузки и/или после отгрузки - упрощенный вариант планирования оплаты. Оплату можно разбить на два этапа До отгрузки и После отгрузки или выбрать оплату только по одному из них. Для вариантов отсчета при оплате до отгрузки предусмотрен контроль предоплаты.
Было:

Стало:

В правилах оплаты заказов, накладных, в соглашениях варианты оплаты клиентов переименованы на варианты контроля оплаты клиентов:
Варианты оплаты поставщикам переименованы на варианты контроля оплаты поставщикам:
Было:

Стало:

В правилах оплаты заказов, накладных, соглашениях, графиках исполнения договоров на выбор доступны варианты отсчета:
Этапы оплаты заполняются со сдвигом независимо от варианта отсчета и варианта контроля.
Для вариантов отсчета доступны различные варианты контроля:
Контроль оплаты предусмотрен для предоплатных вариантов отсчета «от даты заказа», «от даты согласования», «до даты отгрузки».
Контроль предоплаты выполняется при проведении заказов, накладных как по заказам, так и без, в зависимости от используемого порядка расчетов.
Контроль предоплаты при расчетах «По договорам» не предусмотрен.
При расчетах с поставщиками контроль является исключительно справочными.
Изменения по соглашениям с клиентом:
Изменения по соглашению с поставщиком:
Срок покупки включает длительность доставки.
В заказ поставщику добавлены реквизиты:
Желаемая дата поступления – дата, к которой организация (покупатель) желает получить товар от поставщика вне зависимости от графика работы предприятия. Рассчитывается как Дата заказа + Поставка (по соглашению с поставщиком).
Дата поступления – ожидаемая дата поступления товаров на склад от поставщика. Дата поступления = Отгрузка одной датой (Дата отгрузки) + Длительность доставки. Дата поступления доступна на форме заказа, если длительность доставки больше 0. Длительность учитывается в календарных днях.
По умолчанию при проведении заказа поставщику в статусе «Подтвержден» дата поступления заполняется датой, равной желаемой дате поступления. От даты поступления и длительности доставки изначально рассчитывается дата отгрузки.
Дата отгрузки – это отгрузка товаров со склада поставщика. От этой даты рассчитываются даты платежей для вариантов отсчета «от даты отгрузки», «до даты отгрузки». Если установлен флаг Отгрузка одной датой в заказе и длительность не 0, то при изменении даты отгрузки или длительности доставки пересчитывается дата поступления. При изменении даты поступления пересчитывается длительность доставки от даты отгрузки.

Если не установлен флаг Отгрузка одной датой, то при отгрузке несколькими датами в табличной части заказа поставщику доступны колонки «Дата отгрузки», «Дата поступления». Если длительность не 0, то при изменении даты отгрузки в строке заказа пересчитывается дата поступления. При изменении длительности доставки перечитываются даты поступления во всех строках заказа. При изменении даты поступления ничего не пересчитывается.
В правилах оплаты заказа заполняются этапы оплаты по каждой дате отгрузки.
Для возможности ввода графика исполнения договора обязательно должна быть заполнена дата договора.
График отгрузки и график оплаты можно задать в договоре с клиентом, если используется порядок расчетов «По договорам», «Аванс по договорам, долг по накладным» и график исполнения определяется договором. Потребуется задать сумму договора, которая будет распределена по датам отгрузки и датам платежей графика исполнения договора в соответствии с % оплаты.
Предварительно заполняется график отгрузки с планируемыми датами отгрузки клиенту. Даты отгрузки используются для расчета дат платежей для вариантов отсчета «до даты отгрузки», «от даты отгрузки», «от даты переход права собственности».

В графике оплаты доступны варианты отсчета «от даты договора», «до даты отгрузки», «от даты отгрузки», «от даты перехода права собственности». Для вариантов отсчета «от даты договора», «до даты отгрузки» доступны варианты контроля «Оплата до отгрузки», «Оплата после отгрузки», «Оплата независимо от отгрузки».
График оплаты можно заполнить по этапам оплаты соглашения или графику оплаты, указанному в соглашении (команда Заполнить по соглашению).
Если в графике соглашения присутствуют этапы с вариантами отсчета «от даты заказа», «от даты согласования», то в графике оплат договора варианты отсчета «от даты заказа», «от даты согласовании» заменяются на «от даты договора», а вариант контроля «Оплата до обеспечения» - на «Оплата до отгрузки».
Каждый этап оплаты рассчитывается от каждой планируемой даты отгрузки клиенту с учетом количества дней отсрочки (сдвиг).

Этапы оплаты, рассчитанные от даты отгрузки, редактируются сразу по всем связанным строкам графика в отдельной форме Этап оплаты (например, 5 % + 5 % = 10 %).
При изменении этапа рассчитанного по датам отгрузок будут изменены все связанные строки графика.

Для графиков исполнения договоров с клиентами предусмотрена возможность указания производственного графика для учета отсрочки по рабочим дням (настройка Учет отсрочки по рабочим дням производственного календаря на форме графика исполнения договора).
Для возможности ввода графика исполнения договора обязательно должна быть заполнена дата договора.
График оплат и поставок можно задать в договоре с поставщиком, если используется порядок расчетов «По договорам», «Аванс по договорам, долг по накладным» и график исполнения определяется договором. Потребуется задать сумму договора, которая будет распределена по датам платежей графика исполнения договора в соответствии с % оплаты.
Предварительно задается график поставок. В графике поставки указываются даты отгрузки, отражающие плановые даты отгрузки товаров со склада поставщика. Даты отгрузки используется для расчета дат платежей для вариантов отсчета «до даты отгрузки», «от даты отгрузки» с учетом количества дней отсрочки (сдвиг).
Реквизит Длительности доставки отражает плановое количество дней от даты отгрузки до даты поставки. Длительность доставки заполняется вручную и используется для расчета дат поставки в графике исполнения договора.
Дата поставки рассчитывается как Дата отгрузки + Длительность доставки
Дата поставки доступна в табличной части графика поставки, если длительность доставки больше 0. При изменении даты отгрузки в строке пересчитывается дата поставки. При изменении длительности доставки перечитываются даты поставки во всех строках. При изменении даты поставки ничего не пересчитывается.

В графике оплаты доступны варианты отсчета «от даты договора», «до даты отгрузки», «от даты отгрузки». Для вариантов отсчета доступны варианты контроля «Оплата до отгрузки», «Оплата после отгрузки», «Оплата независимо от отгрузки».
График оплаты можно заполнить по этапам оплаты соглашения (команда Заполнить по соглашению).
Если в графике соглашения присутствуют этапы с вариантами отсчета «от даты заказа», «от даты согласования», то в графике оплат договора варианты отсчета «от даты заказа», «от даты согласовании» заменяются на «от даты договора», а вариант контроля «Оплата до подтверждения» - на «Оплата до отгрузки».
Каждый этап оплаты рассчитывается от каждой планируемой даты отгрузки со склада поставщика с учетом количества дней отсрочки (сдвиг).
Этапы оплаты редактируются сразу по всем связанным строкам графика в отдельной форме Этап оплаты.
Для графиков исполнения договоров с поставщиками предусмотрена возможность указания производственного графика для учета отсрочки по рабочим дням (настройка Учет отсрочки по рабочим дням производственного календаря на форме графика исполнения договора).
В правилах оплаты заказов, накладных добавляются колонки «Вариант отсчета» и «Контроль».
При расчетах «По заказам», «Аванс по заказам, долг по накладным», «Аванс по договорам, долг по накладным», «По договорам» (если график исполнения определяется заказом/накладной) график оплаты заполняется в правилах оплаты заказа.

Если график оплаты не заполнен в заказе, то по умолчанию в качестве этапа оплаты будет заполнена информация о 100 % платеже по варианту отсчета «от даты заказа» и с вариантом контроля «Оплата независимо от отгрузки».
Если в графике оплаты заказа заполнены различные варианты отсчета и контроля, то в график оплаты накладной по такому заказу, попадают все этапы оплаты из заказа (как предоплатные – от даты заказа, от даты согласования, до даты отгрузки, так и кредитные – от даты отгрузки, от даты перехода права собственности).
Варианты отсчета «от даты отгрузки», «от даты перехода права собственности», «до даты отгрузки» пересчитываются от даты накладной с учетом сроков отсрочки по данным этапам оплаты.

Даты платежей по этапам оплаты можно скорректировать путем изменения реквизита Срок (дн). Потребуется указать количество дней, на которое необходимо сдвинуть дату платежа.
Если расчетная дата платежа больше даты накладной, а вариант контроля равен «Оплата до отгрузки» или «Оплата до обеспечения», то расчетная дата сдвигается на дату накладной.
При добавлении строки сверх заказа в правилах оплаты
накладной сумма платежа по строке сверх заказа распределяется по всем этапам
оплаты в соответствии с % платежа. При планировании оплаты по отгрузке сверх
заказа в данной колонке будет установлена иконка
.
В накладной по заказам график оплат всегда представлен табличной частью с разбивкой по заказам.

Если в графике соглашения присутствуют этапы с вариантами отсчета «от даты заказа», «от даты согласования», а накладная введена не по заказу или используется порядок расчетов «По расчетным документам», то в правилах оплаты накладной такие варианты отсчета заменяются на «до даты отгрузки» со сдвигом «0», а вариант контроля «Оплата до обеспечения» - на «Оплата до отгрузки».

При отгрузке без заказа в правилах оплаты накладной этапы оплаты заполняются автоматически по графику соглашения. В графике оплаты могут присутствовать несколько предоплатных этапов.
При расчетах «Аванс по договорам, долг по накладным», «По договорам» (если график исполнения определяется договором) графики в заказах, введенных по такому договору, отключаются. В график оплаты накладной попадают все этапы оплаты из договора (как предоплатные – от даты договора, до даты отгрузки, так и кредитные – от даты отгрузки, от даты перехода права собственности). График оплаты по накладной можно перезаполнить по команде Заполнить по графику договора.

При расчетах «По расчетным документам» правила оплаты задаются в накладной. Если накладная не по заказу, то в правилах оплаты накладной можно указать график оплаты, в соответствии с которым будут автоматически заполнены этапы оплаты накладной. В графике оплаты могут присутствовать несколько предоплатных и кредитных этапов оплаты.
При проведении накладной, как по заказу, так и без заказа, в правилах оплаты которой заданы варианты отсчета с контролем «Оплата до отгрузки», предусмотрен контроль предоплаты.
Если в накладной присутствует залоговая тара, предусмотрена возможность сформировать график оплаты залога независимо от оплаты товаров.

При упрощенном варианте планировании оплаты Оплата до отгрузки и/или после отгрузки в правилах
оплаты доступны два этапа оплаты – Оплата до отгрузки
(должна быть осуществлена до проведения накладной или заказа клиента, в котором
для строк установлено действие
«Отгрузить») и Произвольная оплата («Не
контролируется») (аналогично и при работе с поставщиками).

Для предоплатного этапа (Оплата до отгрузки) доступны варианты отсчета «от даты заказа», «от даты согласования»», «до даты отгрузки», для неконтролируемого этапа (Произвольная оплата) - все варианты отсчета, в том числе «от даты отгрузки», «от даты перехода права собственности».
Для предоплатного этапа предусмотрен контроль предоплаты до отгрузки. Сумма, указанная для произвольной оплаты, может быть оплачена как до отгрузки, так и после отгрузки.

Если накладная по заказу с расчетами «Аванс по заказам, долг по накладным», «По заказам», «Аванс по договорам, долг по накладным», «По договорам» (если график исполнения определяется заказами/накладными), то в правилах оплаты накладной недоступен для изменения график оплаты, форма оплаты, реквизит «Оплата в иностранной валюте», банковский счет, касса.
В таких документах как «Выкуп возвратной тары», «Выкуп товаров с хранения» выводится упрощенная форма правил оплаты с одной датой платежа. Предусмотрено только заполнение варианта отсчета «от даты отгрузки» с максимальным сроком отсрочки по графику соглашения. Оплата по таким документам не контролируется.

При расчете дат платежей в правилах оплаты заказов, накладных учитываются значения реквизитов Поставка, Переход права собственности, заданных в соглашении с клиентом.
Дата отгрузки в заказах рассчитывается как Дата заказа + Поставка (по соглашению).
Расчет дат платежей в правилах заказа клиента для вариантов отсчета:

При вводе накладной по заказу или графику исполнения договора дата платежа пересчитывается в правилах оплаты накладной для вариантов отсчета:

При расчете дат платежей в правилах оплаты заказов, накладных учитываются значения реквизитов Поставка, Доставка, заданных в соглашении с поставщиком.
Расчет дат платежей в правилах оплаты заказа клиента для вариантов отсчета:
При вводе накладной по заказу или графику исполнения договора дата платежа пересчитывается в правилах оплаты накладной для вариантов отсчета:
В отчетах Задолженность клиентов, Задолженность поставщикам вместо колонок «Аванс», «Предоплата» «Кредит» выводятся варианты контроля «До отгрузки», «До обеспечения/До подтверждения», «После отгрузки», «Независимо от отгрузки».
Для графиков оплат от клиентов заполняются варианты отсчета:
Для графиков оплат поставщикам:
Документ Списание задолженности переименован в документ Корректировка задолженности, использование которого позволяет отразить следующие операции:
Возможность отражения, обработки претензий клиентов и поставщикам определяется функциональной опцией НСИ и администрирование – Настройка НСИ и разделов - CRM и маркетинг – Настройки CRM – Фиксировать претензии.
Сценарий использования:
Для регистрации обращений клиентов и поставщикам в компанию при возникновении спорных и конфликтных ситуаций с требованием об их разрешении предназначен справочник CRM и маркетинг – CRM – Претензии. Например, возникновение расхождений при продаже, бракованный товар, гарантийный ремонт, замена и другое.
Если по претензии предполагается получение или перечисление денежных средств, то для отслеживания задолженности по претензии необходимо установить флаг Вести расчеты по претензиям и заполнить необходимые данные на закладке Учетная информация.

После заполнения учетной информации претензия становится объектом расчетов с возможностью настройки счетов учета через группу финансового учета. Претензия будет доступна для выбора в документах в качестве объекта расчетов.

Для учета расчетов по претензиям используется счет учета долга или авансов из группы финансового учета, указанной для претензии как объекта расчетов.
В более ранних версиях счет 76.02/76.22 в группе финансового учета по расчетам с партнерами можно выбрать только в полях «Долг» при расчетах с покупателями или «Авансы» при расчетах с поставщиками.
В 2.5.8 счет 76.02/76.22 сделали активно-пассивным. Счет можно выбрать в ГФУ в качестве счета учета авансов или долга как с поставщиками, так и с клиентами, что позволяет учитывать как выставленные претензии, так и полученные.
Для начисления штрафов (пеней, неустойки) и отражения в расчетах с поставщиками (клиентами) суммы выставляемой претензии используется документ Корректировка задолженности.
Начисление можно произвести как на объект расчетов «Претензия», так и на объект расчетов (заказ, накладная, договор).

На объекте расчетов, по которому выставляется претензия, отражается задолженность контрагента.
Несколько объектов расчетов могут быть отнесены только на одну статью доходов/расходов, активов/пассивов.
Только один объектов расчетов может быть распределен на несколько статей доходов/расходов, активов/пассивов.
Начисление кредиторской задолженности выполняется в корреспонденции с расходами.
Если были дополнительные расходы по возвратам товаров поставщику и эти расходы нужно перевыставить поставщику, то для автоматического заполнения информации о таких расходах в табличной части документа корректировки задолженности предназначена команда Заполнить доп. расходами. Сумма дополнительных расходов берется из РН «Себестоимость товаров» документа возврата товаров поставщику.
Например, при возврате товаров можно перевыставить поставщику транспортные расходы, понесенные при покупке товаров.

При обновлении конвертируются документы Списание задолженности в Корректировка задолженности:
Реквизиты статья расходов, статья доходов, аналитика расходов, аналитика доходов, настройка счетов учета переносятся в соответствующие реквизиты первой строки новой табличной части доходы/расходы, активы/пассивы.
Изменения по документу Корректировка назначения товаров:
Для документа с типом операции «Резервирование и корректировка» предусмотрена возможность указать назначение с учетом остатков. При указании нескольких назначений строка будет дробиться согласно указанным в форме количеством.

При резервировании в заголовке обработки заполнения корректировки назначения отображается назначение-получатель, под которое необходимо обособить товары на складе.
На первом шаге необходимо определить номенклатурные позиции, которые нуждаются в резервировании и установить в колонке К корректировке количество товара, которое нужно зарезервировать.
В списке отображаются имеющиеся запасы товаров на складах –
необособленные запасы и запасы, обособленные под назначения (источники).
Принять решение о корректировке может помочь информация о наличии данного
товара, выведенная в таблицу, а так же итоги, которые рассчитываются для
выделенной строки и заказа в целом.
Для каждого источника в строке отображается наличие товара и потребность в нем, что позволяет определить, есть ли излишек запаса на данном складе у источника обеспечения.
В колонке Потребность
отображается индикатор
,
если по назначению-источнику наличие товаров на складах превышает потребность в
них суммарно по всем складам. Под списком рядом с индикатором отображаются
суммарная потребность и наличие товаров. Для необособленного запаса поведение
аналогичное.

В колонке Резерв отображается количество запаса у источника, назначение которого не может быть скорректировано. Колонка включает резервы, установленные действием «Резервировать на складе», «Резервировать по мере поступления» в заказах-потребителях, строки с действием «К обеспечению» в колонку не попадают.
В подвале обработки Резервирование отображаются итоги по назначению-получателю для каждой выделенной строки:

Итоги рассчитываются с учетом количества, введенного в колонке К корректировке. В итогах формы отображается информация по заказу в целом, по товару на складе из выбранной строки списка товаров и сводная информация по товару суммарно по всем складам предприятия.
При расчете суммарных итогов по всем складам исключаются потребности и ожидаемые поступления по заказам на перемещение.
Итог по всем товарам назначения-получателя В наличии на складе отгрузки, показывающий, весь ли требуемый товар будет находиться на складе, указанном в заказе (либо в конкретной строке заказа), после создания документа, принимает значения:
Складами отгрузки являются склады, на которых заказами зафиксирована потребность.
Итог по всем товарам назначения-получателя Состояние по назначению-получателю, показывающий, полностью ли будет обеспечены потребности в товарах по назначению (под которое резервируют товар, в случае резервирования, и с которого снимают резервы, в случае снятия резервов), принимает значения:
Поддержана возможность фиксации потребности в заказах без автоматического резервирования товаров на складе.
После перехода на версию 2.5.7 изменилось поведение действия «К обеспечению», при котором заказ с таким действием в строке стал автоматически резервировать товар на складе, уменьшая свободный остаток, в результате возникали проблемы, если:
Сценарии использования:
В список действий добавлено дополнительное действие «Резервировать по мере поступления», которое уменьшает доступный остаток на складе.
При этом действие «К обеспечению» позволяет зафиксировать потребности в заказах без автоматического резервирования товаров на складе.
Также предусмотрены отдельные команды по установке каждого действия в форме документа и в форме списка документов.
Для строк заказа с действием «К обеспечению» в форме состояния обеспечения для планирования графика отгрузки заказов отображается информация о распределении запасов. Распределение справочное, без изменения свободного остатка на складе. Состояние в списке заказов также формируется с учетом полученного распределения.

Для работ возможно указание только действия «К обеспечению» и недоступен выбор «Резервировать по мере поступления».
Строки заказов с действием «Резервировать по мере поступления», если дата отгрузки за границей обеспечиваемого периода, ранее получали состояние «Отложить обеспечение», и на них не распределялся запас товаров со склада и из планируемых поступлений. Теперь такие строки учитываются так же как строки «К обеспечению». На такие строки выполняется справочное распределение запасов, свободный остаток не уменьшается.
Товары, зарезервированные с действиями «Резервировать на складе» и «Резервировать по мере поступления», не подлежат корректировке назначения товаров. Для их корректировки необходимо изменить действие в документе на «К обеспечению».
Упразднена настройка в складе «Перераспределять складские запасы». В сценариях, где ранее рекомендовалось включать этот флаг взамен, необходимо устанавливать в заказах действие «К обеспечению».
В отчет добавлены новые колонки «К обеспечению», «Дефицит», «Излишек».
Излишек = В наличии + Поступит – [Все заказы]
Заказы с действием «Резервировать по мере поступления» уменьшают свободный остаток и попадают в колонку «В резерве».
Если нет доступного остатка, все заказы с действием «К обеспечению» + «Резервировать по мере поступления» попадают в колонку «К обеспечению».

При переходе с 2.4/2.5.6 полное заполнение регистра сведений Распределение запасов» и регистра накопления «Распределение запасов – движения по данным документов.
При переходе с 2.5.7 регистры не меняются (кроме случаев, описанных в *), так как в регистрах переименованы ресурсы:
В документах из 2.5.7 действие «К обеспечению» в заказах подменится на «Резервировать по мере поступления» и документы будут соответствовать данным регистров.
* Особые случаи, когда регистры меняются:
Поддержана возможность использования товаров, принятых на ответственное хранение, в собственном производстве.
В договоре с целью Прием на ответственное хранение можно указать порядок оформления списаний в производство товаров, принятых на ответственное хранение (настройка Порядок списания в производство товаров, принятых на хранение):

Настройка по порядку списания в производство товаров, принятых на хранение, используется в подборе видов запасов материалов при оформлении документов Производство без заказа, Отчет переработчика 2.5.
Если в договоре установлена настройка Оформлять выкуп, то по результату оформления документов Отчет переработчика 2.5, Производство без заказа в рабочем месте Закупки – Закупки – Выкупы к оформлению – Выкупы товаров к оформления формируются данные для оформления документа Выкуп товаров с хранения. На партии производства списывается собственный товар.
Если в договоре установлена настройка Оформлять списание, то на партии производства списывается товар, принятый на ответственное хранение:


Схема оформления операции Выкуп товаров, переданных на хранение по результату передачи переработчику сырья, ранее принятого на ответственное хранение.

При обновлении информационной базы в договорах с контрагентом с целью «Прием на ответственное хранение» заполняется настройка «Порядок списания в производство товаров, принятых на хранение» значением «Оформлять выкуп».
Выработка подключена к механизму префиксации. Реализован обработчик обновления установки префиксов максимальным номерам.
Добавлены возможности:
Часть функциональности производства на стороне версии 2.5 дублируют функциональность прошлой производства на стороне версии 2.4, часть предоставляет новые возможности. Описание ниже содержит информацию о функциональности производства на стороне версии 2.5, отличной от возможностей производства на стороне версии 2.4.
Схема документооборота:

Развитие производства на стороне версии 2.4 не планируется. Производство на стороне версии 2.4 будет поддерживаться до выпуска 1С:ERP версии 2.6. При отключении производства на стороне версии 2.4 настройки для ее включения перестают отображаться.
Во время переходного периода доступно параллельное использование производства на стороне версий 2.4 и 2.5 для завершения производства по заказам версии 2.4. При использовании производства на стороне версии 2.5 новые заказы версии 2.4 создать нельзя.
В процедуры закрытия месяца, при включенном производстве на стороне версии 2.4 и отключенном производстве на стороне версии 2.5, добавлена рекомендация по переходу на новые режимы учета.
Описываемые ниже возможности доступны только для включенном производстве на стороне версии 2.5 (производство на стороне версии 2.4 должна быть отключено).
Настройки использования производства на стороне версии 2.5 определяются функциональными опциями в разделе НСИ и администрирование – Производство – Переработка на стороне – Переработка на стороне:

Для учета серий товаров при работе с переработчиком используется отдельная настройка в Политике учета серий – У партнеров – При передаче переработчику:

Настройка доступна только при политике Учет себестоимости по сериям.
Этапы с производством на стороне доступны только для спецификаций на изготовление и сборку. В ресурсной спецификации для этапа, выполняемого переработчиком, указываются:


Заполнение Заказа переработчику и Отчета переработчика по спецификации указанной готовой продукции доступно при любой группировке затрат командами для строк изделий по рассчитываемой стоимости и для табличных частей.
Во всех документах переработки обязательно указывается Переработчик (партнер и контрагент), Организация и Договор с переработчиком версии 2.5:

Заказы переработчику можно сформировать
Правила оплаты могут быть заполнены вручную, по умолчанию (по договору) или по предыдущим заказам с этим же переработчиком:

Услуги переработчика могут оформляться отдельно или указываться в заказе – одна или несколько услуг на каждую группировку затрат, с указанием количества:

Цены на услуги могут быть заполнены вручную, по зарегистрированным ценам поставщика или оставаться нулевыми (например, при исправлении брака предыдущей партии). Для регистрации цен на услуги заказом переработчику можно включить флаг Регистрировать цены переработчика автоматически на закладке Дополнительно.
Дата выполнения услуг переработчика может использоваться при заполнении графика оплат при расчете Даты платежа - От (до) даты отгрузки. По умолчанию при создании заказа переработчику указывается Выполнение работ одной (текущей) датой.
Заполнение информации о производимой продукции:

В этом случае все выходные изделия по рассчитываемой и фиксированной стоимости остаются у переработчика для дальнейшей переработки, склад продукции в шапке и табличных частях не указывается. Если продукция не потребовалась в дальнейшей переработке и ее нужно передать на склад - можно вручную оформить Поступление продукции от переработчика на любой склад.
Заполнение информации о потребляемых материалах и работах:

Такой вариант используют для материалов и полуфабрикатов, переданных без распоряжения или произведенных и оставленных у переработчика ранее. Обеспечения и отгрузки таких позиций не требуется, списание оформляется отчетом переработчика.

Связь Передачи переработчику, Отчета переработчика, Поступления от переработчика и Заказа переработчику осуществляется по кодам строк.
Все документы передачи в переработку можно посмотреть в журнале документов передачи в переработку:

В рабочем месте Документы к оформлению можно создать Передачи сырья переработчикам, Возврат от переработчика, Поступления от переработчика и Отчет переработчика по распоряжениям или по приемке/отгрузке на складе (при ордерной схеме). Также эти документы могут быть созданы вручную и заполнены с помощью команд по подбору товаров (по заказам, переданных и т.д.)
В течение месяца порядок оформления отчетов переработчика и поступлений от переработчика не важен. На конец месяца на все поступившее от переработчика количество продукции должны быть оформлены отчеты переработчика (в месяце поступления или раньше), иначе будет ошибка в Закрытии месяца.
Корректировка приобретения создается на основании Отчета переработчика для регистрации отклонений в стоимости услуг переработчика. Расхождения указываются построчно для каждой услуги с указанием группы затрат, вариант отражения – Уменьшить / Увеличить стоимость.
Акт о расхождениях после отгрузки может быть оформлен на основании Передачи сырья переработчику. Согласованные с переработчиком расхождения могут быть
Несогласованные с переработчиком расхождения оформляются списанием недостач / оприходованием товаров.
Акт о расхождениях после приемки может быть оформлен на основании Поступления от переработчика или Возврата от переработчика. Согласованные с переработчиком расхождения могут быть
Несогласованные с переработчиком расхождения оформляются списанием недостач / оприходованием товаров.
Из списка документов передачи в переработку можно создать документы:
Документы можно заполнить переданными переработчику товарами с помощью команд Подобрать переданные товары. Оприходование при порче и пересортице может быть
Также из списка документов передачи в переработку можно создать Выкуп товаров переработчиком. Документ регистрирует продажу переработчику материалов и изделий, переданных ему для переработки (например, в случае потери или порчи). Перечень выкупаемых товаров можно заполнить с помощью команды Подобрать переданные товары или Загрузить из внешнего файла, цены можно Заполнить - По виду цен.
Особенности формирования Отчет переработчика при потреблении импортных материалов и выпуске импортного товара:

Особенности формирования Отчета переработчика при потреблении прослеживаемых материалов и выпуске прослеживаемого товара:
В настройках Обособления материалов (при использовании заказов переработчиков) доступна возможность обособить материалы у переработчика под заказ переработчику.
При включенной опции Передача переработчику трансформирует назначение учета на складе в назначение учета у переработчика для всех материалов по заказу (с обособленным обеспечением в заказе и без), согласно варианту обособления. Поступление/возврат от переработчика не меняет назначения.
|
Документ |
Тип товаров |
Сверх заказа/ без заказа |
Поле «Назначение» |
||
|
Види-мость |
Доступ-ность |
Источник подбора назначений |
|||
|
Заказ переработчику |
Продукция |
Нет |
+ |
+ |
Потребность товаров на складах |
|
Материалы |
Нет |
- |
- |
- |
|
|
Передача переработчику |
Материалы |
Нет |
+ |
- |
- |
|
Да |
+ |
+ |
Остатки товаров на складах |
||
|
Поступление от переработчика |
Продукция |
Нет |
+ |
- |
- |
|
Да |
+ |
+ |
Остатки товаров по договору Потребность товаров на складах |
||
|
Материалы |
Любое |
+ |
+ |
||
|
Выкуп товаров переработчиком Списание / Порча / Пересортица товаров у переработчика |
Материалы Продукция |
Любое |
+ |
+ |
Остатки товаров по договору |
|
Отчет переработчика |
Продукция |
Нет |
+ |
- |
- |
|
Да |
+ |
+ |
Потребность товаров на складах |
||
|
Материалы |
Любое |
+ |
+ |
Остатки товаров по договору |
|
Отчеты по товародвижению при работе с переработчиком собраны в группу Отчеты по производству - Передача в переработку.
Для быстрого анализа движений товара у переработчика можно использовать отчет Ведомость по товарам, хранящимся у переработчика. Данные выводятся в разрезе договоров с переработчиком и назначений.
Отчет Движение продукции и материалов у переработчика покажет товародвижение в разрезе операций (кроме количества можно включить вес и объем):

Проанализировать своевременность и объем отгружаемого по заказам переработчику сырья и материалов поможет отчет Контроль передачи сырья и материалов переработчику.
Отчет Контроль поставки продукции переработчиком покажет ожидаемые поставки от переработчика и объем просроченных поставок за период с указанием дат поставки.
Доступны контекстные отчеты по Заказу переработчику:
Для учета товаров, переданных и выпущенных переработчиком, используется единый вид счета Передача в переработку. Деление в рамках вида счета Передача в переработку выполняется по группам финансового учета с типом Используется для объектов расчетов с переработчиком:

При необходимости указываются счета расчетов по выкупу товаров переработчиком.
|
Документ |
Операция |
Дт |
Кт |
|
Отчет переработчика |
Списание материалов и полуфабрикатов |
Счет учета производства по подразделению (2Х) |
Счет учета переданных переработчику товаров (10.07 / 21.ХХ) |
|
Списание работ |
Счет учета производства по подразделению (2Х) |
Счет учета производства по подразделению (2Х) |
|
|
Выпуск продукции |
Счет учета переданных переработчику товаров (10.07 / 21.ХХ / 43.ХХ) |
Счет учета производства по подразделению (2Х) |
|
|
Выпуск работ |
Счет учета производства по подразделению (2Х) |
Счет учета производства по подразделению (2Х) |
|
|
Поступление от переработчика |
Поступление от переработчика |
Счет учета на складе (10. ХХ / 21.ХХ / 43.ХХ) |
Счет учета переданных переработчику товаров (10.07 / 21.ХХ / 43.ХХ) |
Проводки по 40-му счету не формируются.
Проводки по виду счета «Производство у переработчика» упраздняются.
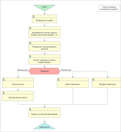
В системе добавлена возможность исправления ошибок, влияющих на расчет налога на имущество, транспортного и земельного налогов. Ниже перечислены ограничения и особенности данной реализации:
Процесс исправления ошибок можно представить в виде следующих схемы и таблицы:

|
Операция |
Описание |
Что используется для отражения операции |
|
Исправление учетных данных |
Обеспечивает правильный расчет налога в следующих периодах. Обеспечивает отображение правильных учетных данных в отчетах, печатных формах и тому подобное. Обеспечивает расчет суммы при перерасчете налога. |
Документы: Параметры начисления налога на имущество
Корректировка стоимости и амортизации ОС |
|
Перерасчет имущественных налогов |
Обеспечивает отражение исправления ошибки в оперативном и регламентированном учетах |
Документ: Перерасчет имущественных налогов |
Для исправления учетных данных создается соответствующий документ, который заполняется правильными данными, при этом указывается, что параметры действуют «с прошлой даты».
Например, если забыли зарегистрировать транспортное средство, то создается документ Параметры начисления транспортного налога, указывается, что параметры действуют «с прошлой даты» в качестве прошлой даты указывается дата регистрации.
Параметры могут действовать:

Если документ оформлен в режиме «с прошлой даты», его параметры используются при пересчете налога с прошлой даты до следующего изменения параметров и действуют с даты документа, если с прошлой даты параметры не менялись (как если бы документ оформили сразу нужной датой).
Отсюда следует важная особенность: нужно оформить несколько документов, если исправляемый параметр отражен в документах, созданных после «прошлой даты» до даты текущего документа.
Пример:
Допустим, сейчас февраль 2022 г.
В январе 2021 г. был оформлен документ Параметры начисления транспортного налога для отражения регистрации транспортного средства.
В июне 2021 г. был оформлен еще один документ Параметры начисления транспортного налога для отражения льготы.
В феврале 2022 г. оформлен документ Параметры начисления транспортного налога, который действует с января 2021 г. для исправления значения мощности транспортного средства.
В этом случае с января 2021 г. по май 2021 г. будут действовать параметры документа, оформленного в феврале 2022 г., а с июня 2021 г. будут действовать параметры документа, оформленного в июне 2021 г.
Чтобы с июня 2021 г. было актуально другое значение мощности, нужно в феврале 2022 г. оформить еще один документ, который будет действовать с июня 2021 г.
Допускается делать несколько исправлений, относящихся к одному периоду, в разные месяцы. Например, в январе 2021 г. исправили ошибку, привнесенную в марте 2020 г., после этого в июне 2021 г. исправили еще одну ошибку, привнесенную в марте 2020 г. Не следует в одном месяце делать несколько исправлений, относящихся к одному периоду (автоматической проверки нет, необходимо самостоятельно контролировать).
В текущем месяце можно исправить учетные данные закрытого периода, не меняя дату запрета редактирования.
В документе Корректировка стоимости и амортизации ОС добавлена возможность рассчитать сумму амортизации. При этом нужно указать необходимые для расчета параметры (первоначальная стоимость, СПИ, метод начисления и так далее). Параметры могут быть заполнены автоматически с учетом исправлений.
Для бухгалтерского и налогового учетов параметры вводятся на конец каждого месяца, начиная с даты корректировки.
Для управленческого учета, который ведется по стандартам международного учета, параметры вводятся на конец каждого месяца, начиная с даты корректировки и на каждую дату, предшествующую изменению параметров.
Например, если 10 марта 2021 г. был изменен срок эксплуатации, то амортизация и параметры указываются на 9 марта (до изменения срока эксплуатации) и на 31 марта (после изменения срока эксплуатации).

Корректировка остаточной стоимости ОС в БУ для целей перерасчета налога на имущество выполняется с помощью документа Корректировка стоимости и амортизации ОС.
В документе на закладке Параметры учета нужно выбрать На начало периода и заполнить суммы амортизации и стоимости в параметрах бухгалтерского учета. Остаточная стоимость будет рассчитана на основании значений стоимости и амортизации и записана в новый регистр Исправление параметров налога на имущество.
При изменении документа, исправляющего учетные данные, необходимо самостоятельно актуализировать документы перерасчета налогов.
На закладке Основное с помощью команды Исправления можно открыть список документов, которыми внесены изменения в один и тот же период.
После исправления учетных данных может потребоваться доначислить налог или зачесть переплату, для этого создается документ Перерасчет имущественных налогов.

Операцию и сумму можно рассчитать автоматически. Поддерживается расчет при нескольких исправлениях, относящихся к одному периоду и одному объекту. При расчете в документе сохраняются параметры, которые были использованы.

С помощью отчета Перерасчет имущественных налогов можно посмотреть, сколько нужно доплатить или зачесть налогов в результате исправлений.

Для работы с документами добавлен журнал Документы по исправлению имущественных налогов.
Журнал можно открыть из формы документов по команде Исправления для просмотра документов, которыми внесены изменения в один и тот же период.

1. В мае в бухгалтерию принесли документ о регистрации транспортного средства 1 марта.
Для исправления нужно создать документ Параметры начисления транспортного налога от 1 мая, указать, что параметры действуют с прошлой даты «1 марта» и заполнить документ правильными данными.
Если требуется доначислить транспортный налог, то надо создать документ Перерасчет имущественных налогов от 1 мая, указать, что делается перерасчет за 1 квартал, и рассчитать вариант корректировки и сумму с помощью команды Рассчитать.
2. Транспортное средство снято с регистрации, документы своевременно не предоставлены в бухгалтерию, продолжается начисление налога.
Для исправления нужно создать документ Снятие с регистрации транспортных средств текущей датой или датой начала месяца и в списке транспортных средств указать дату, когда транспортное средство должно было быть снято с регистрации.
Также необходимо создать документ Перерасчет имущественных налогов текущей датой или датой начала месяца, указать, что перерасчет осуществляется, начиная с того квартала, в котором транспортное средство должно было быть снято с регистрации и после этого рассчитать вариант корректировки и сумму с помощью команды Рассчитать.
3. Исправление ошибочно не установленного признака Недвижимое имущество (с момента допущения ошибки).
Для исправления нужно создать документ Изменение параметров ОС текущей датой, указать, с какой даты действуют параметры (дата, когда была совершена ошибка, например: дата принятия к учету или дата ввода остатков) и указать, что объект ОС - недвижимое имущество.
Если требуется доначислить налог на имущество, то надо создать документ Перерасчет имущественных налогов той же датой, что и документ Изменение параметров ОС, указать, что перерасчет осуществляется, начиная с того квартала, в котором неправильно установили признак, и рассчитать вариант корректировки и сумму с помощью команды Рассчитать.
4. Первоначально неверно установлен СПИ.
Для исправления нужно создать документ Изменение параметров ОС текущей датой или датой начала месяца, указать, с какой даты действуют параметры (дата принятия к учету или дата ввода остатков) и указать правильный срок полезного использования.
Далее необходимо создать документ Корректировка стоимости и амортизации ОС той же датой, что и документ Изменение параметров ОС, и рассчитать правильную сумму амортизации на текущий период с помощью команды Рассчитать амортизацию.
Если требуется скорректировать налог на имущество, то надо создать документ Перерасчет имущественных налогов той же датой, что и документ Изменение параметров ОС, выбрать период, за который требуется доначислить налог, и рассчитать способ корректировки и сумму с помощью команды Рассчитать.
5. Транспортное средство ошибочно снято с регистрации.
Для исправления нужно создать документ Параметры начисления транспортного налога, указать, что параметры действуют с Прошлой даты и указать дату, когда объект был ошибочно снят с учета.
Далее надо создать документ Перерасчет имущественных налогов, выбрать период, за который требуется пересчитать налог, и рассчитать способ корректировки и сумму с помощью команды Рассчитать.
6. Транспортное средство зарегистрировали не той датой.
Для исправления нужно создать документ Снятие с регистрации транспортных средств, указать, что снятие выполняется с Прошлой даты и указать дату, когда объект ошибочно зарегистрирован.
Далее необходимо создать документ Параметры начисления транспортного налога, указать, что параметры действуют с Прошлой даты и указать правильную дату регистрации.
Затем надо создать документ Перерасчет имущественных налогов, выбрать период, за который требуется пересчитать налог, и рассчитать способ корректировки и сумму с помощью команды Рассчитать.
7. Забыли принять к учету ОС.
Для исправления нужно создать документ Принятие к учету ОС текущей датой и указать, что принятие к учету произошло с Прошлой даты.
Далее необходимо создать документ Корректировка стоимости и амортизации ОС текущей датой и в документе выполнить следующие действия:
Если требуется скорректировать налог на имущество, то надо создать документ Перерасчет имущественных налогов текущей датой, выбрать период, за который требуется доначислить налог и рассчитать способ корректировки и сумму с помощью команды Рассчитать.
С целью расширения возможностей детализации учета и анализа себестоимости товаров в прикладном решении выполнен ряд доработок:
Расшифровка себестоимости до статей дополнительных расходов и документов отражения расходов доступна, если в блоке Учетная политика финансового учета учетной политики организации включить новую настройку Детализировать дополнительные расходы в себестоимости товаров по статьям расходов.

Настройка Детализировать дополнительные расходы в себестоимости товаров по статьям расходов включается автоматически, если в блоке Настройки учета НДС учетной политики организации включена настройка Раздельный учет товаров по налогообложению НДС.
Детализация себестоимости товаров до статей дополнительных расходов доступна только при использовании метода оценки стоимости ФИФО.
Для хранения данных о детализации себестоимости партий товаров в систему добавлены новые регистры сведений:
Цена таких затрат на единицу номенклатуры не меняется при перемещении товаров между складами, назначениями и т.п. Записи в данный регистр формируются один раз в месяце возникновения партии.
Записи в данные регистры формируются один раз в месяце возникновения партии.
Движения в указанные регистры формируются в рамках выполнения процедуры Закрытие месяца, если в учетной политике организации включена настройка Детализировать дополнительные расходы в себестоимости товаров по статьям расходов.
Данные указанных регистров используются:
Детализация до исходных затрат в отчетах будет видна только в периодах, рассчитанных с новым механизмам детализации себестоимости. В отчетах поддержан выбор полей для расшифровки детализации себестоимости до исходных затрат.
Детализация себестоимости до исходных затрат поддержана в следующих отчетах:



Необходимо обратить внимание, что в рамках выполненных доработок не поддерживается сохранение детализации себестоимости при передачах товаров между организациями.
С целью обеспечения возможности настройки заполнения форм бухгалтерской отчетности, утвержденных Приказом Минфина РФ от 02.07.2010 №66н «О формах бухгалтерской отчетности организаций», в соответствии с применяемыми организацией планом счетов и порядком отражения операций в прикладное решение добавлен механизм формирования настраиваемой бухгалтерской отчетности (далее – Настраиваемая отчетность).
Настраиваемая отчетность позволяет автоматически, правильно и без доработок конфигурации отражать в бухгалтерской отчетности данные по добавленным в типовой план счетов субсчетам. В частности использование механизма Настраиваемой отчетности позволяет:
Для хранения списка вариантов заполнения отчетности в систему добавлен справочник Настройки заполнения бухгалтерской отчетности (меню Регламентированный учет – Настройки и справочники).

Настройка заполнения бухгалтерской отчетности может различаться для организаций, учет по которым ведется в информационной базе. Применяемый организацией вариант заполнения отчетности определяется значением новой настройки Настройка заполнения бухгалтерской (финансовой) отчетности в блоке Учетная политика бухгалтерского учета.

При обновлении информационной базы в настройку Настройка заполнения бухгалтерской (финансовой) отчетности подставляется предопределенный элемент Не настраивается справочника Настройки заполнения бухгалтерской отчетности, который соответствует встроенному типовому алгоритму заполнения бухгалтерской отчетности. При такой настройке учетной политики возможности нового механизма настраиваемой отчетности в организации не применяются.
Для хранения настроек заполнения отчетности в систему добавлены следующие справочники:
Перечисленные справочники являются техническими и непосредственно с ними пользователь не работает.
Для настройки заполнения бухгалтерской отчетности в систему добавлено рабочее место Настройки заполнения отчетности (меню Регламентированный учет – Настройки и справочники).

Переход в рабочее место Настройки заполнения отчетности также организован двойным кликом по варианту настройки в списке элементов справочника Настройки заполнения бухгалтерской отчетности и по кнопке Открыть рабочее место настройки в карточке элемента указанного справочника.
В составе конфигурации поставляются типовые правила настройки, которые соответствуют встроенному алгоритму заполнения бухгалтерской отчетности. Типовые правила можно загрузить для выбранного варианта заполнения по кнопке Еще – Сгенерировать настройки по умолчанию в рабочем месте Настройки заполнения отчетности.

Загрузить можно сразу все формы отчетности и типовые правила их заполнения или выбрать и загрузить необходимые формы. Загрузка типовых правил заполнения отчетности также доступна в карточке элемента списка Настройки заполнения бухгалтерской отчетности по кнопке Сгенерировать настройки по умолчанию.
Рабочее место Настройки заполнения отчетности включает в себя:
Переход к форме настройки заполнения основной или дополнительной строки отчетности выполняется двойным кликом по ней в списке строк, по команде Изменить контекстного меню или клавише F2.

Форма настройки строки отчетности состоит из двух закладок.
Закладка Основное содержит следующие сведения:
Наименование и состав полей второй закладки формы настройки заполнения строки отчетности зависят от того для какой отчетной формы выполняется настройка.
Если в форме отчетности есть графы, требующие различающейся настройки, тогда закладка называется Графы и алгоритм заполнения, содержит сведения о графах отчетной формы и настройка алгоритма заполнения строки выполняется для пересечения с каждой графой. Например, в отчете «Пояснения 1. НМА и НИОКР» в каждой графе выводятся различные сведения, собираемые по своему алгоритму. Таким образом, настройка строк отчета «Пояснения 1. НМА и НИОКР» для разных граф специфическая. Поэтому форма настройки заполнения строки отчета «Пояснения 1. НМА и НИОКР» содержит область Графы, поле Дополнительный алгоритм графы и вторая закладка в ней называется Графы и алгоритм заполнения.
Состав граф каждой отчетной формы фиксированный. Добавление граф отчетной формы пользователем не предполагается.

Если в форме отчетности нет граф, требующих различающейся настройки, тогда закладка называется Алгоритм заполнения и не содержит сведений о графах отчетной формы. Например, в отчете «Бухгалтерской баланс» в графах выводятся сведения, собираемые по одному алгоритму, но на разные даты. Таким образом, настройка строк отчета «Бухгалтерский баланс» для разных граф не имеет специфики.

Алгоритмы заполнения форм отчетности реализованы в виде настраиваемых правил, которые собираются из регистра бухгалтерии Хозрасчетный по ресурсу БУ. Могут выбираться:
Сложные правила заполнения показателей, а также сбор данных из других таблиц, реализуются через дополнительные алгоритмы, указываемые для строки или графы отчетности.
Настройка порядка заполнения строки отчетности на закладке Графы и алгоритм заполнения (Алгоритм заполнения) выполняется следующим образом:
Предлагаемый порядок настройки вариантов заполнения бухгалтерской отчетности следующий:
1. создать вариант настройки заполнения отчетности в списке Настройки заполнения бухгалтерской отчетности;
2. для созданного в п. 1 варианта заполнения отчетности сгенерировать настройки по умолчанию;
3. внести в настройки заполнения необходимые изменения и дополнения;
4. указать настроенный вариант заполнения отчетности в учетной политике организации.
1. Долгосрочные активы к продаже (далее – ДАП) должны отражаться в балансе как запасы. Для учета ДАП рекомендуется добавлять в типовой план счетов субсчет 41.ДА «Долгосрочные активы к продаже» с субконто «Основные средства». Для автоматического отражения остатков по счету 41.ДА в балансе нужно настроить новую подстроку к строке баланса 1210 «Запасы» и указать в ней счет-источник 41.ДА.

2. Выделение краткосрочной части кредита. Долгосрочный кредит отражается в балансе в строке 1410 «Заемные средства» долгосрочные, но краткосрочную часть необходимо показывать в строке 1510 «Заемные средства» краткосрочные. В версии 2.5.6 было реализовано автоматическое выделение краткосрочной части тела кредита на отдельном счете при получении кредита и реклассификация задолженности из долгосрочной в краткосрочную по мере выполнения графика платежей. См. https://its.1c.ru/db/updinfo#content:840:1:issogl2_toc56700171. Для выделения краткосрочной части кредита можно разделить счет 67.01 «Долгосрочные кредиты» на два:
Проценты по кредиту обычно считаются краткосрочной задолженностью
При настройке строк бухгалтерского баланса с использованием механизма настраиваемой отчетности можно будет в строке 1410 указать счет 67.01.1, а в строке 1510 – счета 67.01.2 и 67.02.

3. Учет долгосрочной части арендных обязательств в балансе. Долгосрочная часть сумм по договорам аренды должна учитываться в строках 1450 «Прочие обязательства» долгосрочные и 1550 «Прочие обязательства» краткосрочные. Для выделения долгосрочной части необходимо завести субсчет счета 76.07 (например, 76.07.Д) с признаком Предназначен для учета долгосрочных активов/обязательств и указать его при настройке элемента списка Группы финансового учета расчетов для договоров аренды.
При настройке с использованием механизма настраиваемой отчетности строки 1450 «Прочие обязательства» долгосрочные бухгалтерского баланса необходимо добавить получение сальдо по кредиту счета 76.07.Д.

Для строки 1550 «Прочие обязательства» краткосрочные добавить вычитание сальдо по кредиту 76.07.Д из сальдо 76.07.

4. Авансы поставщикам нужно показывать в тех строках бухгалтерского баланса, в которых отражаются приобретаемые активы. Для правильного отражения авансов в бухгалтерском балансе необходимо выделить отдельные субсчета на счете 60 «Расчеты с поставщиками» Например, добавить субсчет 60.02.1 «Авансы на приобретение ОС». Настроить элемент списка Группы финансового учета расчетов с использованием добавленного субсчета и указывать его в договорах с поставщиками основных средств.
При настройке с использованием механизма настраиваемой отчетности строки 1190 «Прочие внеоборотные активы» необходимо добавить получение сальдо по дебиту счета 60.02.1. Аналогичные настройки следует сделать для остальных видов приобретаемых активов.
5. Резервы под снижение стоимости отгруженных товаров. В версии 2.5.7 был автоматизирован учет резервов под обесценение запасов. См. https://its.1c.ru/db/updinfo#content:966:1:issogl2_35 . Резерв на 14 счете должен учитываться в тех же разрезах, что и запасы. К счету 14 «Резервы под снижение стоимости материальных ценностей» создан субсчет 14.05 «Резервы под снижение стоимости номенклатуры переданной» с субконто «Номенклатура» и «Контрагенты», который соответствует счету 45.01 «Покупные товары отгруженные». Этот резерв должен отражаться в строке 1210 «Запасы» бухгалтерского баланса и в строке 5404 «Товары и готовая продукция отгруженная» формы отчетности «Пояснения 4. Запасы».

Поэтому, например, при настройке с использованием механизма настраиваемой отчетности строки 5404 «Товары и готовая продукция отгруженная» формы отчетности «Пояснения 4. Запасы» необходимо указать счет 14.05 «Резервы под снижение стоимости номенклатуры переданной» в настройке граф.

Бухгалтерский баланс. Заполнение полностью определяется настройками строк. В стандартном варианте заполнения баланса существуют нестандартное заполнение строк:
Такое заполнение в настраиваемой отчетности не поддерживается.
Пояснения 5. Дебиторская и кредиторская задолженность. Заполнение таблиц 5.2 «Просроченная дебиторская задолженность» и 5.4 «Просроченная кредиторская задолженность» не поддерживается.
Заполнение таблиц 5.1 «Наличие и движение дебиторской задолженности» и 5.3 «Наличие и движение кредиторской задолженности» полностью определяется списком счетов в настройках строк:
задолженность на активно-пассивных счетах может быть дебиторской или кредиторской:
Для таблицы 5.1 «Наличие и движение дебиторской задолженности» все движения по субсчетам счета 63 «Резервы по сомнительным долгам» считаются движениями резерва и учитываются в соответствующих графах.
Для таблицы 5.3 «Наличие и движение кредиторской задолженности» субсчета счета 63 «Резервы по сомнительным долгам» указывать нельзя, т.к. для них как пассивных отработает обычный для задолженностей алгоритм.
В графу «причитающиеся проценты, штрафы и иные начисления» таблиц 5.1 и 5.3 попадают обороты счетов со счетом 91 «Прочие доходы и расходы» по статьям со следующими видами прочих доходов/расходов:
Штрафы, пени и неустойки по хозяйственным договорам к получению (уплате).
В графу «списание на финансовый результат» таблиц 5.1 и 5.3 попадают обороты счетов со счетом 91 «Прочие доходы и расходы» по статьям с видом прочих доходов/расходов Списание дебиторской (кредиторской) задолженности.
В графе «перевод из долго- в краткосрочную задолженность» указываются данные проводок из регламентной операции реклассификации задолженности. В долгосрочной части с минусом, а в краткосрочной – с плюсом.
Конфигурация поставляется с преднастроенными правилами заполнения отчетности по предопределенным счетам типового плана счетов. Поэтому в общем случае, чтобы получить отчетность с использованием механизма настраиваемой отчетности, нет необходимости выполнения сложных настроек и изменений в учете. Можно будет указать в новой настройке Настройка заполнения бухгалтерской (финансовой) отчетности вариант Не настраивается и использовать типовые правила заполнения бухгалтерской отчетности.
В ряде случаев от пользователя могут потребоваться некоторые действия по настройке отчетности. Например:
С помощью типового механизма сравнения версий регламентированной отчетности можно сравнить отчетность, заполненную по типовым правилам, с отчетностью, заполненной по настроенным пользователем правилам.

В прикладном решении исключено формирование проводок по счету НЕ «Доходы и расходы, не учитываемые в целях налогообложения» при отражении документов в регламентированном учете. Счет НЕ «Доходы и расходы, не учитываемые в целях налогообложения» устаревший, проводки по нему не анализируются в алгоритмах системы.
Изменен порядок настройки счетов для отражения в регламентированном учете расчетов по претензиям. Вид счета Претензии, ранее использовавшийся при отражении расчетов с поставщиками, исключен из карточки элемента списка Группы финансового учета расчетов (далее – ГФУ расчетов). Отражение в регламентированном учете расчетов по претензиям приведено к общему алгоритму отражения расчетов. ГФУ расчетов определяется из объекта расчетов в соответствующем оперативном регистре взаиморасчетов (Расчеты с поставщиками по срокам, Расчеты с клиентами по срокам, Расчеты с поставщиками по документам, Расчеты с клиентами по документам). Из ГФУ расчетов подбирается счет вида Долг или Аванс в зависимости от того, на основании какого движения в регистре взаиморасчетов формируется проводка. Если объектом расчетов является претензия, тогда счета учета определяются указанной в ней ГФУ расчетов.
Подробно об учете претензий см. https://its.1c.ru/db/kadoc#bookmark:marketing:Claims
Выполнены доработки алгоритмов системы, позволяющие вести учет по подразделениям на счетах 68.01 «НДФЛ при исполнении обязанностей налогового агента», 69 «Расчеты по социальному страхованию и обеспечению», 70 «Расчеты с персоналом по оплате труда» и субсчетах к ним. В типовом плане счетов на указанных счетах учет по подразделениям не включен. Если учет по подразделениям на указанных счетах будет включен в рамках проектов внедрения системы, то при отражении документов в регламентированном учете проводки будут формироваться с заполнением аналитики Подразделение.
Поддержан расчет курсовых разниц в налоговом учете в соответствии Федеральным Законом от 26.03.2022 N 67-ФЗ (далее Закон 67-ФЗ).
Закон 67-ФЗ определил, что в составе доходов при определении базы налога на прибыль не признаются положительные курсовые разницы до момента погашения задолженности. Порядок признания курсовых разниц по бухгалтерскому учету не изменился. Т.о. суммы переоценки в бухгалтерском и налоговом учете могут отличаться, что приводит к образованию временных разниц и необходимости расчета отложенных налогов по ПБУ 18/02 «Учет расчетов по налогу на прибыль» (далее – ПБУ 18).
Порядок учета курсовых разниц, определенный Законом 67-ФЗ, вступил в силу с 01.01.2022г. Может быть ситуация, что первые месяцы 2022 года в организации уже закрыты для изменений. Поэтому для определения месяца, с которого организация начинает отражать в налоговом учете курсовые разницы в соответствии с 67-ФЗ, в блок Настройки учета по налогу на прибыль учетной политики добавлена опция Дата начала учета курсовых разниц НУ по 67-ФЗ.

Дата начала учета курсовых разниц НУ по 67-ФЗ не может быть ранее января 2022г. Если в учетной политике установлено применение Закона 67-ФЗ позже января 2022г., тогда при выполнении процедуры Закрытие месяца в месяце начала применения Закона 67-ФЗ будут сформированы корректирующие проводки в налоговом учете по сторнированию излишне признанных доходов и расходов, а также доначислению доходов по оплаченным курсовым разницам. Если в учетной политике организации настройка Учет отложенных налоговых активов и обязательств (ПБУ 18 «Учет расчетов по налогу на прибыль организации») установлена в значение Ведется балансовым методом с постоянными и временными разницами, тогда в проводках будут отражены временные разницы.
Необходимо обратить внимание, что после указания даты начала применения Закона 67-ФЗ в учетной политике необходимо будет выполнить процедуру Закрытие месяца за все периоды, начиная с указанного в опции Дата начала учета курсовых разниц НУ по 67-ФЗ.
В блок Данные операции требуется выполнить вручную рабочего места Регламентные операции по закрытию месяца добавлена операция Переход на учет курсовых разниц НУ по 67-ФЗ.

По гиперссылке Указать в операции Переход на учет курсовых разниц НУ по 67-ФЗ выполняется переход в блок Настройки учета по налогу на прибыль учетной политики организации.
Если в учетной политике организации указана Дата начала учета курсовых разниц НУ по 67-ФЗ, операция Переход на учет курсовых разниц НУ по 67-ФЗ в рабочем месте Регламентные операции по закрытию месяца не отображается.
Для хранения информации о налоговой оценке обязательств, выраженных в валюте, в систему добавлены новые регистры:
Структура новых регистров соответствует регистрам оперативного учета взаиморасчетов:
Проводки по переоценке в налоговом учете формируются по данным новых регистров.
Первоначально новые регистры заполняются данными с 01.01.2022 при первом после обновления информационной базы выполнении операции Переоценка денежных средств и финансовых инструментов процедуры Закрытие месяца.
При переоценке задолженности в рамках операции Переоценка денежных средств и финансовых инструментов процедуры Закрытие месяца:
При оплате обязательства (или другом погашении, в т.ч. частичном) начисляется курсовая разница относительно текущей налоговой оценки обязательства в части, которая погашается. Т.о. оплаченные курсовые разницы признаются в доходах.
Для контроля и анализа результатов переоценки в налоговом учете отчет Справка – расчет переоценки валютных средств дополнен колонками НУ.

В рамках выполненных доработок не поддерживается:
Обновлена библиотека учета зарплаты и кадров на версию 3.1.21. В данной статье приведено описание **Новое в версии** для конфигурации 1С:Зарплата и Управление Персоналом, ред. 3.
Версии 3.1.20 и 3.1.21 включают следующие возможности:
Ранее просмотр журнала документов кадрового ЭДО был возможен для пользователей с профилем Расчетчик или с другим профилем, включающим права профиля Расчетчик. Теперь пользователи могут просматривать журнал документов кадрового ЭДО полностью или частично исходя из того, на какие виды документов пользователю предоставлены права. Например, пользователь с профилем Расчетчик будет видеть документы кадрового ЭДО, соответствующие расчетным листкам или справкам о доходах сотрудников, а пользователь с профилем Кадровик такие документы в журнале не будет видеть.
Помимо этого появилась возможность установить отбор для просмотра всех документов, только ожидающих подписи текущего пользователя или только что подписанных текущим пользователем.
Кроме того, расширен перечень документов кадрового ЭДО. Теперь в кадровом ЭДО могут быть использованы следующие формы:
Реализована возможность регулярной выгрузки сотрудников в Smartway.
Ранее интеграция с сервисом Smartway была реализована только в КОРП-версии программы. Теперь и в обычной версии она реализована только в части регулярной выгрузки сведений о сотрудниках (за исключением возможности отбора по подразделениям).
В настройки кадрового учета добавлен раздел "Бронирование командировок".
Подробнее можно прочитать в статьях: https://its.1c.ru/db/updinfo#content:1055:hdoc, https://its.1c.ru/db/updinfo#content:1034:hdoc, https://its.1c.ru/db/updinfo#content:1033:hdoc https://its.1c.ru/db/updinfo#content:1098:1, https://its.1c.ru/db/updinfo#content:1113:hdoc.
Добавлена возможность управлять представлением входящих документов для отображения документа в терминах контрагента.
Для управления отображениям документов используется настройка НСИ и администрирование – Предприятие – Представление входящих документов:

Представление входящих документов изменяется в отчетах, списках, и заголовке формы документа.


Список документов, поддерживающих настройки обображения входящего номера:
При глобальном поиске используются данные о документах из общего журнала документов, который хранится в регистре сведений Реестр документов, с учетом настроек представления входящих документов.
Глобальный поиск для поиска документов работает по строкам вида:
Отбор осуществляется в пределах дня, если задана Дата.
Поиск идет по Наименованию (Представление + НаименованиеВходящегоДокумента) и/или Номеру (Номер + НомерВходящегоДокумента).
Результат выборки упорядочиваются по уменьшению даты документа.

Реализована возможность создания нескольких видов электронных документов по одному объекту учета.
Реализованы новые возможности публикации скидок в торговых предложениях в сервисе «1С:Бизнес-сеть».
В соответствии с требованиями законодательства поддержана возможность подписания электронных документов подписью физического лица с использованием машиночитаемых доверенностей. Функционал работы с машиночитаемыми доверенностями выпускается в тестовом статусе.
Поддержаны изменения о передаче сведений о причинах выбытия маркированных товаров при оформлении электронных документов.
Добавлена проверка внедрения БИП (библиотека интернет-поддержки).
Обновлена обработка проверки внедрения БСП (библиотека стандартных подсистем).
Реализовано определение и разграничение контрагента и организации в транспортном контейнере и электронном документе, в случае с филиалами, обособленными подразделениями и т.д.
Добавлена возможность отображения прочтения документов и область предпросмотра документа.
Поддержана сертификация Директбанка от УБРиР.
Поддержаны изменения формата корректировочного счета-фактуры в соответствии с приказом ФНС России от 12.10.2020 № ЕД-7-26/736@.
Поддержана версия платформы 8.3.17 без режима совместимости.
Поддержано использование двух ИНН в квалифицированном сертификате ключа проверки электронной подписи в соответствии с Требованиями, утвержденными приказом ФСБ России от 27 декабря 2011 г. № 795.
Реализована возможность публиковать кратность логистических упаковок товаров торговых предложений.
См. также https://dl04.1c.ru/content/LED/1_9_4_31/news.htm
Реализованы дополнительные возможности автоматической настройки и установки обновлений.
Добавлена возможность управлять признаком отключения проверки состояния контрагента в базе ФНС с указанием причины отключения проверки.
Доработана функциональность получения идентификатора соединения для авторизации в системе «Честный знак»
См. также https://dl03.1c.ru/content/ISL/2_6_2_11/news.htm
Реализованы новые функции для администрирования баз в сервисе 1CFresh.