Примечание
Программные продукты "1С:ERP Управление предприятием 2", "1С:Комплексная автоматизация 2", "1С:Управление торговлей 11" образуют единую линейку и разрабатываются совместно.
При подготовке описаний в части идентичной функциональности могут использоваться скриншоты другой конфигурации, в частности ERP, а также приводится ссылки на другие материалы по конфигурациям единой линейки. Использование таких скриншотов и ссылок не препятствует полноте описания и восприятия функций, рассматриваемых в данном документе. В части, не относящейся к описываемой функциональности, скриншоты могут содержать элементы, относящиеся к другой конфигурации и выходящие за рамки функциональности описываемого продукта. Это не является ошибкой и не означает реализацию данных функций.
Презентация технического проекта 00-00011851 "Развитие механизма работы со штрихкодами номенклатуры".
Новое в версии в 1С:Лектории.
Поддержана возможность ведения неуникальных штриходов номенклатуры (один и тот же штрихкод используется для нескольких товаров), а также возможность подбора товаров по штрихкодам серий.
Штрихкод – уникальный цифровой или символьно-цифровой идентификатор, имеющий машиночитаемое графическое представление. Считывание штрихкодов сканером ускоряет выполнение операций и снижает вероятность ошибок, в частности при подборе товаров. Существует большое количество различных стандартов штрихкодов, в частности для кодирования штучных и весовых товаров широко используется линейный штрихкод стандарта EAN13.
В информационной базе ведется список Штрихкоды номенклатуры. В этом списке регистрируются коды EAN-13 и коды GTIN (используются в частности в составе кодов маркировки и, как правило, имеют 0 в первом разряде и совпадают в 13 правых разрядах с кодом EAN-13). Штрихкоды задаются в следующих разрезах
Таким образом, допускается использование разных штрихкодов для разных упаковок и серий товара. Если упаковка или серия не указаны, то штрихкод считается применимым для всех упаковок (серий) товаров с указанной номенклатурой и характеристикой. При подборе номенклатуры в документах считыванием штрихкода, для которого указаны упаковка или серия (если указание серии предусмотрено настройками вида номенклатуры для указанного в документе склада), в документе будут заполнены соответствующие реквизиты. При подборе номенклатуры считыванием кода, для которого в списке Штрихкоды номенклатуры не указана упаковка или серия, соответствующие реквизиты документа не заполняются.
Допускается указание нескольких штрихкодов для любого сочетания номенклатуры, характеристики (если используется), упаковки и серии (если используется).
При установленной настройке НСИ и администрирование – Настойки НСИ и разделов – Номенклатуры – Настройки создания – Неуникальные штрихкоды номенклатуры допускается вносить в список несколько записей для одного штрихкода и сопоставлять их разным наборам значений номенклатуры, характеристики, упаковки и серии.
В карточке Вида номенклатуры в таблице настроек Видимость, контроль заполнения и уникальности предусмотрена возможность настройки работы с реквизитом Штрихкод, при создании новой карточки Номенклатуры. Если не установлена настройка НСИ и администрирование – Настойки НСИ и разделов – Номенклатуры – Настройки создания – Неуникальные штрихкоды номенклатуры контроль уникальности для штрихкода не отключается. При включении общей настройки флаг становится доступным для редактирования, таким образом можно разрешить или запретить неуникальные штрихкоды для конкретного вида номенклатуры.

Из карточки номенклатуры по ссылке Штрихкоды открывается список Штрихкоды номенклатуры по текущей номенклатуре.
При подборе номенклатуры в документах считыванием штрихкода, по которому зарегистрировано несколько записей в списке Штрихкоды номенклатуры открывается форма Уточнения штрихкода номенклатуры, в которой для штрихкода указываются сведения, соответствующие отсканированному товару.
Презентация технического проекта 00-00011851 "Развитие механизма работы со штрихкодами номенклатуры".
Новое в версии в 1С:Лектории.
Штрихкод серии – это машиночитаемое графическое представление номера (кода) серии в формате Code-128. В общем случае код серии не позволяет однозначно идентифицировать номенклатуру и характеристику (если используется), не заменяют их, но могут использоваться в дополнение к штрихкодам номенклатуры (EAN-13) для указания серий товаров в форме указания серии считыванием штрихкода серии (Code-128).
В отдельных случаях код серии может применяться для идентификации номенклатуры и характеристики (если используется), а также упаковки и серии. В этом случае он регистрируется в списке Штрихкоды номенклатуры. В дальнейшем, при считывании такого штрихкода в документе, добавляется соответствующая номенклатура с заполнением указанной характеристики, упаковки и серии.
При сканировании незарегистрированного в списке Штрихкоды номенклатуры штрихкода серии номенклатуры, осуществляется попытка определить серию из штрихкода по данным регистра Движения серий товаров. Если по данным регистра получается однозначно определить номенклатуру (а также характеристику, если используется), то соответствующая позиция добавляется в документ и в список Штрихкоды номенклатуры. Если по данному штрихкоду серии имеется несколько записей в регистре Движения серий товаров, то открывается форма Уточнения штрихкода номенклатуры, в которой для штрихкода указываются сведения, соответствующие отсканированному товару. В списках быстрого выбора номенклатуры, характеристики, серии и единицы измерения содержатся сведения, полученные из регистра по отсканированному штрихкоду серии. После уточнения по команде Перенести в документ указанная информация переносится в заполняемый документ.

Если установлен флаг Зарегистрировать, который доступен пользователю с правом регистрации данных, тогда информация будет зарегистрирована списке Штрихкоды для указанной номенклатуры (и характеристики если используется). При дальнейшем считывании этого штрихкода будет добавляться указанная позиция.
При сканировании штрихкода номенклатуры с политикой учета серий Справочное указание серий для экземпляров товаров выполняется проверка наличия в табличной части аналогичного товара с серией так, как политика учета серий такого товара предусматривает, что количество по любой серии этого товара всегда должно быть равно 1
При добавлении новых строк в табличную часть заказов информация о серии не заполняется, так как действие обеспечения по умолчанию в новых строках заполняется значением, не предполагающим указания серии.
При заполнении табличной части документов посредством загрузки данных из ТСД среди загружаемой информации могут быть штрихкоды, информация о которых отсутствует в информационной базе, штрихкод неуникален и/или невозможно однозначно идентифицировать номенклатуру, характеристику и серию по считанному штрихкоду. В этом случае открывается форма Уточнения штрихкода номенклатуры, в которой для списка неизвестных штрихкодов указываются сведения, соответствующие товарам. При заполнении полей формы доступен подбор данных из списков выбора, содержащих сведения, полученные из информационной базы, по загружаемым штрихкодам. По команде Перенести в документ указанная информация переносится в заполняемый документ. Если установлен флаг Зарегистрировать, который доступен пользователю с правом регистрации данных, то новая информация будет отражена в регистре сведений Штрихкоды номенклатуры.

Ограничение
При указании в шапке документа группы складов сведения о серии по отсканированному штрихкоду не будут заполнены в документе, если в табличную часть добавляется первая строка, так как необходимость указания серий номенклатуры определяется политикой учета серий на складе. Информацию о серии можно указать после заполнения поля Склад в строке табличной части. Если в последней строке табличной части указана информация о складе, тогда в добавляемой строке будет заполнено поле Склад по данным последней строки, а информация о серии будет заполнена в соответствии с политикой учета склада.
Не поддерживается идентификация сведений о серии номенклатуры при сканировании штрихкода номенклатуры в процессе выполнения складских заданий с помощью мобильного рабочего места работника склада. Сценарий работы в МРМК не меняется: нужно отсканировать штрихкод Номенклатуры, затем, если необходимо штрихкод Серии номенклатуры.
В рабочем месте печати этикеток, открываемом на основании приходных накладных, не заполняются сведения о различных сериях товаров, если в накладной отражено поступление товарной позиции в различных упаковках, а на складе ведется учет серий с настройкой политики указания в отдельной табличной части документа.
В офлайн оборудование не выгружаются сведения о штрихкодах номенклатуры в разрезе серий в связи с тем, что для SKU не поддержан учет в разрезе серий номенклатуры.
В рамках подсистемы интеграции с ГИС МТ при поиске кодов GTIN в регистре сведений Штрихкоды номенклатуры не учитываются записи, в которых указана серия номенклатуры.
Презентация технического проекта 00-00013821 "Контроль качества товаров и материалов".
Лекция по новой функциональности в 1С:Лектории.
Реализована функциональность контроля качества товаров, включающая следующие возможности:
Презентация технического проекта 00-00009322 "Заявки на закупку".
Новое в версии в 1С:Лектории.
Реализованы новые документы Заявка на обеспечение и Заявка на закупку с целью:
Сценарии работы:
Заявка на обеспечение отражает запрос на поставку определенного количества товара или на предоставление требуемого объема услуг.
Возможности документа Заявка на обеспечение (Склад и доставка – Внутреннее товародвижение – Заявки на обеспечение):
Документ доступен при включенной функциональной опции НСИ и администрирование – Настройка НСИ и разделов – Склад и доставка – Внутреннее потребление - Заявки на обеспечение.
Для добавления и изменения документа предусмотрена роль «Добавление изменение заявок на обеспечение».
Порядок работы с документом Заявка на обеспечении:
Выполненная заявка может быть возвращена в работу по гиперссылке «Вернуть в работу», если заявитель считает, что ее исполнили не полностью. Невыполненная заявка также может быть возвращена в работу, если появилась возможность.
Протокол работы с заявкой можно просмотреть по гиперссылке в разделе «Протокол» документа заявки.
Пользователь, на которого перенаправили заявку, увидит необходимость ее обработки в «Текущих делах».
Заявка на обеспечение создается из списка документов Заявки на обеспечение (Склад и доставка – Внутреннее товародвижение – Заявки на обеспечение) и в статусе Черновик, при котором не обязательны для заполнения до начала выполнения заявки поля Организация, Подразделение, Ответственный, Склад. Эти поля заполняются по статистике при создании заявки.
В статусе Черновик в заявке достаточно указать номенклатуру и количество.
Номенклатуру можно выбрать из справочника «Номенклатура» -
рядом с полем будет отображаться пиктограмма
.

Если номенклатура введена в произвольной форме (не из
справочника «Номенклатура») – рядом с полем будет отображаться пиктограмма
.

Если потребность не ограничивается одной позицией, то можно переключиться в режим «Несколько позиций».

Когда ввод потребности завершен, можно передать заявку на согласование по гиперссылке Отправить на согласование. По умолчанию заявка при передаче на согласование перенаправляется ответственному, который указан в заявке.

После того как заявка будет отправлена на согласование, то заявке присваивается статус На согласовании, на форме заявки будет отображена информация о перенаправлении: кому, от кого, когда и количество записей в разделе «Протокол».
Заявку можно перенаправить другому ответственному лицу по согласованию, указав комментарий.

В протоколе можно отредактировать последнюю строку, если ее автор (поле «Направил») текущий пользователь.

Заявка на обеспечение рассматривается индивидуально и может перенаправляться от одного отдела к другому.
Если принято решение проанализировать возможности закупки и обеспечивать заявку с помощью документов закупки, то исполнитель устанавливает флаг Обеспечивается закупкой и заполняет валюту. На форме заявки будут отражены реквизиты закупки: валюта, цена, сумма.
Цены можно заполнить по видам цен предприятия (команда Заполнить – Цены по виду цены) или поставщиков (команда Заполнить – Цены по виду цен поставщика) только для позиций, выбранных из справочника «Номенклатура».
Если цены неизвестны и используются коммерческие предложения (включена опция Запросы коммерческих предложений у поставщиков), то доступно заполнение цен из коммерческих предложений у поставщиков по команде Заполнить – Цены по коммерческим предложениям. Для такой возможности должны быть созданы коммерческие предложения на основании запроса коммерческих предложений.

Сформировать запрос коммерческих предложений можно вводом на основании заявки на обеспечение документа Запрос коммерческих предложений у поставщиков. В запросе номенклатура, валюта, организация, склад наследуются из документа заявки на обеспечение, цены и сроки заполняются исполнителем вручную.

После того как будут созданы коммерческие предложения, можно в заявке заполнить цены по подобранным в запросе коммерческим предложениям и вернуть на согласование ответственному лицу.
Подробнее про работу с запросами коммерческих предложений см. в главе «Закупки», раздел «Запросы коммерческих предложений в 1С:Бизнес-сети».
Коммерческие предложения могут содержать не все позиции или иметь отклонения по количеству. Также могут быть выбраны коммерческие предложения с разной ценой для одной позиции.
В этом случае при заполнении цен по коммерческому предложению в заявке исходная строка будет разбита на части.
При разбивке сначала берутся цены, выбранные в первом (по дате) запросе коммерческих предложений. Внутри запроса коммерческих предложений выбранные позиции не упорядочены, результат случайный, но всегда одинаковый, если документы не изменялись (сортировка по номеру строки скрытой таблицы «ВыбранныеИсточники»). Такой подход позволяет после разбивки заполнять цены с тем же результатом и независимо от количества выделенных строк.
Например, в строке заявки на обеспечение указываем количество большее, чем в выбранных коммерческих предложениях, строка в заявке разобьется на две. Первая строка будет с заполненной ценой по коммерческому предложению; для второй строки, для которой не достаточно выбранных позиций в коммерческих предложениях, будет сообщение о том, что «не найдена цена в выбранных коммерческих предложениях».
При повторной попытке для второй строки заполнить цену по коммерческому предложению также будет выведено сообщение о том, что «не найдена цена в выбранных коммерческих предложениях», поскольку распределение по строкам заявки выполняется «сверху вниз».
Для согласования заявок на обеспечение предусмотрена роль «Согласование заявок на обеспечение». Если у текущего пользователя есть роль по согласованию заявок, он может для заявки установить статус «На выполнении» по гиперссылке «Передать на выполнение» или в форме изменения статуса документа, доступной по гиперссылке реквизита «Статус».
Если у пользователя нет такой роли, то необходимо перенаправить заявку на согласование пользователю с такой ролью.

В заявке в статусе «На выполнении» заполнение реквизитов Склад, Организация, Подразделение, Ответственный является обязательным.
Заявка в статусе «На выполнении» может обеспечиваться различными типами документов (например, заказ на внутреннее потребление, заказ поставщику).
Если тип номенклатуры не поддерживается в создаваемом документе (когда в заявке номенклатура введена в произвольной форме, не из справочника «Номенклатура»), то строка не будет добавлена при вводе документа на основании заявки.

Поэтому строковые потребности (которые не зарегистрированы в справочнике «Номенклатура») на этапе выполнения заявки необходимо заменить на номенклатуру из справочника «Номенклатура» либо обеспечивать с помощью документа «Приобретение услуг и прочих активов».

Отследить выполнение заявки, итоговую цепочку документов можно с помощью отчета о связанных документах через структуру подчиненности заявки.
Заявку на обеспечение можно закрыть после создания обеспечивающего документа. Заявка закрывается вручную.
После завершения работы над заявкой документу необходимо установить «закрывающий» статус: «Отменена» или «Выполнена». Такой статус может установить только автор (заявитель) либо пользователь с ролью согласования заявок по гиперссылкам «Отметить выполнение» или «отменить заявку», либо выбрать необходимый статус можно в форме изменения статуса документа, доступной по гиперссылке реквизита «Статус».

В «закрывающем» статусе исполнитель по заявке не устанавливается (поле «Кому направлена» блокируется).

Пользователь без роли согласования заявки на обеспечение не может вернуть заявку в работу из закрывающего статуса «Отменена» или «Выполнена».

Документ Заявка на закупку (Закупки – Закупки – Заявки на закупку) доступен при включенной функциональной опции НСИ и администрирование – Настройка НСИ и разделов – Закупки – Документы закупок - Заявки на закупку. Оформление заявок на закупку доступно при включенной опции Заказы поставщикам.
Заявка на закупку отражает запрос на поставку определенного количества товара или на предоставление требуемого объема услуг. Документ предусмотрен для формирования потребностей, описываемых номенклатурой, и обеспечиваемых путем закупки у поставщиков. Документ Заявка на закупку позволяет:
Для добавления и изменения заявок на закупку предусмотрена роль «Добавление и изменение заявок на закупку».
Заявку на закупку можно создать:
Порядок работы с заявкой на закупку:
Пользователь, на которого перенаправили заявку, увидит необходимость ее обработки в «Текущих делах».
Пользователи формируют потребности. Например, менеджеры по продажам могут сформировать заказы клиентов, менеджер по обеспечению формирует обеспечивающие потребности документы с помощью рабочего места Формирование заявок на закупку по потребностям – заявки на закупку, которые назначаются менеджеру по закупкам. Менеджер по закупкам (исполнитель) может быть указан в способе обеспечения потребностей, из которого наследуется в документы заявок на закупку, сформированные с использованием рабочего места Формирование заявок на закупку по потребностям.
При вводе нового документа заявки на закупку реквизиты шапки заполняются по статистике.
Заявителем может быть тот, кто, например, оформил заказ на внутреннее потребление, который будет обеспечиваться формированием заявки на закупку. А менеджер обеспечения создал по этому заказу на внутреннее потребление заявку на закупку.
Кто является ответственным, зависит от процессов в компании. Ответственный может быть и согласующим (отклонение от условий закупки + согласование заявок на закупку).
Табличную часть заявки необходимо заполнить товарами, которые требуется закупить. Товары можно заполнить вручную, сканером, с помощью подбора товаров, загрузки из файла или копированием строк из других документов.

Заявитель не знает, у какого партнера и по каким ценам выполняется закупка, поэтому на первом этапе работы с документом не подразумевается работа с условиями закупки. Например, при подборе товаров не предусмотрена информация о цене, только о количестве.
Условия закупки будут заполнены позднее менеджером по закупкам. На первом этапе работы с документом условия закупки можно скрыть, нажав на гиперссылку «Условия закупки».

После заполнения товаров можно перенаправить документ для заполнения и уточнения цен.
Если менеджер по закупкам уже известен, то необходимо выбрать его в поле «Менеджер», которому можно перенаправить заявку по гиперссылке «перенаправить».

Для получения и заполнения цен в заявке на закупку или, если на какие-то позиции цены отсутствуют или не устраивают, можно сформировать запрос коммерческих предложений у поставщиков (документ Запрос коммерческих предложений у поставщиков) вводом на основании заявки на закупку. В документе запроса коммерческих предложений заполняется номенклатура, характеристика, упаковка, количество из заявки на закупку, цены и сроки заполняются исполнителем вручную.

После того как будут созданы коммерческие предложения, можно в заявке заполнить условия закупки по подобранным в запросе коммерческим предложениям (команда «Заполнить – Условия закупки по коммерческим предложениям»).
Подробнее про работу с запросами коммерческих предложений см. в главе «Закупки», раздел «Запросы коммерческих предложений в 1С:Бизнес-сети».
При получении цен по запросу коммерческих предложений у поставщиков строки в заявке разбиваются по условиям закупки, краткое представление условий закупки можно видеть в табличной части заявки.
Например, по одной и той же номенклатуре вторая и третья строки с заполненными условиями закупки по запросу коммерческого предложения; для четвертой строки, для которой не достаточно выбранных позиций в коммерческих предложениях, будет сообщение о том, что «не найдены условия закупки в выбранных коммерческих предложениях».
При повторной попытке для четвертой строки заполнить цену (условия закупки) по коммерческому предложению также будет выведено сообщение о том, что «не найдены условия закупки в выбранных коммерческих предложениях».

Порядок строк заявки учитывается при заполнении цен, но поскольку есть более подходящие строки для подбора выбранных цен (с совпадающим партнером и контрагентом/партнером), то распределение будет выполнено сначала на них, и для первой строки не будет хватать выбранного количества.

При ручном заполнении цен можно скопировать условия закупки
в буфер (в рамках текущего документа) по команде

и вставить в выделенные строки по команде
.

На этапе согласования заявки проверка отклонений от условий закупки не выполняется, но можно сформировать соответствующий контекстный отчет Отклонения от условий закупок.
После заполнения условий закупки заявка перенаправляется по гиперссылке «перенаправить» пользователю с ролью «Согласование заявок на закупку», чтобы согласовать и передать на выполнение заявку на закупку.

При наличии роли «Согласование заявок на закупку» можно установить для заявки статус «На выполнении» по гиперссылке «Передать на выполнение». При передаче на выполнение менеджер автоматически подставляется в качестве исполнителя.

При проведении заявки в статусе «На выполнении» выполняется контроль условий закупки. Если у пользователя отсутствует роль «Отклонение от условий закупки», то при измененных условиях закупки провести документ в статусе «На выполнении» будет невозможно. В заявке потребуется установить статус «На согласовании» и перенаправить документ на согласование ответственному с ролью «Отклонение от условий закупки».
После согласования документа в заявке в статусе «На выполнении» становится доступна команда создания заказов поставщикам.
Заказы поставщикам создаются только по заявкам на закупку в статусе «На выполнении». В заявке необходимо выделить строки и по ним сформировать заказ поставщику. Если по строкам уже были сформированы ранее заказы поставщикам, то они не попадут в созданный документ.

Через команду «Изменить форму» можно вывести условия закупки (поставщик, контрагент, соглашение, договор) напрямую в таблицу, например, для более удобного отбора строк к созданию заказов поставщикам.

Для отслеживания состояния выполнения заявки предусмотрен отчет Состояние выполнения, доступный из формы заявки на закупку или из списка документов заявки на закупку, в котором можно увидеть, какие товары еще не были заказаны.
Условия закупки необязательны для заполнения в заявке на закупку. Сначала заказы закрывают заявки с совпадающим поставщиком и соглашением, а затем позиции с незаполненными значениями условий закупки. Таким образом, если увеличить заказ поставщику на количество из строки с пустым партнером (это строки, для которых не заполнены условия закупки в заявке на закупку) – заявка будет считать обе позиции закрытыми.

В заявке на закупку можно изменить товар на аналог (команда «Заполнить – Проверить, подобрать аналоги»). Аналоги не закрывают исходные потребности, например, заказы на внутреннее потребление или заказы клиентов, если номенклатура отличная.


Закрытие заявки на закупку предусмотрено вручную, установкой статуса «Закрыта».
Позиции, по которым принято решение не выполнять закупку, можно отменить в заявке на закупку при применении соответствующих команд. Также при закрытии заявки (установленном статусе «Закрыта») будет предложено отменить строки, по которым не были сформированы заказы.

При проведении заявки в статусе «Закрыта» будет выведена форма с сообщением: «В документе присутствуют строки, по которым не сформированы заказы поставщикам. Отменить незаказанные товары?». При подтверждении отмены для заявки будет установлен статус «Закрыта» и для незаказанных строк товаров будет установлен флаг в колонке «Отменено».

Заявку на закупку можно создать с использованием рабочего места Формирование заявок на закупку по потребностям, которое доступно:
Потребности для формирования заявок на закупку формируются также как и для формирования заказов. Например, с помощью заказов клиентов.
На шаге 1 формирования заявок на закупку по потребностям зафиксирован тип обеспечения «Покупка» и предусмотрен отбор по менеджеру, который соответствует реквизиту «Ответственный» в способе обеспечения потребностей.
В способе обеспечения потребностей реквизит «Ответственный» доступен только для типа обеспечения «Покупка». Менеджер по обеспечению в качестве ответственного в способе обеспечения указывает менеджера по закупкам, то есть определяет на кого будут назначены сформированные заявки на закупку и заказы поставщикам.
Заявки на закупку и заказы поставщикам разбиваются по менеджеру (ответственному). Если значение не заполнено, то в качестве менеджера будет подставляться текущий пользователь.

Заявки и заказы группируются по менеджеру. Менеджера можно изменить (например, на шаге 6 по команде «Изменить – Менеджера»).

В результате будет сформирована заявка на закупку и назначен исполнитель (менеджер по закупкам).
Если у пользователя нет роли по согласованию заявок, то заявка будет создана в статусе «На согласовании», если есть роль – в статусе «На выполнении».

Заявку на закупку можно создать с использованием рабочего места Формирование заявок на закупку по плану, которое доступно:
Для формирования заявок на закупку должны быть утверждены планы закупок.
В рабочем месте на шаге 1 предусмотрено поле «Менеджер» (исполнитель), которое потребуется заполнить вручную, и значение которого будет заполнено в соответствующем реквизите заявки на закупку.

В колонке «В работе» отображаются заказы поставщикам и не заказанные позиции из заявок на закупку.

В результате будет сформирована заявка на закупку и назначен менеджер.

Отбор по периоду для заявок на закупку накладывается по «Желаемой дате поступления».
Если в документе Заявка на закупку в разрезе «Номенклатура + Характеристика + Назначение + Склад (для товаров, тары)/Подразделение (для услуг, работ) + Партнер + Соглашение» есть несколько строк с различными ожидаемыми датами поступления, то в этом разрезе берется максимальная дата поступления.
Контроль лимитов определяется по ссылке Настройки НСИ и разделов - Финансовый результат и контроллинг – Контроль лимитов доходов и расходов – Использование лимитов – По данным бюджетирования при закупке в зависимости от установленного значения:
При использовании лимитов БДР (при закупке):
При использовании лимитов БДР (при потреблении) в заявке на обеспечение становятся доступными реквизит «Направление деятельности» и колонки «Статья бюджетов» (обязательная для заполнения в статусе «На выполнении»), «Статья списания», «Аналитика расходов».
При проведении заявки на закупку, заявки на обеспечение выполняется контроль лимитов прочих расходов, а из формы документов доступен контекстный отчет «Лимиты по данным бюджетирования».
Подробнее см. описание проекта «Бюджетирование: Контроль лимитов бюджетов прочих расходов».
Презентация технического проекта 00-00017833 "Поддержка ценообразования в условиях применения разных ставок НДС".
Новое в версии в 1С:Лектории.
В связи с введением ставок НДС 5% и 7% необходимо фиксировать ставку НДС (собственного товара и товара, принятого на комиссию) в условиях продажи (прайс-листе) и осуществлять подбор видов запасов комитентов с учетом ставки НДС, указанной в строке документа и ставки НДС комитента.
Для указания «Ставки НДС» в справочнике «Виды цен» и заполнения ставок в документах по прайс-листу обязательно должно быть включено ценообразование версии 2.5.
Пример:
Предполагается, что по одному виду цены не осуществляется продажа одной номенклатуры по нескольким разным ставкам НДС, то есть вид цен + номенклатура должны однозначно определять ставку НДС в документе продажи. Если необходимо продавать одну номенклатуру по разным ставкам НДС, рекомендуем регистрировать разные виды цен.
Ставки НДС в виде цен/прайс-листе используются как для комиссионных товаров и услуг, так и для собственных товаров, работ и услуг.
На форму элемента справочника «Вид цены» добавлен реквизит Ставка НДС в прайс-листе, для которого предусмотрены варианты:
Реквизит Ставка НДС в прайс-листе доступен при включенном ценообразовании 2.5.

Вариант ставки НДС в прайс-листе доступен для выбора только для видов цен с флагом «Используется при оптовой продаже» и/или «Используется при передаче между организациями».
Для розничных продаж определяется владелец товара, а ставка НДС определяется по владельцу товара (собственной организации или комитенту).
В карточке вида цен ставка НДС доступна на выбор, если выбрано значение единая для всей номенклатуры, для остальных вариантов скрывается.
Изменения в схемах СКД:
Информация о ценах продажи номенклатуры хранится в регистре сведений «Цены номенклатуры 2.5», в который добавлен новый ресурс «Ставка НДС».
В рабочем месте Прайс-лист (CRM и маркетинг – Цены и скидки – Цены (прайс-лист)) колонка Ставка НДС предусмотрена только для видов цен с определенным вариантом ставки НДС в прайс-листе. Отображение колонки доступно при установленном флаге Ставки НДС в настройках параметров выводимой информации (при необходимости колонку можно скрыть):

Для группового заполнения ставки НДС для вида цен со значением ставки НДС в прайс-листе указывается построчно в документе установки цен/прайс-листе предусмотрена команда Заполнить ставку НДС, по которой открывается форма «Изменить ставки НДС». В этой форме заполняется список видов цен, выбранных в прайс-листе, с вариантом указывается построчно.
В форме необходимо выбрать налогообложение НДС (например, «Продажа облагается НДС по льготной ставке 5%, не применяются вычеты»), в соответствии с которым будут заполнены ставки НДС для отмеченных флагами видов цен в этой форме.
Для варианта «Применяются общие ставки НДС» ставки берутся из номенклатуры на дату указанную в прайс-листе. Заполнить ставки для номенклатуры можно в рабочем месте Ставки НДС Номенклатуры (НСИ и Администрирование – НСИ).
В форме «Изменить ставки НДС» можно выбрать комитента (владельца товара) из справочника «Контрагенты» - налогообложение НДС будет заполнено из учетной политики (блок Настройки учета НДС комитентов в карточке контрагента) выбранного владельца товара (комитента), при необходимости налогообложение НДС можно изменить вручную.

Аналогичные изменения предусмотрены и для документа Установка цен номенклатуры.

В отчет Прайс-лист добавлена колонка Ставка НДС, которая отражается при установленном соответствующем флаге Отображать ставки НДС.

Предусмотрена возможность фиксации истории ставок НДС комитентов на стороне комиссионера и обеспечено определение комитентов (видов запасов) с подходящими ставками НДС при продаже комиссионных товаров.
Исторические ставки НДС хранятся в разрезе контрагентов в РС «Настройки учета НДС при УСН Комитентов».
Для возможности ручной настройки налогообложения и ставки НДС комитента в карточке контрагента предусмотрен блок Настройки учета НДС комитента (ручной сценарий).

При оформлении документа приема товаров на комиссию с налогообложением НДС или ставкой НДС, отличными от действующих для комитента на дату документа, будет зарегистрировано новое налогообложение НДС и новая ставка НДС в РС «Настройки учета НДС при УСН Комитентов» (автоматический сценарий), в котором:

Если в виде цен/прайс-листе указана ставка НДС, то это значение по умолчанию заполняется в документе продажи, при этом можно изменить ставку НДС вручную в строке конкретного документа.
Алгоритм заполнения ставки НДС в документах продажи:

Перезаполнение ставок НДС в документах продажи:

При отсутствии полных прав и роли «Отклонение от условий продажи» выполняется контроль ставки НДС:

Подбор видов запасов:

В случае изменения налогообложения комитента для возможности проведения реализации комиссионных товаров с налогообложением и ставкой НДС комитента до изменения, предварительно необходимо все остатки с другим налогообложением комитента вернуть комитенту и принять эти товары на комиссию по новому налогообложению комитента.
Если агентские услуги оказываются сторонней организацией (партнером), то в карточке услуги регистрируется та организация (принципал), которая их оказывает. Если агентские услуги оказывает другая собственная организация, входящая в состав предприятия, то информация о ней также вводится в карточку услуги.
В карточке контрагента (комитента/принципала)/принципала (организации) предусмотрена возможность задать настройки учета НДС комитента (налогообложение и ставку НДС) (блок Настройки учета НДС комитента).

При реализации агентской услуги от имени комиссионера (агента), поставщиком которой является комитент (принципал) (партнер или собственная организация), выполняется контроль на соответствие ставки НДС, заданной для комитента (принципала).

Не предусмотрен контроль ставки НДС при операциях «Передача на комиссию», «Передача на комиссию в другую организацию», «Переход права собственности».
Ранее было поддержано определение принадлежности товара: собственный или комиссионный. В фискальных чеках в случае комиссионного товара выводится информация о комитенте как собственника товара.
В рамках данного проекта реализовано определение ставки НДС комитента в случае продажи комиссионного товара в чеке ККМ:

Поскольку собственные организации-комитенты заведены в ту же информационную базу, что и собственные организации-продавцы, при подборе видов запасов собственных комитентов можно ставку НДС вычислять по аналогии, как это делается в документах продажи от имени этих организаций (по налогообложению организации, ставке НДС в номенклатуре и с учетом прайс-листа).
В учетной политике организации необходимо указать ставку НДС владельца товара, которая будет использоваться для корректного подбора видов запасов, передаваемых на комиссию:

Виды запасов, передаваемые на комиссию от собственных организаций-комитентов, подбираются с учетом соответствия ставки НДС, указанной в табличной части документа Передача товаров между организациями, и налогообложения собственной организации-комитента действующего на дату документа.

Изменения в документах:
|
|
Заполнение |
Заполнение |
Контроль |
Контроль услуг |
|
Коммерческое предложение клиенту |
+ |
|
|
|
|
Заказ клиента |
+ |
|
|
|
|
Заявка на возврат товаров от клиента |
+ |
|
|
|
|
Реализация товаров и услуг |
+ |
|
+ (кроме передачи на комиссию) |
+ |
|
Корректировка реализации |
+ |
|
+ |
+ |
|
Акт о расхождениях после отгрузки |
+ |
|
|
|
|
Акт выполненных работ для клиента |
+ |
|
|
+ |
|
Выкуп возвратной тары клиентом |
+ |
|
|
|
|
Выкуп товаров хранителем |
+ |
|
|
|
|
Отчет комиссионера (агента) о продажах |
+ |
|
|
|
|
Отчет комиссионера о списании |
+ |
|
|
|
|
Передача товаров между организациями |
+ |
|
+ (кроме передачи на комиссию) |
+ |
|
Возврат товаров между организациями |
+ |
|
+(при превышении) |
|
|
Отчет по комиссии между организациями |
+ |
|
|
|
|
Отчет по комиссии между организациями о списании |
+ |
|
|
|
|
Отчет комитенту о продажах |
|
+ |
|
|
|
Отчет комитенту о списании |
|
+ |
|
|
|
Чек ККМ |
|
+ |
|
|
|
Отчет о розничных продажах |
|
|
+ |
|
|
РМ Помощник продаж |
+ |
|
|
|
Документ Отгрузка товаров клиенту.
Виды запасов, принятые на комиссию, должны заполняются с учетом соответствия ставки НДС, указанной в табличной части документа и исторической ставке комитентов на дату документа. Поскольку в табличной части документа не предусмотрен реквизит «Ставка НДС», то нет возможности правильно определить ставку НДС товаров и подобрать виды запасов.
Презентация технического проекта 00-00018824 "Методика начислений, учет документов начисления".
Новое в версии в 1С:Лектории.
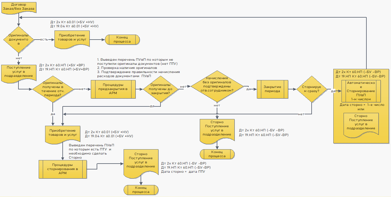
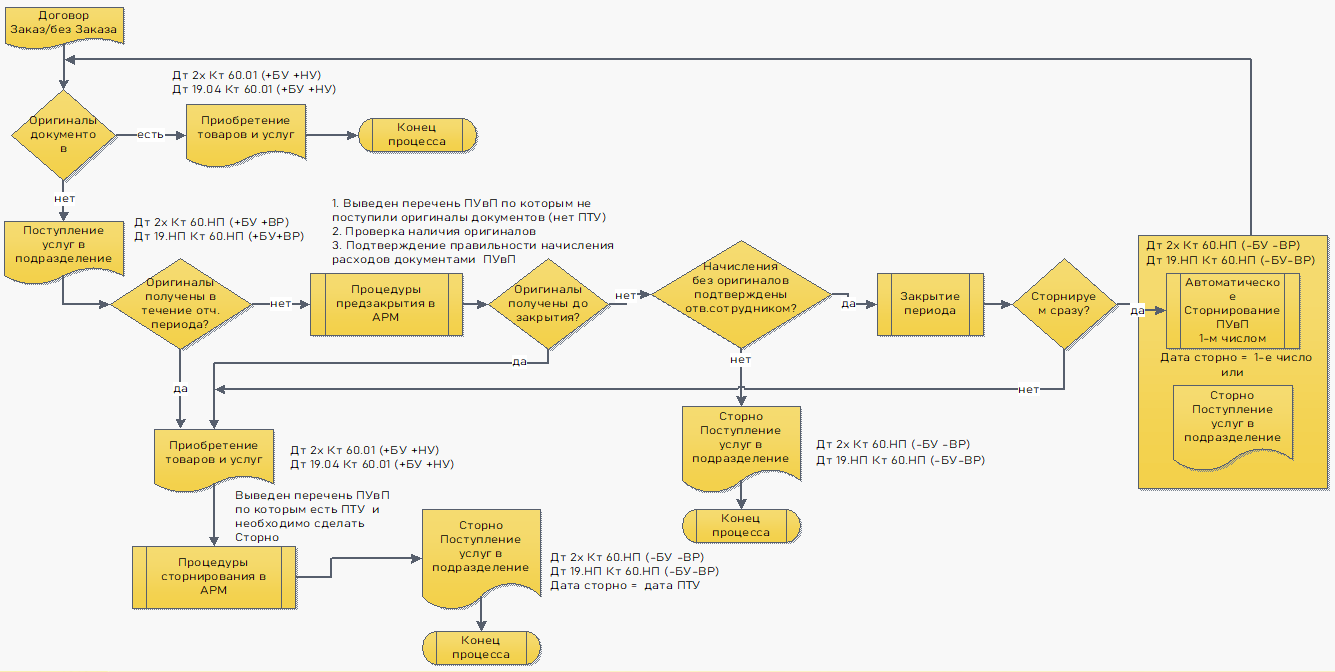
Для целей сокращения сроков подготовки индивидуальной отчетности в организациях применяется метод начисления. Метод начисления применяется с целью обеспечения полноты отражения расходов в бухгалтерском учете в случае отсутствия оригиналов первичных документов, а также с целью формирования корректной и полной бухгалтерской отчетности. При этом в налоговом учете начисленные расходы не отражаются.
Предусмотрено два подхода к отражению начисленных услуг/работ:
В рамках проекта реализовано:
Схема документооборота:

Отражение в регл. учете при методе фактуровки:

Отражение в регл. учете при методе начисления:

В карточке договора с контрагентом (поставщиком) с целью «Закупка», «Закупка (импорт)», «Закупка (Ввоз из ЕАЭС)» на закладке «Расчеты и оформление» настройка по схеме оформления документов раздельной закупки Доступно оформление раздельной закупки изменена и разделена на два независимых блока для возможности выбора метода начисления (метода сторно):
Было:

Стало:


При выборе схемы Поступление услуг сторнируется («метод начисления») в налоговом учете документ Поступление услуг в подразделение не отражается и формирует временную разницу.
Настройка Услуги поступают ежемесячно устанавливается при необходимости контроля ежемесячного ввода документов поступления работ и услуг при отсутствии документов поставщика. Перечень этих документов отражается в рабочем месте Закупки – Закупки - Оформление документов по методу начисления. Настройка не влияет на порядок отражения документов. Установка флага доступна, если при раздельной закупке для работ и услуг выбран вариант Поступление услуг сторнируется («метод начисления»). Если флаг не установлен, то услуги можно отражать только по мере получения первичных документов.
Для каждого из блоков предусмотрены независимые настройки вариантов приемки для товаров/работ/услуг. Для работ и услуг доступна отдельная настройка варианта приемки, которая на форме договора отображается реквизитами:
В документах Заказ поставщику, Поступление услуг в подразделение, Приобретение товаров и услуг, Корректировка приобретения добавляется одноименный реквизит, который не отображается на форме документов и заполняется по данным договора.
Если в настройках договора для товаров выбран вариант «По схеме «Неотфактурованные поставки товаров»», а для работ и услуг - «Поступление услуг сторнируется «метод начисления»», то выбор в одном документе «Приобретение товаров и услуг» одновременно товаров, работ и услуг не предусмотрен. При попытке создания такого документа выводится сообщение о невозможности провести данный документ. Проверка реализуется на уровне выбора номенклатуры.

Независимо от того, что в договоре установлен флаг по раздельной закупке, если поступление товаров/работ/услуг сопровождается наличием надлежаще оформленных первичных документов, то в рамках этого же договора можно отражать такие товары/работы/услуги документом Приобретение товаров и услуг с операцией «Закупка у поставщика»/«Ввоз из ЕАЭС» в бухгалтерском и налоговом учете, не используя схему раздельной закупки.
При оформлении раздельной закупки для работ и услуг по методу начисления для визуализации, оформления и сторнирования документов поступления услуг в подразделение, и контроля за полнотой отраженных бухгалтерских данных по расходам за период, предусмотрено рабочее место Закупки – Закупки - Оформление документов по методу начисления.
В рабочем месте производится работа с документами по договорам, в которых выбран вариант раздельной закупки работ и услуг по схеме Поступление услуг сторнируется («метод начисления»):





В рабочем месте Оформление документов по методу начисления документ Сторно на поступление услуг в подразделение вводится не с целью исправления ошибок, а как штатный документ методики начисления с указанием заменяющего документа Приобретение товаров и услуг с операцией «Закупка у поставщика» или «Ввоз из ЕАЭС». Для документа Сторно предусмотрен реквизит Заменяющий документ, который заполняется только при формировании документа Сторно в рабочем месте Оформление документов по методу начисления из документа Приобретение товаров и услуг, сопоставленного с документом Поступление услуг в подразделение.
Документ Сторно можно ввести и вручную на основании документа Поступление услуг в подразделение (вне рабочего места по оформлению документов по методу начисления), что доступно при установленной опции НСИ и администрирование – Настройка НСИ и разделов – Финансовый результат и контроллинг – Исправление и проверка документов – Исправление и сторно финансовых документов.
В части рабочего места Оформление документов по методу начисления:
На закладке К сопоставлению и сторнированию можно отобрать список документов по рассчитанному статусу (расчет статуса выполняется на основании колонок рабочего места):
Бухгалтерские проводки при схеме Поступление услуг сторнируется («метод начисления»):
Добавлены виды «Неотфактурованные поставки» для счета 60.НП и «Права на возмещение НДС» для счета 19.НП. В программе устанавливается соответствие вида актива/обязательства и счета в справочнике «Правила группировки активов обязательств по ПБУ 18».
При переходе на новую версию будет выполнено отложенное обновление справочника «Правила группировки активов обязательств для ПБУ 18» в части добавления элемента группировки в 19.НП и 60.ПН.
При переходе на новую версию будет выполнено отложенное обновление:
Презентация технического проекта 00-00019241 "Статья расходов по комиссионному вознаграждению в "Отчете по комиссии между организациями"".
Новое в версии в 1С:Лектории.
В документе Отчет по комиссии между организациями на закладке Комиссионное вознаграждение, если предполагается начисление комиссии в документе (выбран способ расчета, отличный от Не рассчитывается) требуется заполнить реквизит Статья расходов. Предусмотрен выбор статьи расходов с вариантом распределения расходов На себестоимость продаж и с отключенным контролем заполнения аналитики. Затраты отражаются в регистре Выручка и себестоимость продаж как расходы на продажу. В регламентированном учете формируются проводки:
Отражение затрат на комиссионное вознаграждение по Счету учета из ГФУ бухгалтерского учета, указанной в статье затрат, в корреспонденции со счетом расчетов с поставщиком
Распределение затрат на Счет списания из ГФУ бухгалтерского учета в корреспонденции со счетом учета затрат (аналогично статьям с распределением на финансовый результат).

Ограничения
При перепроведении имеющихся ранее документов Отчет по комиссии между организациями, в которых имеются расходы по комиссионному вознаграждению, изменятся движения по регистру «Выручка и себестоимость продаж» - сумма расходов по комиссионному вознаграждению будет отражена по ресурсам «Расходы на продажу».
Доступны только статьи расходов с вариантом распределения На себестоимость продаж, а также отключенным контролем заполнения аналитики в связи с тем, что расходы по комиссионному вознаграждению распределяются сразу в документе на себестоимость продаж, аналитика расходов в данном случае не требуется.
В текущих версиях документ Отчет по комиссии между организациями не проводятся по РН «Прочие расходы».
Презентация технического проекта 00-00019241 "Статья расходов по комиссионному вознаграждению в "Отчете по комиссии между организациями"".
Новое в версии в 1С:Лектории.
В документе Отчет комиссионера (агента) о продажах на закладке Комиссионное вознаграждение, если предполагается начисление комиссии в документе (выбран способ расчета, отличный от Не рассчитывается) требуется заполнить реквизит Статья расходов. Список выбора ограничен статьями с вариантом распределения расходов На себестоимость продаж и с отключенным контролем заполнения аналитики. В случае отсутствия подходящей по параметрам статьи расходов она будет создана при обновлении на версию.
Ограничения
В имеющихся ранее документах Отчет комиссионера (агента) о продажах могут быть указаны статьи расходов с вариантом распределения расходов На финансовый результат, которые более недоступны для выбора.
Доступны только статьи расходов с вариантом распределения На себестоимость продаж, а также отключенным контролем заполнения аналитики в связи с тем, что расходы по комиссионному вознаграждению распределяются сразу в документе на себестоимость продаж, аналитика расходов в данном случае не требуется.
В текущих версиях документ Отчет комиссионера (агента) о продажах не проводятся по РН «Прочие расходы»
Презентация технического проекта 00-00018761 "Контроль цены табачной продукции с учетом цен ЕМРЦ и МРЦ при продаже в розницу".
Новое в версии в 1С:Лектории.
В соответствии с требованиями ст.7 Федерального закона от 13.06.2023 N 203-ФЗ (ред. от 23.05.2025) "О государственном регулировании производства и оборота табачных изделий, табачной продукции, никотинсодержащей продукции и сырья для их производства", также "Правил определениями минимальной цены на табачную продукцию", утвержденных Постановлением Правительства РФ от 27.08.2025 N 1282 "О порядке определения минимальной цены на табачную продукцию" Розничная цена табачной продукции в фискальном чеке должна быть равна значению МРЦ в коде маркировки, при этом значение МРЦ в КМ должно быть больше ли равным значению ЕМРЦ, устанавливаемому Министерством сельского хозяйства РФ.
Дата начала контроля розничных цен на табачную продукцию согласно указанным выше требованиям устанавливается в разделе настроек НСИ и администрирование – Настройки НСИ и разделов – Продажи – Розничные продажи. Если дата не установлена, то контроль цен не выполняется.
При сканировании кода маркировки табачной продукции в случае розничных продаж МРЦ из кода маркировки предварительно сверяется со значением действующей ЕМРЦ. Если МРЦ больше либо равно действующей ЕМРЦ, то МРЦ считается корректной и код маркировки добавляется в документ с указанием цены из кода маркировки.
Если МРЦ меньше действующей ЕМРЦ, получается предыдущая ЕМРЦ для сравнения с МРЦ:
Для табачной продукции нельзя указывать скидки и наценки по строке. Также запрещается оплата табачной продукции бонусными баллами. В случае применения скидок или оплаты бонусными баллами к документу, они применяются к позициям, не относящимся к табачной продукции. Максимальная сумма оплаты бонусными баллами рассчитывается без учета строк с маркированным товаром, который имеет особенность учета Табачная продукция.
Розничные продажи могут отражаться в РМК и документами подсистемы оптовых продаж. Указанные особенности продажи табачной продукции применяются, как в случае продаж в РМК, так и в случае продаж документами подсистемы оптовых продаж, если указан покупатель - физическое лицо.
При работе в РМК в случае продажи табачной продукции пробитие чека возможно только после указания кодов маркировки. Код маркировки можно указать с использованием сканера штрихкода из формы РМК или через форму подбора и проверки табачной продукции (кнопка Акцизные марки в РМК).
При добавлении маркированного товара с особенностью учета Табачная продукция без сканирования кода маркировки (сканирования штрихкода EAN-13, команда Добавить контекстного меню, подбор товаров в чек) цена остается пустой. В строке с табачной продукции без цены можно вручную изменить количество, но не нельзя вручную указать цену продажи. Перед пробитием чека необходимо подобрать коды маркировки, чтобы количество маркированных товаров совпадало с количеством подобранных кода маркировки. Работа в форме подбора и проверки табачной продукции выполняется по общим правилам, описанным в документации.
После подбора кодов маркировки для маркированных товаров с особенностью учета Табачная продукция цена продажи устанавливается равной значению МРЦ из кода маркировки. После этого вручную нельзя изменить ни количество, ни цену.
Если у одного товара, имеющего особенность учета Табачная продукция, указаны КМ с разной ценой, то они будут указаны в разных строках таблицы товаров. В таком случае удаление таких строк возможно только с использования формы подбора и проверки.

При переходе к отложенному ранее чеку выполняется проверка актуальности указанных в чеке цен. Для табачной продукции выполняется проверка МРЦ и ЕМРЦ выполняется повторно. Если были обнаружены ошибки при сверке значений МРЦ с ЕМРЦ или контроля цены продажи с МРЦ из кодов маркировки, открывается форма с предложением привести цены продажи к значениям МРЦ подобранных кодов маркировки. В случае отказа указанные коды маркировки удаляются из чека. Для остальных товаров, не относящихся к табачной продукции, указанная в чеке цена сверяется с действующими утвержденными розничными ценами (прайс-листом) и в случае расхождений выводится информационное сообщение, не блокирующее дальнейшую продажу.
При отражении возврата табачной продукции в РМК указание кода маркировки не обязательно, также не выполняется контроль ЕМРЦ. В случае возврат по чеку цена подбирается из чека продажи. В случае возврата по чеку цена устанавливается из документа продажи. В случае возврата без чека с указанием кода маркировки указывается МРЦ из кода маркировки. Если код маркировки не указывается, то подбирается цена из чека. Цена доступна для изменения.
Основные принципы указания цены для табачной продукции в случае оформления розничных продаж документом Реализация товаров и услуг аналогичны. Коды маркировки указываются через форму подбора и проверки табачной продукции по общим правилам. На ордерном складе коды указываются в расходном ордере на товары и затем переносятся в документ Реализация товаров и услуг. После указания кодов маркировки в документе Реализация товаров и услуг цены продажи заполняются в соответствии с МРЦ, указанной в коде маркировки. Пробитие чека из документа без указания кодов маркировки не допускается.
В случае розничных продаж с использованием документов подсистемы оптовых продаж возможна продажа с использованием заказов клиента. В документе Заказ клиента для маркированных товаров коды маркировки не указываются, товары добавляются по ценам прайс-листа или произвольным ценам. После создания документа Реализация товаров и услуг на основании документа Заказ клиента пользователь заполняет документ реализации кодами маркировки. В документе Реализация товаров и услуг цены заполняются по МРЦ из указанных кодов маркировки. Цены в заказе и цены продажи в документе Реализация товаров и услуг» могут отличаться из-за отличий цен в прайс-листе и значений МРЦ в подобранных кодах маркировки. Поэтому покупатель после внесения полной предоплаты по заказу может оказаться перед фактом, что нужно еще доплатить некоторую сумму.
В документе Заявка на возврат товаров от клиента в таблице Заменяющие товары табачная продукция также добавляется без указания кодов маркировки по ценам прайс-листа или произвольным ценам. Цена из МРЦ определяется при указании кодов маркировки в документе Реализация товаров и услуг и она может отличаться от цены, указанной в Заявке на возврат товаров от клиента.
Предусмотрено автоматическое распределение авансов на требуемую сумму по команде Зачесть автоматически в верхней табличной части Незачтенные авансы, в которой отображается список доступных, но еще не зачтенных авансов.

По этой команде автоматически подбираются платежи в нижнюю табличную часть Зачтено. Платежи подбираются исходя из принципа FIFO на требуемую сумму к оплате.

В соглашении об условиях продажи:
Было:

Стало:

Расчет дат платежей в правилах оплаты заказа клиента для вариантов отсчета:
При вводе документа Реализация товаров и услуг с операцией Переход права собственности по заказу в правилах оплаты накладной для вариантов отсчета:

При вводе документа Реализация товаров и услуг с операцией Переход права собственности не по заказу, по документу «Отгрузка товаров клиенту» или первичному документу в правилах оплаты накладной для вариантов отсчета:
При отгрузке с отложенным переходом права собственности версии 2.0 (оформление одним документом) в документе Реализация товаров и услуг с операцией Реализация (товары в пути):

В соглашении об условиях закупки реквизит Срок покупки переименован в Срок отгрузки, который отражает плановое количество дней от даты заказа до даты отгрузки товаров со склада поставщика. Используется для расчета даты отгрузки в заказах поставщикам. При заполнении заказа поставщику будет автоматически рассчитываться дата отгрузки = дата документа заказа + срок отгрузки.

Контроль превышения суммы допустимого кредита (суммы дебиторской задолженности) и наличия просроченной задолженности выполняется в рамках договора с контрагентами (клиентами).
С целью реализации контроля для сценариев без заказа документом Отгрузка товаров клиенту предусмотрено формирование движений по взаиморасчетам по РН «Расчеты с клиентами» и документ отгрузки товаров клиенту может быть объектом расчетов в зависимости от детализации взаиморасчетов:
объект расчетов документ «Отгрузка товаров клиенту», когда расчеты «по заказам», «аванс по заказам, долг по накладным», «по расчетным документам»);
объект расчетов договор, когда расчеты «по договорам», «аванс по договорам, долг по накладным».
Для формирования «закрывающих» движений в движениях по взаиморасчетам документа Реализация товаров и услуг с операцией Переход права собственности подставляется объект расчетов «Отгрузка товаров клиенту» или «Договор».


Для контроля суммы допустимого кредита предусмотрена настройка Запрещать отгрузку – при сумме задолженности более в карточке договора с клиентом.
В случае установленного контроля на форме документов Заказ клиента, Отгрузка товаров клиенту, Реализация товаров и услуг с операцией Переход права собственности предусмотрено отображение надписи Остаток допустимого кредита с суммой кредита, при превышении которой запрещена отгрузка клиенту, и при проведении документов будет сообщение о превышении допустимой суммы кредита по договору.

Оформить отгрузку клиенту, нарушившему условия договора, можно при наличии роли «Отклонение от условий оплаты» или полных правах. В таком случае при проведении документов сообщение о превышении допустимой суммы кредита носит информационный характер, сообщение не блокирует проведение документов.
Контроль допустимой суммы кредита выполняется в рамках договора с клиентом:
Контроль дебиторской задолженности при расчетах по расчетным документам при проведении заказа не выполняется, только при проведении документов Отгрузка товаров клиенту/Реализация товаров и услуг.
Для контроля просроченной задолженности предусмотрена настройка Запрещать отгрузку – при наличии просроченной задолженности в карточке договора с клиентом.
Опция договора «Запрещать отгрузку - при наличии просроченной задолженности» распространяется только на фактическую (безусловную) задолженность и не учитывает заказы.
Контроль выполняется в режиме реального времени. Если в договоре установлен флаг контроля просроченной задолженности, то контроль выполняется на текущий момент времени. Если на текущий момент времени условия не выполняются, то в любом случае будет срабатывать контроль вне зависимости от того, какой датой будут оформлены документы.
В случае наличия просроченной дебиторской задолженности на форме документов Заказ клиента, Отгрузка товаров клиенту, Реализация товаров и услуг с операцией Переход права собственности предусмотрено отображение надписи Отгрузка запрещена и при проведении документов будет сообщение об имеющейся просроченной задолженности по договору.

Отгрузки в рамках договора, по которому имеется фактическая просроченная задолженность, запрещены. Оформить отгрузку клиенту, нарушившему условия договора, можно при наличии роли «Отклонение от условий оплаты» или полных правах. В таком случае при проведении документов сообщение об имеющейся просроченной задолженности по договору носит информационный характер, сообщение не блокирует проведение документов.
Контроль на наличие просроченной фактической дебиторской задолженности срабатывает в рамках договора с клиентом:
Контроль просроченной дебиторской задолженности при расчетах по расчетным документам при проведении заказа не выполняется, только при проведении документов Отгрузка товаров клиенту/Реализация товаров и услуг.
Так как нет связи между отгрузкой и переходом права собственности, то в некоторых случаях возникает ситуация, когда не совпадает рассчитанная сумма НДС в счете-фактуре и корректировке реализации вида «Исправление ошибок» по договору в у.е., валюте.
Изменен алгоритм расчета суммы НДС в корректировке реализации с видом «Исправление ошибок» при расчетах у.е., валюте.
Было:

Стало:
На примере изменения выделены синим.

Так как алгоритмы расчета суммы НДС и исходные данные корректировки реализации и ИСФ/КСФ разные, поэтому при заполнении закладки «Расхождения» корректировки реализации будет выведено сообщение (в том случае, когда валюты регл. или упр. учета не совпадают с валютой документа): «Суммы НДС регл. и упр. были рассчитаны приблизительно. Необходимо проверить корректность их заполнения».

Так как данные по сумме НДС в рублях расходятся между корректировкой реализации и КСФ/ИСФ, программа информирует о том, что нужно выставить ИСФ на дельту в рабочем месте Оформление исправленных/корректировочных счетов-фактур по отгрузкам клиентов.
При необходимости сумму НДС регл., упр. можно скорректировать вручную в КСФ/ИСФ либо в корректировке реализации.
В корректировке реализации с видом «Исправление ошибок» в у.е., оплате в рублях:






В корректировке реализации с видом «Исправление ошибок» с расчетами в валюте, оплате в валюте:
Презентация технического проекта 00-00008963 "Контроль лимитов бюджета доходов и расходов".
Новое в версии в 1С:Лектории.
Появилась возможность контролировать лимиты прочих расходов, утвержденных бюджетом доходов и расходов.
Контроль лимитов БДР осуществляется на ранних этапах возникновения потребностей в расходах, когда еще можно повлиять на факт расхода (например, отказаться от него или пересмотреть его сумму), а также имеется возможность учесть существующие ограничения в инвойсах поставщиков (например, наличие штрафов и неустоек).
Контроль лимитов БДР не реализован в отношении товаров для перепродажи, материалов, относящихся к прямым производственным затратам, поскольку их потребность определяется заказами клиентов и производственной программой, а также в отношении расходов на оплату труда и амортизации.
Контроль лимитов БДР осуществляется при проведении следующих видов документов:
В разделе НСИ и администрирование
– Финансовый результат и контроллинг – добавляется
подраздел Контроль лимитов доходов и расходов для
настройки использования лимитов БДР.
Доступны три варианта использования лимитов:

Для того чтобы варианты использования лимитов были доступны для выбора, необходимо включить следующие функциональные опции:
При выборе того или иного варианта контроля лимитов выводится краткое описание выбранного варианта.

Если используется вариант контроля лимитов расхода ДС по данным бюджетирования Контроль лимитов 2.4, то использование контроля лимитов БДР недоступно.

Выбор функциональной опции Контроль лимитов 2.4 и Контроль Лимитов 2.5 перенесены в разделе НСИ администрирование из подраздела Бюджетирование и планирование - Бюджетирование в Казначейство и взаиморасчеты – Планирование и контроль денежных средств – Использование лимитов.
Функциональная опция Контроль лимитов 2.4 переименована в По данным бюджетирования 2.4, а Контроль Лимитов 2.5 в По данным бюджетирования 2.5.
Если ранее был выбран вариант использования лимитов По данным бюджетирования - Контроль лимитов 2.4, то он (По данным бюджетирования 2.4) доступен для выбора в вместе с вариантом По данным бюджетирования 2.5. Если ранее был выбран другой вариант, то вариант По данным бюджетирования 2.4 недоступен, а из названия второго варианта удалено 2.5, т.е. название меняется на По данным бюджетирования.

В карточке Правила лимитов по данным бюджетирования добавлено поле Лимитируемая операция с возможностью выбора вариантов: Расходы и Движение денежных средств.
При формировании правил лимитов БДР необходимо выбрать
значение Расходы, а для правил лимитов расхода ДС
задается значение Движение денежных средств.
Поле Лимитируемая операция доступно для заполнения
при одновременном использовании лимитов БДР и лимитов БДДС. Если используется
лимит только по одному виду бюджета, то поле не отображается и заполняется
автоматически.
Для контроля лимитов БДР правила исполнения бюджета не используются, вместо них в документе указывается лимитируемая статья бюджетов.
Контроль лимитов БДР выполняется только в том случае, если для указанной статьи бюджетов имеются актуальные правила лимитов.

Для аналитик правил лимитов устанавливается соответствие заполнения с полями источника фактических данных. Данный механизм доступен только для аналитик, которые используются в правила лимитов БДР и недоступен для измерений.

Доступные поля источника фактических данных для настройки соответствия заполнения аналитик в правилах лимитов
|
Вид аналитики |
Из документа Заявка на командировку |
Из документов Заявка на закупку и Заявка на обеспечение |
|
Подразделения |
Подразделение доходов (расходов) |
Подразделение доходов (расходов) |
|
Направления деятельности |
Направление деятельности доходов (расходов) |
Направление деятельности доходов (расходов) |
|
Статьи расходов |
Статья доходов (расходов) |
Статья доходов (расходов) |
|
Номенклатура |
- |
Номенклатура |
|
Склады |
- |
Склад |
В статье бюджетов добавлена возможность указать ее использование для контроля лимитов БДР или БДДС, выбрав в поле Лимитирует операцию значения Расходы или Движение денежных средств. В правилах лимитов доступны для выбора только те статьи бюджетов, которые относятся к аналогичной лимитируемой операции. Если данное поле пустое, то статья бюджетов недоступна для выбора в правилах лимитов.

Плановые значения лимитов БДР вводятся в документе Экземпляр бюджета по статьям бюджетов с учетом аналитики правил лимитов.

В документ Заявка на командировку для детализации командировочных расходов, в том числе в целях контроля лимитов БДР, добавлена табличная часть Расходы на отдельной закладке.
В табличной части расходов обязательны к заполнению данные: Сумма план, Дата расходов, а также Статья бюджетов. Статья бюджетов обязательная к заполнению только при использовании контроля лимитов БДР.

Из документа Заявки на командировку с помощью кнопки Отчеты можно открыть отчет Лимиты по данным бюджетирования для просмотра лимитов, потребленных данным документом.

В документе Заявка на обеспечение заполняются статьи бюджетов, суммы и аналитики расходов: статья расходов, аналитика расходов, направление деятельности, подразделение.

В документе Заявка на обеспечение также можно открыть отчет Лимиты по данным бюджетирования.

В отчете Лимиты по данным бюджетирования выводятся:
При использовании лимитов БДР при закупке доступно для заполнения поле Назначение закупки с тремя вариантами выбора: Для основной деятельности, Для собственных нужд, Для инвестиций.
Контролю лимитов БДР подлежат заявки на закупку с назначением Для собственных нужд.

Также в документе Заявка на закупку для назначения закупки Для собственных нужд доступны для заполнения колонки на закладке Товары: Статья бюджетов, Статья расходов и Аналитика расходов.

При проведении документа Заявка на закупку выполняется контроль лимитов прочих расходов. Отчет Лимиты по данным бюджетирования также доступен к просмотру по кнопке Отчеты.

Обновление
Во всех элементах справочника Правила лимитов по данным бюджетирования реквизит Лимитируемая операция заполняется значением Движение денежных средств.
В элементах справочника Статьи бюджетов, связанных с правилами лимитов, также заполняется реквизит Лимитируемая операция значением Движение денежных средств.
Во всех документах Заявка на командировку добавляется одна строка табличной части Расходы с заполнением реквизитов Планируемая дата расходов, Сумма и Комментарий расходов соответственно значениями реквизитов шапки документа Дата окончания, Предполагаемая сумма расходов, Комментарий расходов.
Презентация технического проекта 00-00009692 "Заполнение бюджетов на основании данных подсистемы планирования".
Новое в версии в 1С:Лектории.
Добавлен функционал по расчету оборотов по статьям бюджетов и остатков по целевым показателям бюджетов на основании данных операционных планов.
В документах планирования и видах плана удалена возможность указания статей бюджетов. Данный функционал перенесен в Правила расчета связанных остатков и оборотов бюджетов.
До версии 2.5.26.


Начиная с версии 2.5.26.


Для расчета сумм НДС в настройках вида плана должна быть установлена детализация по организации.

Для возможности использования в качестве источника данные операционного планирования доработан справочник Правила расчета связанных остатков и оборотов бюджетов.
В поле Тип источника теперь можно выбрать:

В поле Способ применения для выбора доступны два значения:

В поле Источник суммы нужно выбрать ресурс (например, Сумма, Количество, Сумма НДС, Сумма предоплаты), по которому далее будут формироваться плановые данные.

Также при необходимости можно указать дополнительный отбор, коэффициент перерасчета, смещение периода и профиль распределения.
Список доступных для отбора полей определяется выбранным типом источника данных для правила расчета и соответствует измерениям соответствующего оборотного регистра.

В настройках заполнения видов аналитик приемника можно указать в качестве источника данных измерения или реквизиты (и дополнительные реквизиты) измерений соответствующего регистра подсистемы планирования.

В таблице «Типы источников правил расчета» приведено соответствие типа источника оборотным регистрам и возможные варианты для выбора источника суммы.
Типы источников правил расчета
|
Тип источника |
Оборотный регистр |
Источники суммы |
|
Обороты бюджетов (с указанием статьи бюджетов) |
Обороты бюджетов |
Сумма, Количество |
|
Планы продаж |
Планы продаж |
Сумма, Сумма НДС, Количество |
|
Планы оплат клиентов |
Планы оплат клиентов |
Сумма, Сумма НДС, Сумма предоплаты, Сумма постоплаты |
|
Планы закупок |
Планы закупок |
Сумма, Количество |
|
Планы оплат поставщикам |
Планы оплат поставщикам |
Сумма, Сумма НДС, Сумма предоплаты, Сумма постоплаты |
|
Планы продаж по категориям |
Планы продаж по категориям |
Количество, <Сумма не рассчитывается> |
|
Планы внутренних потреблений |
Планы внутренних потреблений |
Количество, <Сумма не рассчитывается> |
|
Планы производства |
Планы производства |
Количество, <Сумма не рассчитывается> |
|
Планы сборки (разборки) |
Планы сборки (разборки) |
Количество, <Сумма не рассчитывается> |
|
Планы остатков |
Планы остатков |
Количество, <Сумма не рассчитывается> |
Внимание
Для выбора в качестве источника суммы доступны показатели Сумма предоплаты и Сумма постоплаты в тех случаях, когда авансы от покупателей выделяются отдельной статьей бюджетов.
Для значения источника суммы Количество дополнительно в качестве коэффициента перерасчета указывается денежный НФП.
Если указан источник суммы <Сумма не рассчитывается>, то рассчитываются только количественные обороты.
Если данные по одной статье формируются разными правилами по одному и тому же типу источника, но по разным источникам суммы, то статья бюджетов должна быть без учета количества, иначе количество также рассчитается с учетом нескольких правил и признака обратного знака.
При обновлении системы:
Внимание
Если в ранее созданных документах планирования статьи бюджетов отличаются от статей бюджетов видов планов, то в случае необходимости перепроведения таких документов пользователю нужно вручную настроить правило расчета, так как иначе при перепроведении в движениях регистра накопления «Обороты бюджетов» будет установлена статья бюджетов из вида плана, а не из самого документа.
Если во всех видах планов определенного типа используется одна и та же статья бюджетов, то в создаваемом правиле расчета отбор по виду плана не устанавливается.
Если в видах планов определенного типа используются разные статьи бюджетов, то в создаваемых правилах расчета устанавливается отбор по видам планов, чтобы установить соответствие между статьей бюджетов и видом плана.
Рассмотрим механизм заполнения бюджетов на основании данных подсистемы планирования.
Введем в контуре планирования два плана продаж на первый квартал 2026г. в разрезе подразделения, организации, клиента и соглашения. Организация и подразделение будут одинаковые, а контрагент и соглашение разные. Установим флаг Цена включает НДС.

Планирование продаж произведем по количеству и сумме.

В сценарии торгового планирования на закладке Дополнительные настройки укажем сценарий бюджетирования.

Настроим вид плана.


Введем плановые данные в плане продаж по количеству и сумме.

Также вводим план оплат клиентов с расчетом сумм НДС. По варианту оплаты до отгрузки рассчитывается сумма предоплаты, а по варианту оплаты после отгрузки – сумма постоплаты.

Теперь введем второй план продаж. Он понадобится для последующих примеров.



Следующим шагом сформируем вид бюджета «Выручка от продаж женских джинсов».


Далее перейдем к настройке правил расчета связанных остатков и оборотов бюджетов.
Для настройки правила для статьи бюджетов «7 К: Выручка с НДС от реализации джинсов женских» в поле Тип источника выберем значение План продаж, в поле Способ применения – Отражать расчет в документах планирования и в поле Источник суммы – Сумма. С помощью поля Отбор по источнику данных осуществим отбор по номенклатуре, выберем только женские джинсы.


Для настройки правила для статьи бюджетов «7 К: Выручка без НДС от реализации джинсов женских» настроим два правила.
В первом правиле в поле Тип источника выберем значение План продаж, в поле Способ применения – Отражать расчет в документах планирования и в поле Источник суммы – Сумма НДС. С помощью поля Отбор по источнику данных осуществим отбор по номенклатуре, выберем только женские джинсы. Установим флаг Обратный знак.


Во втором правиле в поле Тип источника выберем значение План продаж, в поле Способ применения – Отражать расчет в документах планирования и в поле Источник суммы – Сумма. С помощью поля Отбор по источнику данных осуществим отбор по номенклатуре, выберем только женские джинсы.


Для настройки правила для статьи бюджетов «7 К: НДС с реализации джинсов женских» в поле Тип источника выберем значение План продаж, в поле Способ применения – Отражать расчет в документах планирования и в поле Источник суммы – Сумма НДС. С помощью поля Отбор по источнику данных осуществим отбор по номенклатуре, выберем только женские джинсы.


Далее необходимо вернуться к введенным планам продаж и провести их.
Движения документа План продаж по регистру накопления «Обороты бюджетов» сформированы автоматически на основании правил расчета. Отбор правил осуществляется по типам источника Планы продаж и Планы оплат клиентов.

Далее сформируем отчет.
Бюджет продаж сформирован по данным записей регистра накопления «Обороты бюджетов», сформированных документом План продаж. При этом наряду с выручкой от продаж по правилам расчета рассчитался НДС с выручки от продаж.

За основу возьмем планы продаж, которые были сформированы для первого примера.
Сформируем вид бюджета «Поступление ДС от продажи джинсов».


Статью бюджетов «7 К: Выручка с НДС от реализации джинсов» настроим аналогично статье бюджетов «7 К: Выручка с НДС от реализации джинсов женских» без отбора.


Для настройки правила для статьи бюджетов «7 К: Поступление ДС от реализации джинсов» в поле Тип источника выберем значение План оплат от клиентов, в поле Способ применения – Отражать расчет в документах планирования и в поле Источник суммы – Сумма. Отбор настраивать в этом примере не будем.

Обратите внимание, что для вида аналитики Контрагенты при выборе способа заполнения Из источника данных заполнение аналитики можно найти по следующему пути План – Соглашение – Контрагент, а для вида аналитики Партнеры - План – Клиент.

Далее необходимо вернуться к введенным планам продаж и провести их.
Сформируем отчет.
Бюджет «Поступление ДС от продажи джинсов» также сформирован по данным записей регистра накопления «Обороты бюджетов», сформированных документом План продаж.

За основу возьмем планы продаж, которые были сформированы для первого примера.
Сформируем вид бюджета «Маржинальная прибыль от продажи женских джинсов».


Статью бюджетов «7 К: Выручка с НДС от реализации джинсов женских» настроим таким же образом, как в первом примере.
Для настройки правила для статьи бюджетов «7 К: Себестоимость реализации джинсов женских» в поле Тип источника выберем значение План продаж, в поле Способ применения – Отражать расчет в документах планирования и в поле Источник суммы – Сумма. С помощью поля Отбор по источнику данных осуществим отбор по номенклатуре, выберем только женские джинсы.
Поскольку нужно рассчитать себестоимость, поэтому выручку умножаем на плановый коэффициент «Доля себестоимости в выручке». Для этого в поле Коэффициент заполняется выберем значение Вручную и установим необходимое значение коэффициента. Также можно воспользоваться НФП, выбрав значение По нефинансовому показателю.


Для настройки статьи бюджетов «7 К: Маржинальная прибыль от реализации джинсов женских» настроим два правила, таких же, как мы уже настроили для статьей бюджетов «7 К: Выручка с НДС от реализации джинсов женских», «7 К: Себестоимость реализации джинсов женских» и для правила расчета себестоимости установим обратный знак.
Далее необходимо вернуться к введенным планам продаж и провести их.
Сформируем отчет.

Введем план закупок в контуре планирования на первый квартал 2026г. в разрезе подразделения, организации, клиента и соглашения. Установим флаг Цена включает НДС.

Ведем план закупок в количестве и сумме.

В сценарии торгового планирования на закладке Дополнительные настройки укажем сценарий бюджетирования.

Настроим вид плана.


Введем плановые данные в план закупок по количеству и сумме.

Заполним план оплат.

Создадим вид бюджета для заполнения документа Экземпляр бюджета по данным плана закупок. Аналитика статьи бюджетов «Закупка товаров» совпадает с аналитикой плана закупок.


Для настройки правила для статьи бюджетов «7 К: Закупка товаров с НДС» в поле Тип источника выберем значение План закупок, в поле Способ применения – Заполнять экземпляры бюджетов и в поле Источник суммы – Сумма. Отбор настраивать в этом примере не будем.

Настраиваем заполнение видов аналитик статьи бюджетов «Закупка товаров» по измерениям и реквизитам измерений регистра накопления «Планы закупок».

Далее в структуре вида бюджета настроим заполнение статьи бюджетов, выбрав в поле Заполнение значение Расчет оборотов по правилам и перейдя по гиперссылке Настроить правила поставим флаг напротив нужного правила расчета оборотов статьи.

Сформируем экземпляр бюджета. Сценарий заполняется в соответствии с настройками сценария товарного планирования. Организация и подразделение соответствуют плану закупок.

При нажатии на кнопку Заполнить документ автоматически заполняется по данным плана закупок подсистемы планирования.

За основу возьмем планы продаж и закупок, сформированных в предыдущих примерах.
Создадим вид бюджета «Бюджет НДС».


Далее перейдем к настройке правил расчета связанных остатков и оборотов бюджетов.
Для настройки правила для статьи бюджетов «7 К: НДС от реализации джинсов» в поле Тип источника выберем значение План продаж, в поле Способ применения – Отражать Заполнять экземпляры бюджетов и в поле Источник суммы – Сумма НДС.


Для настройки правила для статьи бюджетов «7 К: НДС к возмещению» в поле Тип источника выберем значение План закупок, в поле Способ применения – Отражать Заполнять экземпляры бюджетов и в поле Источник суммы – Сумма НДС.

В настройках заполнения статей бюджетов укажем вариант Расчет оборотов по правилам. Далее в настройке правил расчета выберем настроенное правило расчета.
Сформируем экземпляр бюджета и нажмем кнопку Заполнить.


За основу возьмем также план закупок, который заполнили в предыдущем примере.
Сформируем вид бюджета «БДДС (поступление и оплата товаров)».

Правило для получения данных по статье «7 К: Поступление ДС от реализации джинсов» настроили в предыдущих примерах. В данном примере воспользуемся ими с помощью производного показателя.

Для настройки правила для статьи бюджетов «7 К: Оплата поставщикам джинсов» в поле Тип источника выберем значение Планы оплат поставщикам (данные по оплатам рассчитываются в документе План закупок), в поле Способ применения – Заполнять экземпляры бюджетов и в поле Источник суммы – Сумма.


В настройках заполнения статей бюджетов укажем вариант Расчет оборотов по правилам. Далее в настройке правил расчета выберем настроенное правило расчета.
Далее создадим экземпляр бюджета и нажмем на кнопку Заполнить.


Введем план остатков в разрезе склада на 1 января 2026 года.






Далее, таким же образом, введем план остатков еще на два периода: 1 февраля и 1 марта 2026 года. Для упрощения примера введем такие планы по остаткам, как и на 1 января 2026 года.

В плане остатков нет возможности выбрать подразделение и организацию. Поэтому планирование остатков не ведется в разрезе организация, а подразделение берется из склада, если план остатков введен в разрезе складов.
Сформируем вид бюджета «План остатков».



Настроим правило расчета связанных остатков и оборотов для целевого показателя бюджетов «Плановые остатки товаров».
Для настройки правила для статьи бюджетов «7 К: Выручка с НДС от реализации джинсов женских» в поле Тип источника выберем значение Планы остатков, в поле Способ применения – Отражать расчет в документах планирования и в поле Источник суммы – Количество. Сумму остатков посчитаем с помощью НФП «Средняя себестоимость остатков по номенклатуре».


Далее необходимо вернуться к введенным планам остатков и провести их. Убедимся, что сформировались движения в регистре накопления «Обороты бюджетов».

Сформируем отчет «План остатков» по подразделению «Отдел продаж торгового направления», поскольку оно указано в карточке склада «Западный склад», по которому введены планы остатков.

Сформируем план производства.



Далее сформируем вид бюджета «План производства».


Для настройки правила для статьи бюджетов «7К: План производства» в поле Тип источника выберем значение Планы производства, в поле Способ применения – Отражать расчет в документах планирования и в поле Источник суммы – Количество. Сумму остатков посчитаем с помощью НФП «Плановая себестоимость производства».


Далее необходимо вернуться к введенному плану производства и провести его.
Убедимся, что сформировались движения по регистру накопления «Обороты бюджетов».

И далее сформулируем отчет.

Презентация технического проекта 00-00016327 "Развитие механизма получения фактических данных бюджетирования из оперативного учета".
Новое в версии в 1С:Лектории.
Реализован единый подход к отражению данных оперативного учета в бюджетировании и в международном финансовом учете.
Для получения фактических данных бюджетирования используются данные балансовых финансовых регистров оперативного учета и их корреспонденции для обеспечения полноты отражения данных в бюджетировании.
Настройка правил получения данных оперативного учета теперь осуществляется с помощью статей активов и пассивов по аналогии со счетами бухгалтерского и международного учетов для унификации настройки правил по всем разделам учета.
В панель администрирования подсистемы Бюджетирование (см. раздел НСИ администрирование – Бюджетирование и планирование) добавлено управление режимом настройки правил получения фактических данных оперативного учета по статьям активов и пассивов Настройка всех правил по статьям активов и пассивов.
Если ранее в качестве источников данных статей бюджетов были выбраны корреспонденции балансовых регистров оперативного учета, то факт использования этого режима сохраняется Корреспонденции балансовых регистров.

В новых информационных базах режим настройки правил получения фактических данных оперативного учета по статьям активов и пассивов будет включен по умолчанию. Использование корреспонденций балансовых регистров в качестве источников данных статей с настройкой по хозяйственным операциям невозможно.

В карточку справочника Статьи активов и пассивов добавлена новая закладка Показатели бюджетирования. На ней показываются показатели и состав ресурсов показателей. У большинства статей один Показатель.

Несколько показателей выводятся в списке.

В правилах получения фактических данных на закладке Настройка источника данных удалено поле Хозяйственная операция и добавлено несколько полей: Статья активов/пассивов, Тип итога, Кор. статья. Поле Источник суммы и флаг Хранить результат выполнения правила остались без изменений.
|
Поле в правилах получения фактических данных |
Содержание |
|
Статья активов/пассивов |
Источник данных правила |
|
Источник суммы |
Показатель источника данных |
|
Кор. статья |
Статья корреспонденции (необязательное поле) |
|
Тип итога |
Типы итогов аналогичны правилам регламентированного и международного учетов |
|
Хранить результат выполнения правила |
Обязательно хранение результатов выполнения правила |

В поле Статья активов/пассивов можно выбрать объект учета актив или пассив. В списке выбора представлены только статьи финансового учета, нет статей группы «Служебные» без регистров – источников данных.

В поле Кор. статья можно выбрать объект учета актив или пассив. В списке выбора также представлены только статьи финансового учета, при этом нет ограничений на состав статей.

В правилах получения фактических данных на закладке Дополнительный отбор можно выбрать:



В правилах получения фактических данных на закладке Настройка источника добавлено поле Источник суммы, в котором можно выбрать показатель источника данных.

В поле Статья активов/пассивов
теперь доступен для выбора источник данных правила статьи финансового учета
вместо статьи управленческого баланса. В списке доступны для выбора только
статьи финансового учета. Исключены статьи из группы Служебные,
а также с видом статьи
Доход и Расход.

При включении функциональной опции Настройка всех правил по статьям активов и пассивов правила получения фактических данных, настроенные с помощью хозяйственных операций автоматически перестают работать.
Правила получения факта, в которых источники данных не
соответствуют настройкам подсистемы, становятся отключенными. Отключенные
правила недоступны для редактирования.
Расчет факта по отключенным правилам не выполняется.

В режиме настройки правил по статьям активов и пассивов отключаются правила получения факта показателей по статьям управленческого баланса.

Правила получения факта по статьям активов и пассивов отключаются, если в настройках подсистемы перейти к настройке правил по хозяйственным операциям.

Отключенные правила выводятся в списках серым шрифтом.

Можно скрыть видимость отключенных правил в списках с помощью кнопки Еще - Скрыть отключенные правила.

Также при необходимости восстановить видимость.

Команды скрытия и показа отключенных правил есть только в списках, содержащих такие правила.

Команды С правилами и Без правил переименованы в С действующими правилами и Без действующих правил. Расчет факта по отключенным правилам не выполняется. Наличие у статьи или показателя бюджетов только отключенных правил равносильно их отсутствию.

Теперь все правила оперативного учета помещены на одну закладку Оперативный учет в режиме По источникам получения данных. Состав закладок теперь соответствует разделам источников данных бюджетирования.

Отключенные правила также выводятся серым шрифтом.
Видимость отключенных правил в рабочем месте синхронизирована с видимостью отключенных правил в списках.

Статьи активов и пассивов используются в правилах получения фактических данных по статьям бюджетов только в правилах с типом Фактические данные.
У правил получения фактических данных по статьям бюджетов с типом Исполнение бюджета сохранена настройка по хозяйственным операциям. Правила контроля исполнения работают непосредственно с данными документов, т.к. помимо документов расхода денежных средств работают с заявками, данные которых не отражаются в балансовых регистрах.
Правила получения фактических по показателям бюджетов используют настройку по статьям активов и пассивов для всех типов правил.
Изменение настройки режима правил получения факта по данным оперативного учета
Автоматическая конвертация правил оперативного учета при изменении режима настройки правил получения факта не предусмотрена.
Рекомендуется настройка новых правил получения факта оперативного учета на копии базы и последующий перенос с использованием механизма выгрузки и загрузки модели.
При изменении режима настройки правил получения факта оперативного учета в настройках подсистемы хранимые результаты выполнения отключенных правил сохраняются.
Правила получения факта показателей
Правила получения факта показателей по статьям активов и пассивов, созданных пользователями, используются без изменений во всех режимах настройки правил получения факта оперативного учета.
Несколько статей управленческого баланса используются в финансовом учете:
Правила получения факта показателей по статьям «Оплата труда» и «Налоги» используются без изменений во всех режимах настройки правил получения факта оперативного учета.
Правила по статье «Займы выданные» в бюджетировании получают данные по депозитам, кредитам и займам, выданным клиентам. Источником данных правил является регистр «Расчеты по финансовым инструментам». В финансовом учете статья используется для учета займов, выданных сотрудникам, с источником данных в регистре «Движения по прочим активам и пассивам».
При включении режима настройки правил получения факта по статьям активов и пассивов, в правилах показателей происходит замена статьи «Займы выданные» на статьи финансового учета из группы «Депозиты, кредиты, займы выданные». По наличию отбора по полю регистра «Тип суммы» подбирается статья учета комиссии, процентов или основного долга.
При отключении режима настройки правил получения факта по статьям активов и пассивов, в правила показателей по кредитам, депозитам и займам выданным возвращается статья «Займы выданные». Если до отключения были созданы правила показателей учета займов с сотрудниками, они помечаются на удаление.
В правилах получения фактических данных в режиме настройки по статьям активов и пассивов не реализован отбор и получение аналитики по полям дополнительных сведений и свойств.
Правила получения фактических данных по статьям бюджетов в режиме настройки по статьям активов и пассивов не обрабатывают данные документов «Движения прочих активов и пассивов», т.к. данные этих документов исключены из формирования баланса оперативного учета.
«Бухгалтерский» подход к получению данных оперативного учета предполагает влияние двух частей корреспонденции на конечный результат. Если в корреспонденции регистров хотя бы одна сумма отрицательна, то вся корреспонденция считается сторно.
Например, в регистре «Прочие расходы» совершаемые операций всегда отражаются с видом движения «Приход». Если операция уменьшает ранее понесенный расход и сопровождается поступлением денежных средств, то в регистре «Прочие расходы» она отразится как «Приход» с минусом, а в регистре учета денежных средств как «Приход» с плюсом.
В сформированной по этим записям сторно корреспонденции поступление денежных средств отразится в кредите. Правила получения факта по денежным средствам получат данные этой операции, если будут иметь тип итога «Оборот» или «Оборот Кт».
Новое в версии в 1С:Лектории.
На форму загрузки данных модели бюджетирования введена функциональная опция Использовать исходные коды загружаемых данных. Она необходима если в базе источника и базе приемника кодировка загружаемых элементов отличается. Если необходимо сохранить кодировку в базе приемнике, то данную функциональную опцию включать не нужно.

Данная возможность актуальная для следующих загружаемых элементов:
Новое в версии в 1С:Лектории.
На форму шаблона ввода нефинансовых показателей добавлена команда ввода документа Установка значений нефинансовых показателей по данному шаблону.

Новое в версии в 1С:Лектории.
При ручном вводе значений аналитик в Экземпляр бюджета появилась возможность добавления их списком при условии, что в строку подбирается только один вид аналитики.

При использовании в виде бюджета опции Аналитические разрезы бюджета теперь автоматически осуществляется подбор статей при вводе экземпляр бюджета, в зависимости от выбранной аналитики в настройках экземпляра бюджета.


Автоматически при добавлении строки к выбору доступны только те значения аналитики, которые соответствуют выбранной в виде бюджета.

Теперь команда Заполнить в документе Экземпляр бюджета в клиент-серверной базе выполняется в фоновом режиме и не блокирует работу пользователя.

Новое в версии в 1С:Лектории.
При настройке типа ячейки сложной таблицы все статьи бюджетов, показатели бюджетов и нефинансовые показатели выводятся в свернутом виде, что облегчает поиск нужного элемента.

В структуре вида бюджета фиксированный периода теперь всегда выводится с конкретным номером.

Представление нефиксированного периода также осталось без номера.
Это изменение позволит избежать путаницы при наличии в структуре бюджета нефиксированного периода Все периоды.

Новое в версии в 1С:Лектории.
Появилась возможность из бюджетного отчета с помощью гиперссылки с именем вида бюджета перейти в связанный вид бюджета.

Презентация технического проекта 00-00017448 "Поддержка B2B-переводов через СБП, развитие интеграции с сервисом "онлайн-заказов" в части оплаты".
Новое в версии в 1С:Лектории.
Появилась возможность осуществлять переводы денежных средств через СБП для юридических лиц с целью ускорения безналичных расчетов между ними.
В сервисе «1С: Онлайн-заказы» теперь можно отправлять заказы клиента в виде компактной электронной ссылки, открываемой в любом браузере, для оплаты клиентом.
Необходимо включить следующие функциональные опции:
Настройка подключения выполняется в карточке справочника Договоры подключения к платежной системе (см. раздел Казначейство - Взаиморасчеты). На закладке Расчеты в поле Платежи проводятся через необходимо выбрать способ переводов СБП. После этого появится возможность перейти по гиперссылке Добавить настройку подключения СБП и связать договор с настройкой СБП.

В один договор подключения к платежной системе можно добавить несколько настроек и с разными способами переводов (c2b и b2b). При этом необходимо учитывать то, что параметры договора будут относиться ко всем настройкам, подключенным к договору, поэтому если параметры оплаты отличаются, то следует создать другой договор для настройки.
В настройке подключения добавлен этап выбора типа генерации ссылки по модели взаимоотношения:

Возможно также добавление настройки подключения СБП с помощью:
При создании настройки подключения из рабочего места настроек платежных систем на этапе заполнения настроек оплаты требуется вручную заполнить Наименование и выбрать Договор.

В рабочем месте Настройки платежных систем список настроек подключения СБП содержит:

Создание и отправка платежной ссылки доступно в документах:
Для создания и отправки платежной ссылки в вышеперечисленных документах используется кнопка Оплата через СБП, аналогично как для c2b. Переводы доступны, если в правилах оплаты указана форма оплаты Любая или СБП.

В правила оплаты добавлена новая форма оплаты СБП.

После успешной генерации платежной ссылки открывается окно отправки.

В документах продажи (или реализации) всегда формируется платежная ссылка на полную оплату.
Платежная ссылка на частичную оплату формируется через создание счета на оплату на частичный платеж. Если функциональная опция использования счетов на оплату отключена, то в документах формируется платежная ссылка на полную оплату, несмотря на наличие этапов оплаты. В печатной форме счета на оплату формируется одна платежная ссылка на всю сумму оплаты по документу.
Генерация исходящей платежной ссылки из счета на оплату по
гиперссылке Получить платежную ссылку СБП доступна,
если форма оплаты Любая или СБП.
При нажатии на гиперссылку, создается платежная ссылка и открывается форма
отправки, если имеется настройка подключения. Если настройки нет, то будет
предложено ее создать.
После формирования платежной ссылки по гиперссылке можно посмотреть реквизиты платежа и выполнить отправку, а по кнопке Оплата через СБП только осуществить отправку.

После создания платежной ссылки текст гиперссылки меняется на Отправить платежную ссылку на сумму… или посмотреть сведения. Также становится доступна отправка платежной ссылки и просмотр данных ссылки.

В печатной форме счета на оплату выводится QR-код СБП при наличии сгенерированной платежной ссылки b2b по документу операции.

Платежная ссылка выгружается в электронный документ счет на оплату в формате, который утвержден ФНС.
Загрузка документов оплаты по платежным ссылкам из сервиса СБП выполняется:
Документ Поступление безналичных ДС загружается без отметки подтверждения банка и входящего номера. Документы подтверждаются загрузкой выписки банка.
При наличии неоплаченных платежных ссылок по документу на форме отображается гиперссылка Обновить статус оплаты СБП. При нажатии на гиперссылку в сервис отправляется запрос статуса оплат по данным документа. После чего при получения статуса оплаты формируется документ Поступление безналичных ДС.

После загрузки оплаты гиперссылка Обновить статус оплаты СБП исчезает, если по документу нет больше неоплаченных платежных ссылок.

В рабочем месте Безналичные платежи при нажатии на кнопку Выгрузка и загрузка платежей и выборе из выпадающего списка команды Загрузить оплаченные ссылки СБП в сервис отправляется запрос статуса оплат по всем объектам, для которых требуется получить статус. Формируются документы Поступление безналичных ДС (b2b) и Эквайринговая операция (c2b).

Доступен ввод входящих платежных ссылок в форме правил оплаты по документам:
Гиперссылка Ввести платежную ссылку для добавления входящей платежной ссылки b2b от поставщика юридического лица отображается, если форма оплаты указана Любая или СБП, а также документ записан или проведен.

После ввода платежной ссылки осуществляется получение данных по ней и проверяется корректность данных по ссылки: формат ссылки, соответствие реквизитов получателя платежа, указанных в ссылке и в документе. Затем данные по платежной ссылке сохраняются.

Проверка платежной ссылки осуществляется для предотвращения ошибочной отправки оплаты не тому получателю.

Проверка получателя платежной ссылки также выполняется при проведении документа.

С помощью гиперссылки Добавить можно добавить несколько входящих платежных ссылок.
При добавлении одной ссылки название гиперссылки меняется на посмотреть платежную ссылку на сумму …

В случае если добавлено несколько платежных ссылок по документу, то название меняется на открыть список платежных ссылок (количество).

В документ Заявка на расходование ДС можно загрузить данные по платежной ссылке с помощью гиперссылки Ввести платежную ссылку, если форма оплаты СБП или В любой форме. В статусе К оплате ссылка недоступна для ввода.

В статусе К оплате доступен только просмотр платежной ссылки с QR-кодом.

При вводе платежной ссылки непосредственно на форме документа Заявка на расходование ДС выполняется заполнение документа по данным ссылки.
Автоматическое заполнение платежной ссылки в заявке возможно при вводе документа на основании заказа или накладной с привязанной входящей платежной ссылкой, а также при создании документа на основании полученного с помощью сервиса ЭДО электронного документа счета на оплату с платежной ссылкой.
Доступно автоматическое создание заявки на оплату путем сканирования QR-кода в счете на оплату сканером штрихкода, подключенного к компьютеру, или камерой мобильного устройства при использовании мобильного клиента.
Сканирование в мобильном клиенте выполняется в списке заявок на расходование ДС по команде Сканировать QR-код. Команда находится в меню Еще.
После сканирования открывается окно новой заявки с заполненными данными по ссылке.
Команда Сканировать QR-код отображается только в мобильном клиенте.

Для сканирования сканером штрих-кода требуется его подключить. Далее для создания заявки необходимо открыть список заявок на расходование ДС в разделе Казначейство – Планирование и контроль денежных средств с помощью команды Заявки на расходование ДС и начать сканирование.
Платежная ссылка не добавляется в документ Списание безналичных ДС.
Внимание
При оплате через СБП не рекомендуется создавать документ Списание безналичных ДС до загрузки выписки, для предотвращения присвоения некорректного исходящего номера платежного поручения, последующего дублирования документа при загрузке выписки и выгрузки такого документа в клиент-банк. Запрета на ручное создание документов списания не установлено.
При загрузке выписок добавлен автоматический подбор заявок на расходование ДС, при следующих условиях:

Презентация технического проекта 00-00019075 "Разделение электронного билета на отдельные ХО".
Новое в версии в 1С:Лектории.
Электронный билет теперь формируется разными документами по каждой операции и дате создания.
Таким образом, решена проблема, когда при формировании проводок в одном документе по нескольким периодам, срабатывала проверка запрета изменений редактирования данных.
В документе Электронный билет на закладке Операции по билету по кнопке Создать каждая операция формируется в виде отдельного документа.

На форму операции выведена ссылка на электронный билет, а также основная информация по билету.
Детализация суммы операции в разрезе ставок НДС представлена в таблице внизу документа-операции.

Все реквизиты электронного билета, влияющие на проведение документа, выведены на форму операции в режиме просмотра.

в документе-операции возврата имеется возможность ввести штраф.

Детализация суммы покупки непосредственно электронного билета в разрезе ставок НДС представлена в виде таблицы также внизу документа.

Документы-операции по билету выведены в список в электронном билете на закладке Операции по билету с указанием суммы, ставки и суммы НДС. Форму операции можно открыть двойным щелчком мыши.
Комментарий к операции выводится только в первой строке записи по каждому документу в табличной части на закладке Операции по билету.

Операции электронного билета, созданные до обновления системы и документы-операции созданные после будут доступны в электронном билете в одной таблице на закладке Операции по билету.
Операции электронного билета, созданные до обновления, можно будет редактировать непосредственно на закладке Операции по билету. После редактирования электронный билет разделяется на отдельные документы-операции. Разделение производится при записи электронного билета.
Новые операции можно отредактировать только через форму документа-операции.
Документы-операции можно определить по типу документа. Таким образом, пользователю будут доступны четыре типа документов: Электронный билет, Бронирование, Доплата, Возврат.

По умолчанию в списке Электронные билеты и бронирования доступны все типы документов. На форме списка реализован отбор типа документа с помощью гиперссылки Настроить.

Презентация технического проекта 00-00019106 "Исправление ошибок прошлых лет (налог на прибыль) - учет ОС".
Новое в версии в 1С:Лектории.
Выполнены доработки функциональности учета основных средств, позволяющие при появлении отклонений в расходах по документам с указанной фактической датой операции, увеличить стоимость ОС и доначислить амортизацию:
Дт 01 Кт 08
Дт 91 Кт 02
Амортизация теперь доначисляется за период и отражается в прочих расходах за каждый месяц этого периода (нужно заполнять реквизит Период отклонения).
После появления отклонений пользователь, ответственный за учет ОС, включает их в стоимость и доначисляет амортизацию. Если отклонения связаны с ранее оформленным документом принятия к учету или модернизации, то оформляется документ Отнесение отклонений в стоимость ОС.
В остальных случаях оформляются документы Принятие к учету ОС и Модернизация ОС.
Доначисление амортизации выполняется либо документом Корректировка стоимости и амортизации ОС, либо автоматически при начислении амортизации.
Сценарий учета отклонений зависит от того, в какой момент они возникли.
|
|
Когда возникли отклонения и к чему они относятся
|
Как оформляются
|
Доначисление амортизации
|
|
1. |
ОС еще не принято к учету, возникли отклонения (например, с запозданием пришли документы от поставщика).
|
Оформляется Принятие к учету ОС с прошлой даты
|
В документе принятия к учету выбирается как доначислить амортизацию: автоматически при начислении амортизации или вручную корректировкой амортизации. Датой начала доначисления амортизации будет дата принятия к учету.
|
|
2. |
ОС принято к учету, возникли отклонения «прошлой датой» в документах, ранее сформировавших стоимость ОС.
|
Оформляется Отнесение отклонений в стоимость ОС, где первичным документом будет Принятие к учету ОС.
|
В созданном документе можно выбрать, как доначислить амортизацию: автоматически при начислении амортизации или вручную корректировкой амортизации. Датой начала доначисления амортизации будет дата принятия к учету. |
|
3. |
ОС принято к учету, возникли отклонения «прошлой датой» в документах, ранее сформировавших стоимость модернизации.
|
Оформляется Отнесение отклонений в стоимость ОС, где первичным документом будет Модернизация ОС.
|
В созданном документе можно выбрать, как доначислить амортизацию: автоматически при начислении амортизации или вручную корректировкой амортизации. Датой начала доначисления амортизации будет дата оформленной модернизации.
|
|
4. |
ОС принято к учету, возникли отклонения, относящиеся к будущей модернизации (например, с запозданием оформлено поступление расходов по модернизации, которая еще не завершена).
|
Отклонения будут учтены при оформлении модернизации.
|
Не требуется.
|
Для учета отклонений доработано рабочее место Принятие к учету, которое теперь называется Принятие к учету и включение затрат в стоимость.
В рабочем месте пользователь может увидеть, какими документами оформлено поступление затрат, и на основании этого решить, какой документ нужно оформить: Принятие к учету ОС, Модернизация ОС, Отнесение отклонений в стоимость ОС.
Для принятия решения можно использовать ранее представленную таблицу со сценариями.
Данные для рабочего места формируются следующим образом:
В журнале документов ОС отображается гиперссылка Принятие к учету.
Если в текущем месяце есть неучтенные затраты, то гиперссылка будет активна, и пользователь может использовать ее для перехода в рабочее место (это было реализовано ранее).
В рабочем месте в нижнем списке отображаются документы, которыми отражены отклонения в выбранном периоде по выбранным ОС из верхнего списка. Флажки рядом с суммой затрат показывают, что уже оформлен документ, в котором учтены эти отклонения. Учтено может быть не во всех учетах: например, документ в НУ может быть оформлен позже, чем в БУ.

Если переключатель Показать учтенные затраты включен, то будут отображаться затраты по основным средствам независимо от наличия оформленных документов.
Если данный переключатель отключен, то будут отображаться затраты по основным средствам, для которых оформлены не все документы.
В верхнем списке для создания документа нужно выделить одну или несколько строк и в выпадающем списке выбрать возможность оформления нужного документа. Также создание документа доступно в списке отклонений.

В рабочем месте на закладке Список документов отображаются следующие документы:

Для учета отклонений добавлен новый документ Отнесение отклонений в стоимость ОС, который применяется для отражения отклонений с датой возникновения ранее даты принятия к учету (или даты модернизации, если отклонения относятся к модернизации). Документ позволяет отнести отклонения в стоимость ОС (Дт 01 Кт 08).
В стоимость будут включены только расходы с заполненным реквизитом Период отклонения. Это связано с тем, что могут быть остатки или движения с незаполненным реквизитом, которые относятся к еще незавершенной модернизации, и они должны остаться в расходах до того, как это событие будет завершено.
В документе выбирается первичный документ, к которому относятся отклонения:

Сумму отклонений можно заполнить по данным регистра прочих расходов. Она используется для корректировки амортизации.

Если ОС при принятии к учету не было принято к учету в НУ, то можно выбрать порядок учета для НУ:


В некоторых случаях может потребоваться списать отклонения на расходы (Дт 91 Кт 08). Для этого в документах Модернизация ОС и Отнесение отклонений в стоимость ОС имеется выбор варианта учета отклонения:
Нужно выбрать вариант Списать на расходы и указать статью и аналитику расходов.



В документах Принятие к учету ОС, Модернизация ОС и Отнесение отклонений в стоимость ОС реализована возможность выбора того, как доначисляется амортизация:
В документе Корректировка стоимости и амортизации ОС реализована возможность корректировки «оборотов» амортизации за период. Корректировка «оборотов» выполняется по данным таблиц расчета амортизации. При этом за каждый месяц вычисляется разница между рассчитанной суммой амортизации и данными учета, а в регистре прочих расходов будет заполнен реквизит Период отклонения, равный месяцу расчета амортизации.
Данная возможность доступна при включенном новом параметре корректировки накопленной амортизации - Корректировка за период.
В этом режиме не используются параметры:
При автоматическом доначислении амортизации, если расчет относится к модернизации или отнесению отклонений в стоимость ОС, то в начисленной амортизации отражается разница между рассчитанной суммой амортизации и данными учета. Такой расчет не попадает в отчет Справка-расчет амортизации ОС.
В документе Отнесение отклонений в стоимость ОС доступен выбор способа корректировки амортизации.

Корректировка амортизации выполняется с даты принятия к учету, если отклонения отнесены к документу Принятие к учету ОС.

При формировании движений будет вычислена разница между суммой амортизации и изменением амортизации, указанными в документе, и суммой амортизации по данным учета за каждый месяц.

Амортизация отражается в регистре накопления Прочие расходы за каждый месяц, а также заполняется реквизит Период отклонения.


Документ Корректировка стоимости и амортизации ОС формирует поводки по увеличению либо уменьшению амортизации, а также на закладке Корректировки налоговой базы можно проанализировать соответствующие корректировки в НУ.


Презентация технического проекта 00-00017458 "Периодичность настроек счетов регламентированного учета в механизме формирования проводок".
Новое в версии в 1С:Лектории.
Выполнены следующие доработки функциональности настройки счетов для отражения документов в регламентированном учете:
Внесены изменения в рабочие места Отражение документов в регламентированном учете и Настройка отражения документов в регламентированном учете.
Регистр сведений Порядок отражения на счетах учета (доступен в меню Регламентированный учет – Порядок отражения на счетах учета), в котором хранятся настройки счетов для отражения документов в регламентированном учете, сделан периодическим. Периодичность в указанном регистре = месяц. Наименование формы, выводимое при открытии регистра, изменено на История настроек счетов учета. При обновлении имеющимся в информационной базе настройкам счетов учета в поле Период устанавливается значение с начала учета и их редактирование становится недоступно.

В регистр Порядок отражения на счетах учета добавлена возможность отбора настроек по организации, виду и аналитике счета, месту учета, а также режимов показа общих настроек/исключений (гиперссылка Выбор режима настройки) и счетов учета долгосрочной/краткосрочной задолженности (гиперссылка Показана … задолженность).

В карточке записи регистра Порядок отражения на счетах учета отображается период ее действия. Изменение даты в поле Действует с приведет к изменению начала действия выбранной настройки.

В карточки элементов списков групп финансового учета (далее - ГФУ) добавлено поле Действует с, в котором указывается месяц, на первое число которого действуют настройки счетов учета, и гиперссылка История изменений для перехода в регистр сведений Порядок отражения на счетах учета для просмотра истории изменения и/или редактирования настроек счетов учета.

В карточке элемента списка ГФУ показываются счета, соответствующие настройке на первое число выбранного в поле Действует с месяца. Организована возможность перейти из карточки ГФУ к истории изменения настроек выбранного вида счета по команде История изменений в контекстном меню, открываемом при нажатии правой клавиши мыши на поле выбора счета. По указанной команде открывается форма регистра Порядок отражения на счетах учета с отбором по аналитике учета и виду счета.

Если есть документы, отраженные в регламентированном учете более поздней датой, чем первое число месяца, выбранного в поле Действует с, счета в ГФУ недоступны для изменения. Редактирование счетов становится возможным после их разблокировки пользователем. После редактирования счетов рекомендуется выполнить переотражение в регламентированном учете документов за месяц, выбранный в поле Действует с, и последующие.

В рабочем месте Настройка отражения документов в регламентированном учете отображение и запись настроек при изменении теперь выполняется на первое число месяца, указанного в поле на период. По кнопке История изменений организован переход в регистр Порядок отражения на счетах учета.

При удалении в рабочем месте Настройка отражения документов в регламентированном учете настройки–исключения в регистре Порядок отражения на счетах учета формируется запись с незаполненным счетом учета, что будет означать применение общей настройки для данной совокупности аналитик, начиная с первого числа указанного месяца. Значения общей настройки справочно выводятся на форму голубым цветом. Старая запись настройки-исключения остается в регистре и будет продолжать действовать для документов, оформленных в периоде с ее создания до удаления.

При формировании/изменении настроек счетов учета проверяются даты запрета изменения данных по разделу «Бухгалтерский учет» и настройки блокировки закрытия месяца. Настройка счетов не может быть записана в закрытый и/или заблокированный период.
С даты изменения настроек счетов учета проводки в документах будут отражаться по новым счетам, поэтому необходимо обеспечить перенос сальдо со старых счетов учета на новые. В процедуру Закрытие месяца добавлена новая регламентная операция Перенос сальдо при изменении настроек счетов регл учета. Операция доступна в месяце до изменения настроек, если он не закрыт, и в месяце изменения настроек, если в предыдущем месяце она не выполнена. Задание на выполнение операции Перенос сальдо при изменении настроек счетов регл учета формируется при изменении настроек счетов учета или при отражении документов в регламентированном учете в месяце, предыдущем месяцу изменения настроек счетов.

При выполнении регламентной операции Перенос сальдо при изменении настроек счетов регл учета используются данные оперативного контура, т.к. в регистре бухгалтерии Хозрасчетный нет необходимых данных для корректного переноса сальдо. Механизм переноса сальдо анализирует измененные настройки счетов учета и переносит сальдо только по тем счетам, по которым были изменения настроек. Проводки по переносу сальдо записываются в создаваемый в рамках выполнения этапа документ Регламентная операция с типом Перенос сальдо при изменении счетов регл. учета. Документ создается в месяце изменения настроек счетов учета, но движения в регистре Хозрасчетный делает в межотчетный период в конце предыдущего месяца.

При необходимости можно скорректировать сформированные автоматически проводки по переносу сальдо с помощью документа Операция (регл. учет) с помещением проводок в межотчетный период.
В стандартных бухгалтерских отчетах (меню Регламентированный учет – Бухгалтерский и налоговый учет) поддержана возможность выбора варианта формирования оборотов (без учета данных межотчетного периода, только данные межотчетного периода или все данные) в любом месяце года (при построении отчета по последнее число любого месяца). До версии 2.5.26 такая возможность была только при построении отчетов за период по 31.12.ХХХХ.

В рабочем месте Отражение документов в регламентированном учете настройка счетов учета выделена в отдельную группу, в которую включены гиперссылки:

Ограничения
В рабочем месте Отражение документов в регламентированном учете информация о возврате к отражению документов выводится при наличии задания на перенос сальдо, отдельно факт переотражения документов в системе не отслеживается.
Перенос сальдо делается по данным оперативного контура, поэтому при переносе не учитываются данные:
Презентация технического проекта 00-00018440 "Исправление ошибок прошлых лет (налог на прибыль) - проводки и декларация".
Новое в версии в 1С:Лектории.
С целью расширения возможностей учета «опоздавших» документов, корректировок документов прошлых периодов, отражения в налоговом учете исправлений, относящихся к прошлым периодам, а также автоматизации заполнения уточненных деклараций по налогу на прибыль, разработана новая функциональность, в рамках которой:
Подробное описание изменений в части доработок функциональности учета основных средств приведено в разделе Внеоборотные активы - Доработки в учете основных средств для отражения корректировок прошлых периодов
При исправлении ошибок прошлых лет в налоговом учете есть необходимость корректировать налоговую базу по налогу на прибыль (доходы/расходы) прошлых периодов (ст. 54 НК РФ), в бухгалтерском учете эти же операции обычно отражаются в текущем периоде. Для учета по ПБУ 18 возникающие разницы являются постоянными и отражаются только в текущем периоде. В прошлом периоде отражается только сумма НУ и не соблюдается правило БУ = НУ + ПР + ВР.
Последствия изменений могут быть очень сложными. Для изменений в себестоимости запасов, учете основных средств и т.п. может потребоваться пересчет в НУ всех месяцев с даты исправления. При этом предыдущие периоды, как правило, закрыты от изменений.
Учетные ситуации и документы, в которых могут возникать данные для отражения в прошлом периоде, приведены в таблице.
|
Группа |
Критерий |
Состав |
Где вторая дата |
Ограничения |
|
Сторно, исправления и корректировки |
Документ подключен к механизму исправления финансовых документов или является документом корректировки |
70 документов + Корректировка реализации Корректировка приобретения Возврат товаров от клиента/поставщику/между организациями Корректировка стоимости и амортизации ОС/НМА |
Исправляемый документ - Дата / Фактическая дата операции |
Корректировка стоимости и амортизации НМА – сейчас нет механизма ввода документов НМА прошлой датой. Планируется дорабатывать |
|
Двухходовки в закупках |
Является документом факта, закрывающим начисление |
Приобретение товаров и услуг с хоз. операцией «фактуровка поставки» |
Дата документа начисления |
|
|
Опоздавшие документы |
Входящие документы, о которых информация получена в следующем периоде (в т.ч. по причине «забыли ввести») |
Приобретение товаров и услуг Приобретение услуг и прочих активов Поступление услуг по аренде Возврат сырья от переработчика Выкуп арендованных ОС Выкуп возвратной тары у поставщика Выкуп товаров с хранения Отчет комиссионера (агента) о продажах Отчет комиссионера о списании Отчет переработчика Поступление от переработчика Поступление сырья от давальца Прекращение договора аренды |
Фактическая дата операции |
Поддерживаются только услуги: Приобретение товаров и услуг с услугами Приобретение услуг и прочих активов Поступление услуг по аренде |
|
Забытые документы |
Любой исходящий или внутренний документ, который нужно было ввести в прошлом, но не ввели. И внутренние документы, отражающие последствия других забытых документов |
Любой исходящий или внутренний документ |
Фактическая дата операции или другие данные документа |
Поддерживаются только: Корректировка стоимости и амортизации ОС |
В документы Приобретение товаров и услуг, Приобретение услуг и прочих активов, Поступление услуг по аренде добавлено поле Отнести к прошлой дате для указания фактической даты операции – даты прошлого периода, к которому необходимо отнести расходы в НУ и по которому нужно распределить расходы в БУ.

В рамках разработанной функциональности движения по регистрам оперативного контура делаются в текущем периоде (в периоде корректировки). При этом заполняются добавленные в регистры реквизиты Период корректировки или Период отклонения, что означает, что для НУ движение относится к прошлому периоду.
Реквизит Период корректировки добавлен в регистры:
Реквизит Период отклонения добавлен в регистры:
В расчете себестоимости выстраивается отдельный граф для быстрого пересчета последствий изменений налоговой базы сразу для всех месяцев. Подробное описание см. в разделе Расчет себестоимости за прошлые периоды.
Общая схема движений приведена на рисунке

Ограничения
Не поддерживаются изменения в количестве товаров
Распределение затрат производится по фиксированной базе прошлого периода
Учет прочих доходов организован в новом оборотном регистре накопления Прочие доходы. Использовавшийся ранее остаточный регистр Прочие доходы отключен и помечен как (не используется). В новом оборотном регистре накопления Прочие доходы предусмотрены ресурсы для отражения постоянных и временных разниц (Сумма (ПР) и Сумма (ВР)). В «старом» регистре ПР и ВР не выделялись.
В регистр накопления Выручка и себестоимость продаж добавлены ресурсы для отражения постоянных и временных разниц в выручке (Сумма выручки (ПР) и Сумма выручки (ВР)).
Изменена функциональность документов Корректировка реализации и Акт о расхождениях после реализации:

Для отражения списания на расходы расхождений, не связанных с исправлением ошибок прошлых лет, поддержана возможность оформления документа Списание недостач товаров на основании документа Акт о расхождениях после реализации.


Если документ реализации и оформленный к нему документ Корректировка реализации относятся к одному отчетному периоду по налогу на прибыль (месяц или квартал в зависимости от настройки Порядок уплаты авансов учетной политики), тогда выбор порядка отражения расхождений в БУ и НУ по умолчанию устанавливается в значение В выручке текущего периода и недоступен для изменения.
Если в документе Корректировка реализации выбран порядок отражения расхождений В выручке текущего периода, тогда в оперативном учете документ формирует движения в регистр Выручка и себестоимость продаж в периоде корректировки.
При отражении в регламентированном учете в документе формируются проводки по счетам учета выручки и себестоимости продаж (90.01.х, 90.02.х)

Если документ реализации и оформленный к нему документ Корректировка реализации относятся к одному году, но разным отчетным периодам, тогда порядок отражения расхождений в БУ устанавливается в значение В выручке текущего периода и недоступен для изменения, а порядок отражения расхождений в НУ устанавливается в значение Корректировать налоговую базу прошлого периода, но может быть переопределен пользователем в значение В выручке текущего периода. Т.о. в документе Корректировка реализации исключен алгоритм автоматического расчета финансового результата корректировки, по которому до версии 2.5.26 определялся порядок отражения документа в НУ (при положительном финансовом результате проводки НУ формировались в периоде исходного документа реализации, при отрицательном – в периоде корректировки). С версии 2.5.26 пользователь самостоятельно в документе определяет то, как отразить корректировку в НУ – в периоде корректировки (значение В выручке текущего периода) или в периоде исходной реализации (значение Корректировать налоговую базу прошлого периода).
Если в документе Корректировка реализации указан порядок отражения расхождений в БУ В выручке текущего периода и выбран порядок отражения расхождений НУ Корректировать налоговую базу прошлого периода, тогда в оперативном учете документ формирует движения в регистр Выручка и себестоимость продаж, в которых в реквизит Период корректировки записывается дата исходной реализации.

При отражении в регламентированном учете в документе формируются проводки по счетам учета выручки и себестоимости продаж (90.01.х, 90.02.х).

Отражение документа в НУ в прошлом периоде (периоде исходной реализации) выполняется в новом регистре Корректировки налоговой базы, подробное описание которого приведено в разделе Корректировки прошлых периодов НУ.

Если документ реализации и оформленный к нему документ Корректировка реализации относятся к разным годам, тогда порядок отражения расхождений в БУ устанавливается в значение В прибыли/убытках прошлых лет, но может быть переопределен пользователем в значение В выручке текущего периода, а порядок отражения расхождений в НУ устанавливается в значение Корректировать налоговую базу прошлого периода, но может быть переопределен пользователем в значение В доходах/убытках прошлых лет (абз. 3 п. 1 ст. 154 НК РФ).
С версии 2.5.26 пользователь самостоятельно в документе определяет то, как отразить корректировку:
Если в документе Корректировка реализации указан порядок отражения расхождений в БУ В прибыли/убытках прошлых лет, тогда в оперативном учете документ формирует движения в регистры Прочие доходы/Прочие расходы (в зависимости от того корректировка на увеличение или на уменьшение). Если выбран порядок отражения расхождений НУ Корректировать налоговую базу прошлого периода, формируются движения в регистр Выручка и себестоимость продаж, в которых в реквизит Период корректировки/Период отклонения записывается дата исходной реализации.

При отражении в регламентированном учете в документе проводки в БУ формируются по счетам учета прочих доходов/расходов (91.01, 91.02) с использованием предопределенной статьи расходов «Прибыль (убыток) прошлых лет», а в НУ – по счетам учета выручки и себестоимости продаж (90.01.х, 90.02.х).

Отражение документа в НУ в прошлом периоде (периоде исходной реализации) выполняется в новом регистре Корректировки налоговой базы, подробное описание которого приведено в разделе Корректировки прошлых периодов НУ.

Если в документе Корректировка реализации указан порядок отражения расхождений в БУ В прибыли/убытках прошлых лет, тогда в оперативном учете документ формирует движения в регистры Прочие доходы/Прочие расходы (в зависимости от того корректировка на увеличение или на уменьшение). Если выбран порядок отражения расхождений НУ В доходах/убытках прошлых лет (абз. 3 п. 1 ст. 154 НК РФ), формируются движения в регистр Прочие доходы/Прочие расходы (в зависимости от того корректировка на увеличение или на уменьшение) в периоде корректировки.

При отражении в регламентированном учете в документе проводки в БУ и НУ формируются по счетам учета прочих доходов/расходов (91.01, 91.02) с использованием предопределенной статьи расходов «Прибыль (убыток) прошлых лет».

Движения документа Корректировка реализации в зависимости от выбранного порядка отражения отклонений приведены в таблице.
|
Порядок отражения расхождений |
Регистр |
Реквизит Период корректировки/ Период отклонения |
Проводки |
Отражение в регистре Корректировки налоговой базы |
|
БУ |
||||
|
В выручке текущего периода |
Выручка и себестоимость продаж |
Не используется |
Счета учета выручки и себестоимости продаж (90.01.х, 90.02.х) |
Не используется |
|
В прибыли/убытках прошлых лет |
Прочие доходы/Прочие расходы |
Не используется |
Счета учета прочих доходов/расходов (91.01, 91.02) с использованием предопределенной статьи расходов «Прибыль (убыток) прошлых лет» |
Не используется |
|
НУ |
||||
|
В выручке текущего периода |
Выручка и себестоимость продаж |
Не заполняется |
Счета учета выручки и себестоимости продаж (90.01.х, 90.02.х) |
Нет |
|
Корректировать налоговую базу прошлого периода |
Выручка и себестоимость продаж |
Дата исходной реализации |
Счета учета выручки и себестоимости продаж (90.01.х, 90.02.х) |
Да |
|
В доходах/убытках прошлых лет (абз. 3 п. 1 ст. 154 НК РФ) |
Прочие доходы/Прочие расходы |
Не заполняется |
Счета учета прочих доходов/расходов (91.01, 91.02) с использованием предопределенной статьи расходов «Прибыль (убыток) прошлых лет» |
Нет |
Новый выбор порядка отражения расхождений будет доступен в документах Корректировка реализации, создаваемых после обновления информационной базы. В документах Корректировка реализации, имеющихся в информационной базе на момент обновления, новый порядок можно будет включить по гиперссылке «Перевести документ на новый порядок отражения в учете» (документ потребуется перепровести).

Для отражения корректировок НУ по прошлым периодам добавлен новый регистр бухгалтерии Корректировки налоговой базы. Структура регистра бухгалтерии Корректировки налоговой базы аналогична структуре регистра бухгалтерии Хозрасчетный. Формирование проводок в новый регистр бухгалтерии Корректировки налоговой базы выполняется с использованием счетов из План счетов бухгалтерского учета. В проводках отражаются только суммы НУ, а также при необходимости количество, валюта и валютная сумма. Добавлен Журнал проводок (корректировки по НУ), доступен в меню Регламентированный учет.

Проводки в регистр бухгалтерии Корректировки налоговой базы формируются при отражении в регламентированном учете документов, в движениях которых есть записи в регистрах оперативного учета с заполненными датами Период корректировки или Период отклонения. Проводки по изменению налоговой базы формируются на дату, указанную как Период корректировки или Период отклонения. Дата запрета изменений на регистр бухгалтерии Корректировки налоговой базы не распространяется.
Алгоритм формирования проводок в регистр бухгалтерии Корректировки налоговой базы следующий:
Т.о. для того чтобы регистр бухгалтерии Корректировки налоговой базы не имел остатков на текущую дату, проводки в него всегда формируются «парно»: проводка по отражению корректировки налоговой базы в прошлый период (период корректировки или отклонения) и такая же проводка с противоположным знаком у суммы на дату документа. А для того, чтобы данные корректировки не влияли на налоговую базу текущего периода, проводка на дату документа в регистре бухгалтерии Корректировки налоговой базы должна быть такая же, как в регистре бухгалтерии Хозрасчетный, но с «минусом».

Под такой алгоритм формирования проводок доработано заполнение декларации по налогу на прибыль, которое теперь учитывает не только проводки НУ в регистре бухгалтерии Хозрасчетный, но и проводки в регистре бухгалтерии Корректировки налоговой базы. Поскольку по операциям корректировки прошлых периодов в указанных регистрах всегда формируются одинаковые проводки с разными знаками у суммы на дату документа, то при заполнении декларации за период документа в декларацию по налогу на прибыль сумма для заполнения будет равна нулю. Проводки в регистре бухгалтерии Корректировки налоговой базы, отраженные на дату корректировки, служат источником данных для заполнения уточненных деклараций по налогу на прибыль.
Записи в регистр бухгалтерии Корректировки налоговой базы можно ввести документом Операция (регламентированный учет), в который добавлена закладка Корректировки налоговой базы. По кнопке Заполнить – по данным проводок налогового учета можно заполнить в проводки по корректировке налоговой базы данные проводок НУ с закладки Бухгалтерский и налоговый учет (потребуется указать дату, на которую будут отражены операции корректировки). При отражении записей в регистре бухгалтерии Корректировки налоговой базы документами Операция (регламентированный учет) необходимо соблюдать правило формирования «парных» проводок (проводка по корректировке налоговой базы в прошлый период и такая же проводка с противоположным знаком у суммы на дату документа).

Корректировки налоговой базы выполняются с целью подготовки и сдачи уточненной декларации по налогу на прибыль, которая может выполняться в несколько итераций:
Во время перерасчета налога, подготовки и сдачи деклараций (п. 2, 3) могут быть обнаружены новые ошибки в налоговом учете (п. 4). Поэтому нужно изолировать корректировки налоговой базы одной уточненной декларации от корректировок следующей уточненной декларации. Для того чтобы определять, к какой уточненной декларации относится корректировка налоговой базы, формирование проводок в регистр бухгалтерии Корректировки налоговой базы выполняется с использованием измерения Набор корректировок. Хранение наборов корректировок организовано в новом справочнике Наборы корректировок прошлых периодов НУ (меню Регламентированный учет). Каждый элемент справочника Наборы корректировок прошлых периодов НУ изолирует определенные корректировки налоговой базы. Один набор корректировок объединяет корректировки налоговой базы, которые относятся к одной уточненной декларации (или нескольким, если корректировка налоговой базы затрагивает несколько налоговых периодов, у организации есть обособленные подразделения или используется раздельный учет по налогу на прибыль).
Справочник Наборы корректировок прошлых периодов НУ подчинен справочнику Организации. Карточка элемента справочника Наборы корректировок прошлых периодов НУ создается автоматически и содержит следующие реквизиты:

При создании нового элемента справочника Наборы корректировок прошлых периодов НУ создается открытый набор корректировок, заполняются реквизиты: Сбор корректировок = Открыт, С = текущая дата. По каждой организации может быть только один открытый набор корректировок. Открытый набор накапливает корректировки налоговой базы. При отражении документов в регламентированном учете по новым корректировкам налоговой базы проводки в регистр бухгалтерии Корректировки налоговой базы формируются по открытому набору корректировок.
Когда пользователем принимается решение изолировать корректировки, накопленные в открытом наборе корректировок, перерасчитать налог, подготовить и сдать уточненную декларацию по корректировкам открытого набора, выполняется закрытие набора корректировок в рабочем месте Помощник формирования уточненных деклараций по налогу на прибыль. При закрытии открытого набора корректировок заполняются реквизиты открытого набора: Сбор корректировок = Закрыт, По = текущая дата. Открытый набор становится закрытым. Создается новый элемент справочника Наборы корректировок прошлых периодов НУ - новый открытый набор корректировок.
Справочник Наборы корректировок прошлых периодов НУ технический, непосредственная работа с ним пользователя не предполагается. Элементы справочника Наборы корректировок прошлых периодов НУ создаются автоматически в рабочем месте Помощник формирования уточненных деклараций по налогу на прибыль. При обновлении информационной базы для всех имеющихся в ней организаций, применяющих основную систему налогообложения, будет создан открытый набор корректировок НУ.
В стандартные бухгалтерские отчеты добавлена возможность анализа отражения операций по регистру бухгалтерии Корректировки налоговой базы. В список показателей добавлены:

В список доступных отборов в стандартных бухгалтерских отчетах добавлены:

Для обработки результатов внесения корректировок и подготовки уточненных деклараций по налогу на прибыль добавлено рабочее место Помощник формирования уточненных деклараций по налогу на прибыль (меню Регламентированный учет). Рабочее место Помощник заполнения декларации по налогу на прибыль переименовано в Помощник формирования первичных деклараций по налогу на прибыль.

В рабочем месте Помощник формирования уточненных деклараций по налогу на прибыль выводится информация обо всех этапах подготовки и сдачи уточненной декларации по налогу на прибыль.
Перед формированием уточненной декларации нужно выполнить отражение документов в регламентированном учете и все зависимые операции. При открытии рабочего места Помощник формирования уточненных деклараций по налогу на прибыль при наличии невыполненных операций выводится предупреждение о необходимости их выполнения. Для перехода к выполнению регламентных операций предусмотрена гиперссылка Регламентные операции.

Выполнить регламентные операции по соответствующим гиперссылкам можно по одной или нескольким организациям с общей системой налогообложения. Выполнение регламентных операций в рабочем месте Помощник формирования уточненных деклараций по налогу на прибыль не зависит от выполнения регламентных операций в процедуре Закрытие месяца. Регламентные операции в рабочем месте Помощник формирования уточненных деклараций по налогу на прибыль выполняются в объеме, необходимом для подготовки уточненных деклараций по налогу на прибыль:
После выполнения операций необходимо вернуться в рабочее место Помощник формирования уточненных деклараций по налогу на прибыль. При выборе организации открывается список организаций, по которым накопилось какое-то количество корректировок налоговой базы с указанием сумм доходов и расходов. В форме выбора организаций, выводятся организации с наборами корректировок прошлых периодов НУ, по которым есть корректировки, уточненные декларации не сданы и не отключен контроль сдачи деклараций. Для оценки объема изменений выводятся суммы доходов и расходов по наборам корректировок прошлых периодов НУ (оборот по счетам 90.х и 91.х за все налоговые периоды).

После выбора организации в рабочем месте Помощник формирования уточненных деклараций по налогу на прибыль доступна группа операций Сбор корректировок, в которой:

После того, как выполнено закрытие набора корректировок, начинается работа по подготовке уточненной декларации по налогу на прибыль по данным накопленных на этом наборе корректировок налоговой базы. В рабочем месте Помощник формирования уточненных деклараций по налогу на прибыль становится доступна группа операций Подготовка деклараций, в которой:





При выполнении регламентной операции Перерасчет налога на прибыль формируется список уточненных деклараций, которые нужно сдать по результатам перерасчета налога. Для налогоплательщиков, принявших решение не формировать уточненные декларации по каждому отчетному периоду (месяцу/кварталу), а делать их только по итогам года, в блок Настройки учета по налогу на прибыль учетной политики организации добавлена настройка Подавать уточненные декларации только по налоговому периоду, при включении которой уточненные декларации создаются только за год, без разбивки по отчетным периодам.

Если уточненные декларации закрытого набора еще не сданы и не закрыт период (не установлена блокировка закрытия месяца) закрытого набора корректировок, то можно включить корректировки открытого набора в закрытый набор по кнопке Завершить сбор корректировок в группе операций Сбор корректировок рабочего места Помощник формирования уточненных деклараций по налогу на прибыль. При объединении наборов корректировок открытый набор будет заменен в проводках на закрытый набор. После объединения наборов нужно повторно выполнить перерасчет налога, ввести корректировку расчетов по налогам, перезаполнить декларации.

После того, как по предыдущему набору корректировок сданы все декларации (или в карточке элемента справочника Наборы корректировок прошлых периодов НУ установлен флаг Не контролировать сдачу деклараций), открытый набор корректировок можно закрыть и начать готовить следующие уточненные декларации.
Уточненная декларация по налогу на прибыль заполняется с учетом данных всех закрытых наборов корректировок, у которых дата По <= даты подписи декларации (конец дня).

Показатели уточненной декларации по налогу на прибыль можно расшифровать стандартными бухгалтерскими отчетами, выбрав в настройках показатель НУ с корректировкой (данные налогового учета с корректировкой) и установив отбор Корректировка налоговой базы по <= даты подписи декларации (конец дня).

Перед выполнением регламентной операции Расчет налога на прибыль процедуры Закрытие месяца необходимо выполнить перерасчет налога на прибыль за прошлые периоды по всем закрытым наборам корректировок, у которых дата По <= конца месяца, за который выполняются операции. Новая регламентная операция Перерасчет налога на прибыль отображается в рабочем месте Регламентные операции по закрытию месяца и выполняется в процедуре Закрытие месяца.

Задания на выполнение регламентной операции Перерасчет налога на прибыль создаются в разрезе наборов корректировок в случаях:
Для хранения всех рассчитанных сумм налога на прибыль (при выполнении операций Расчет налога на прибыль и Перерасчет налога на прибыль) добавлен регистр сведений Расчет налога на прибыль. Поддержана запись данных в регистр при переносе данных, необходимых для расчета налога на прибыль при начале ведения учета в системе не с начала года, документом Ввод данных для расчета налога на прибыль при начале учета не с начала года. При обновлении информационной базы регистр будет заполнен имеющимися в ней данными расчета налога на прибыль с помощью обработчика обновлений.
В справку-расчет Расчет налога на прибыль добавлен показатель НУ с корректировкой, который отображает расчет налога на прибыль по данным закрытых наборов корректировок, у которых дата По <= выбранной даты.

Изменен источник данных для формирования отчета Справка-расчет по налогу на прибыль. Теперь отчет формируется по данным регистра сведений Расчет налога на прибыль, а не по проводкам по счету 68.04.1.
В справки-расчеты Списание убытков прошлых лет, Нормирование расходов, Распределение прибыли по бюджетам субъектов РФ добавлен флажок С учетом корректировок налоговой базы по, установив который и указав дату отчеты можно сформировать с учетом данных закрытых наборов корректировок, у которых дата По <= выбранной даты.

Формирование регистров налогового учета переведено на использование механизма системы компоновки данных (СКД).
В регистры налогового учета добавлена возможность формирования с учетом данных закрытых наборов корректировок, у которых дата По <= выбранной даты. Для этого в настройки регистров НУ добавлен флажок Корректировки налоговой базы по и выбор даты.

Внесены следующие изменения в алгоритмы заполнения регистров налогового учета:
Внесены изменения в рабочее место Помощник формирования первичных деклараций по налогу на прибыль:

Внесены изменения в порядок настройки и распределения постатейных расходов. В карточках элементов списка Статьи расходов вариант распределения На финансовый результат (расходы тек. периода) переименован в На расходы текущего периода (через распределение) и добавлен вариант распределения На расходы текущего периода (напрямую).

Для расходов, отраженных по статьям с новым вариантом распределения На расходы текущего периода (напрямую) распределение по направлениям деятельности в конце месяца не выполняется, остатки списываются из регистра Прочие расходы документом Распределение расходов при выполнении процедуры Закрытие месяца.

Изменены настройки счетов учета постатейных расходов. В карточках элементов списка Группы настроек финансового учета доходов и расходов (далее - ГФУ доходов/расходов) поле Счет учета переименовано в Счет затрат, расходов к распределению (счета учета постатейных расходов 08, 20, 26, 44, 97 и т.п.), а поля Счет списания (ОСНО) – в Счет расходов текущего периода (ОСНО) и Счет списания (ЕНВД) – в Счет расходов текущего периода (ЕНВД/ПСН) (90.07, 90.08, 91.02 и 90.02 в некоторых случаях).
Поддержано использование счета, настроенного в карточке ГФУ доходов/расходов как Счет расходов текущего периода (ЕНВД/ПСН), при отражении операций с патентной системой налогообложения (ПСН).

Аналогичные изменения по переименованию настроек счетов учета расходов сделаны в рабочем месте Настройка отражения документов в регламентированном учете.

При отнесении расходов на статью с вариантом распределения На расходы текущего периода (через распределение) в документе регистрации расходов формируется движение Приход в регистр Прочие расходы и проводка в Дт Счет затрат, расходов к распределению. При выполнении процедуры Закрытие месяца в документе Распределение расходов формируется движении Расход в регистр Прочие расходы и проводка в Дт Счет расходов текущего периода (ОСНО) или Счет расходов текущего периода (ЕНВД/ПСН) Кт Счет затрат, расходов к распределению. Поведение соответствует тому, которое применялось до версии 2.5.26 для операций по статьям расходов с вариантом распределения На финансовый результат (расходы тек. периода).
При отнесении расходов на статью с вариантом распределения На расходы текущего периода (напрямую) в документе регистрации расходов формируется движение Приход в регистр Прочие расходы и проводка в Дт Счет расходов текущего периода (ОСНО) или Счет расходов текущего периода (ЕНВД/ПСН). При выполнении процедуры Закрытие месяца в документе Распределение расходов формируется движении Расход в регистр Прочие расходы.
В карточках элементов списка Статьи расходов теперь всегда будут отображаться поля Вид расхода по основной деятельности и Вид расхода по прочей деятельности вне зависимости от значения переключателя Относятся к деятельности, кроме статей с вариантом распределения На расходы будущих периодов.

В карточках элементов списка Статьи расходов с вариантом распределения На расходы будущих периодов теперь всегда будут отображаться поля Вид РБП и Вид актива.

Внесены изменения в настройку счетов учета номенклатуры с использованием элементов списка Группы настроек финансового учета номенклатуры (далее - ГФУ номенклатуры):

Аналогичные изменения по переименованию и добавлению настроек счетов учета расходов сделаны в рабочем месте Настройка отражения документов в регламентированном учете.

Внесены изменения в порядок формирования движений по регистрам для управленческого баланса. Исключено использование статьи активов/пассивов Доходы текущего периода. При формировании движений в регистр Прочие доходы сразу отражается в регистре Активы и пассивы расход по статье Прибыли и убытки. При обновлении информационной базы в имеющихся движениях статья Доходы текущего периода заменена на Прибыли и убытки для периодов, которые не заблокированы в закрытии месяца.
На счете 76.ОТ «НДС, начисленный по отгрузке» субконто «Счета-фактуры выданные» сделано оборотным. При отражении в регламентированном учете документа Корректировка реализации по реализации прошлых лет субконто заполняться не будет, а в документах Реализация товаров и услуг и Корректировка реализации по реализации текущего периода – будет.
Ограничения
Не поддерживается изменение баз распределения расходов с учетом ранее отработанных корректировок.
Нельзя через исключения по подразделениям настроить статью расходов одновременно на отражение на основной и прочей деятельности.
При перерасчете налога на прибыль вычет по торговому сбору заново перерасчитываться не будет.
Закрытие наборов корректировок не может обеспечить неизменность проводок НУ после сдачи декларации.
Не поддерживается перерасчет амортизации НМА для корректировок стоимости капитальных вложений прошлым периодом, т.к. пока не поддерживается ввод документов НМА прошлой датой.
Не автоматизировано заполнение строки 400 листа 2 приложения 2 декларации по налогу на прибыль и, соответственно, подстрок 401-403. Рекомендуется вручную переносить часть сумм из строки 301 в строку 400.
Не поддерживается перерасчет налога на прибыль с учетом применения инвестиционного налогового вычета.
В рамках новой механики проведения документов Корректировка реализации становятся недоступны старые варианты проведения:
Новое в версии в 1С:Лектории.
Внесены изменения в механизм расчета себестоимости для предоставления данных по изменению себестоимости продаж и изменению расходов прошлого периода для целей налогового учета при наличии исправлений, относящихся к прошлому периоду.
Поддержано распределение сумм корректировки стоимости и распределение дополнительных расходов на выбытия товаров в прошлых периодах с учетом всей цепочки движения затрат (включая использование в производстве и списание на постатейные затраты).
В блок Учетная политика финансового учета учетной политики организации добавлена настройка Вариант распределения расходов на выбытия в прошлых периодах. Новая настройка используется при любом методе оценки стоимости запасов.

Настройка Вариант распределения расходов на выбытия в прошлых периодах может быть установлена в значения Упрощенный, соответствует версии 2.5.22 (устаревший) и Полный. Сравнение вариантов приведено в таблице.
|
|
Вариант распределения расходов на выбытия в прошлых периодах |
|
|
Упрощенный |
Полный |
|
|
Направления распределения |
|
Полный граф движения затрат, включая все переделы выпуска полуфабрикатов и продукции, в т.ч. через списание и распределение постатейных расходов |
|
Движения по распределению расходов |
Под документом распределения расходов или отражения отклонений:
|
Под регламентными документами Регистратор расчета себестоимости при любом методе оценки стоимости |
При обновлении информационной базы настройка Вариант распределения расходов на выбытия в прошлых периодах будет установлена в значение Упрощенный, соответствует версии 2.5.22 (устаревший).
Для определения необходимости пересчета стоимости в прошлых периодах в регистры накопления Прочие расходы и Себестоимость товаров добавлен реквизит Период отклонения, который заполняется, если движение в регистр относится к прошлому периоду и суммы необходимо распределить по данным прошлого периода.
Перерасчет стоимости прошлых периодов выполняется в рамках регламентной операции Распределение затрат и расчет себестоимости процедуры Закрытие месяца следующим образом:
Для распределения расходов по базе прошлых периодов в качестве базы распределения используются суммы расходов из движений по регистру Прочие расходы в корреспонденции с другими финансовыми регистрами. Какие регистры используются для определения базы распределения в зависимости от используемого в статье расходов варианта распределения, приведено в таблице.
|
Вариант распределения |
Как формируется база распределения |
|
На себестоимость товаров |
Движения Расход по регистру Прочие расходы в корреспонденции с движениями Приход по регистру Себестоимость товаров |
|
На себестоимость производства (прямые) На себестоимость производства (распределяемые) |
Движения Расход по регистру Прочие расходы в корреспонденции с движениями Приход по регистру Прочие расходы незавершенного производства |
|
На себестоимость продаж |
Движения Расход по регистру Прочие расходы в корреспонденции с движениями по регистру Выручка и себестоимость продаж |
|
На расходы текущего периода (напрямую) На расходы текущего периода (через распределение) На расходы будущих периодов На объекты возникновения затрат |
Движения Расход по регистру Прочие расходы |
Необходимо обратить внимание
Дополнительные расходы по товарам распределяются по базе прошлого периода, если дата документа, указанного в аналитике расходов, относится к прошлому периоду. Т.о. сохранено поведение системы, применявшееся до версии 2.5.26.
Включение нового признака Отнести к прошлой дате в документах отражения расходов не влияет на порядок определения базы для распределения дополнительных расходов.
Для выделения расчета за прошлые периоды в финансовых результатах в регистр накопления Выручка и себестоимость продаж добавлен реквизит Период корректировки, который определяет то, к какому прошлому периоду относятся сформированные движения по ресурсам учета себестоимости и расходов на продажу. Период корректировки учитывается при формировании корректировочных проводок в налоговом учете.
Для обеспечения возможности контроля и анализа корректировок, относящихся к прошлым периодам, поддержан выбор периода отклонений в отчетах:
В отчетах Расходы предприятия/Расходы организаций в поле Период отклонения выводится месяц прошлого периода. При этом не поддерживается вывод информации о распределении расходов, отраженных с конкретным периодом отклонения, т.к. при распределении расходов нельзя выделить расходы, относящиеся к конкретному периоду отклонения.
Например, отражены производственные расходы, относящиеся к январю и февралю, а в марте выпущена работа и списана на статью расходов, которая распределена на финансовый результат – сумма распределения на финансовый результат в отчете будет одна в периоде распределения, без разбиения по периодам исходных отклонений.

В отчетах Себестоимость товаров предприятия/Себестоимость товаров организаций в поле Период отклонения выводится месяц прошлого периода, к которому относится сумма корректировки себестоимости.

В отчетах Валовая прибыль предприятия/Валовая прибыль организаций в поле Период корректировки выводится месяц прошлого периода.

Ограничения
При расчете себестоимости за прошлые периоды не учитываются корректировки количества товаров. Количественные корректировки учитываются в периоде отражения документа.
Не поддерживается распределение постатейных расходов по базе прошлого периода, если в прошлом периоде не было аналогичных расходов (совпадение должно быть по подразделению, направлению деятельности, статье и аналитике расходов). Такие расходы будут отражены по базе текущего периода.
Презентация технического проекта 00-00016519 "Корректировка и сторно "распределения НДС".
Новое в версии в 1С:Лектории.
Поддержано отражение в дополнительных листах книг покупок и продаж результатов корректировки распределения НДС при изменении базы распределения. Для этого реализована возможность сторнирования/исправления документа Распределение НДС в различных учетных ситуациях, в т.ч.:
Документ Распределение НДС подключен к механизму исправлений финансовых документов, доступному, если в информационной базе включена функциональная опция Исправление и сторно финансовых документов (меню НСИ и администрирование – Настройка НСИ и разделов – Финансовый результат и контроллинг – Исправление и проверка документов).

Необходимость отражения сторно или исправления распределения НДС определяется пользователем самостоятельно на основании внесенных в информационную базу данных о корректировках реализации, документах, изменяющих базу распределения предыдущего периода и т.д. Исправление или Сторно распределения вводятся пользователем вручную на основании документа Распределение НДС. При этом в процедуре Закрытие месяца этап Распределение НДС не задействуется, но появляется задание на выполнение этапа Формирование движений по НДС, в рамках которого рассчитываются суммы изменения распределения НДС, формируются движения по регистрам оперативного учета, проводки и данные для книг покупок и продаж.
При сторнировании документа Распределение НДС полностью сторнируются все его движения по регистрам и проводки.

Сторно проводок

При исправлении документа Распределение НДС полностью сторнируются его движения по регистрам и проводки и формируются новые на основании исправленных данных.

Исправление проводок

При выполнении регламентной операции Формирование движений по НДС процедуры Закрытие месяца формируются движения в регистр НДС Предъявленный, а также в регистры НДС Покупки и НДС Продажи по тем счетам-фактурам, по которым изменились суммы НДС и есть необходимость формировать дополнительные листы книг покупок и продаж.

Доработан отчет Анализ распределения НДС. При формировании отчета из исправленного документа Распределение НДС выводятся данные за период исправляемого документа с учетом изменений базы и данных распределения.

Для корректного отражения сторнирующих записей в отчете Книга покупок в регистр НДС Покупки добавлено измерение Сторнирующая запись доп. листа.
Внимание
При изменении данных к распределению в результате оформления корректировки приобретения или исправления первичных документов прошлого периода изменение распределения НДС учитывается в периоде исправления (отражается в документе Распределение НДС за период, к которому относится исправление), но распределение выполняется по базе периода исправляемого документа.
Если в текущем квартале вводится сторно приобретения товаров и услуг предыдущего квартала и в этом же месяце исправляется база распределения предыдущего квартала, то могут возникать восстановления НДС. В данном сценарии рекомендуется использовать поквартальное формирование вычетов и восстановлений НДС (настройка учетной политики организации Периодичность формирования вычетов и восстановлений НДС), чтобы минимизировать лишние вычеты и восстановления.
Если в текущем квартале есть исправления приобретений, НДС по которым был распределен в предыдущем квартале, и исправление распределения НДС предыдущего квартала, тогда, исправление распределения НДС следует оформлять последним месяцем квартала или использовать поквартальные вычеты и восстановления НДС.
Если, например, во втором квартале были исправления приобретений первого квартала и затем в третьем квартале вводится исправление базы распределения НДС первого квартала, то следует учесть, что исправления второго квартала могли распределиться по базе первого (см. отчет Анализ распределения НДС за 2 кв.). В таком случае следует дополнительно ввести исправление распределения НДС второго квартала, чтобы исправления приобретений распределились по правильной базе.
Презентация технического проекта 00-00017301 "Поддержка раздельного учета НДС при учете по среднескользящей стоимости".
Новое в версии в 1С:Лектории.
Поддержано ведение раздельного учета НДС при использовании организацией метода оценки стоимости запасов Среднескользящая.
С целью обеспечения неизменности сформированных бухгалтерских проводок после выполнения процедуры Закрытие месяца реализовано формирование проводок по включению НДС в стоимость товаров (исключению НДС из стоимости) для отдельного регламентного документа.
Выполнены доработки по оптимизации алгоритмов системы с целью ускорения выполнения процедуры Закрытие месяца за счет:
Расчет сумм НДС, подлежащих включению и/или исключению в/из стоимости товаров, при использовании организацией метода оценки стоимости запасов Среднескользящая выполняется в рамках процедуры Закрытие месяца (так же, как и при других методах оценки запасов). Используется единые этапы формирования детализации партий для методов Среднескользящая и Средняя за месяц.
Результат включения/исключения НДС не влияет на рассчитанную в документах среднескользящую стоимость товаров и учитывается как отклонение в регистре Отклонения в стоимости товаров. Движения по включению/исключению НДС формируются регламентным документом Регистратор расчета себестоимости. При перезакрытии месяца движения формируются новым документом Регистратор расчета себестоимости только на разницу между текущим и предыдущим расчетом.

При отражении документов Регистратор расчета себестоимости в регламентированном учете на суммы включения/исключения НДС в/из стоимости товаров формируются проводки по Дт счета Отклонения из ГФУ номенклатуры.

Отличия детализации себестоимости при методах оценки Средняя за месяц и Среднескользящая приведены в таблице.
|
|
Средняя за месяц |
Среднескользящая |
|
Детализация распределения партий исходных затрат |
По каждому документу движения номенклатуры |
Сводные перемещения и выбытия (без документов движения) |
|
Формирование движений с детализацией партий |
Для каждого документа движения номенклатуры |
Сводные движения для документов Регистратор расчета себестоимости |
Поддержано отражение постатейных производственных затрат в детализации себестоимости выпущенной продукции при использовании организацией методов оценки стоимости запасов Среднескользящая и Средняя за месяц. До версии 2.5.26 такая детализация поддерживалась только при использовании метода оценки ФИФО.
В блок Учетная политика финансового учета учетной политики организации добавлена настройка Детализировать себестоимость продукции до исходных затрат.

Настройка Детализировать себестоимость продукции до исходных затрат доступна при использовании всех методов оценки запасов. При использовании метода оценки запасов ФИФО настройка включается автоматически и недоступна для отключения.
При обновлении информационной базы настройка Детализировать себестоимость продукции до исходных затрат будет автоматически включена в учетных политиках всех организаций в периодах использования партионного учета 2.2.
Для анализа детализации себестоимости до исходных документов поступления добавлен отчет Детализация себестоимости товаров организаций (меню Финансовый результат и контроллинг – Отчеты по финансовому результату – Себестоимость запасов). Отчет может применяться при использовании организацией метода оценки стоимости Среднескользящая или Средняя за месяц.

При выключенной настройке Детализировать себестоимость продукции до исходных затрат детализация себестоимости рассчитывается только по партиям покупной номенклатуры и не рассчитывается по партиям выпускаемой продукции. При этом отключение детализации себестоимости продукции до исходных затрат позволяет существенно уменьшить объем данных детализации партий и ускорить выполнение этапа подготовки данных для детализации партий. Поэтому отключение детализации себестоимости продукции имеет смысл, если нет ситуаций, когда для выпущенной продукции меняется вид деятельности НДС, но материалы могут использоваться на выпуск продукции по разным видам деятельности НДС.
Для того чтобы организовать учет без детализации себестоимости продукции до исходных затрат:
Ограничения изменения вида деятельности НДС при выключенной настройке Детализировать себестоимость продукции до исходных затрат приведены на схеме.

Для контроля и анализа изменений вида деятельности НДС для полуфабрикатов и продукции добавлен отчет Анализ изменения вида деятельности НДС (меню Финансовый результат и контроллинг – Отчеты по финансовому результату – Себестоимость запасов). Отчет может применяться при использовании организацией метода оценки стоимости Среднескользящая или Средняя за месяц.

Отчет Анализ изменения вида деятельности НДС позволяет выявить наличие операций со сменой вида деятельности НДС у партий выпущенной продукции, проверить наличие сумм НДС для операций по включению/исключению НДС из стоимости и оценить общую стоимость таких операций.
Презентация технического проекта 00-00019511 "Поддержка трансграничного ЭДО".
Новое в версии в 1С:Лектории.
Поддержан электронный документооборот с Республикой Беларусь.
При инициации ЭДО со стороны Республики Беларусь в обмене участвуют документы BLRDLN и BLRDNR формата Министерства по налогам и сборам РБ.
По данным входящих электронных документов белорусского формата (BLRDLN) в информационной базе создаются прикладные документов:
В документ Приобретение услуг и прочих активов добавлены новые реквизиты:
Реквизиты используются при подготовке ответного титула.
При инициации ЭДО со стороны Российской Федерации в обмене используются форматы ФНС России (УПД).
Возможен обмен неформализованными документами (например, в форматах PDF, DOCX и т.д.)
Пользовательские сценарии трансграничного ЭДО аналогичны сценариям ЭДО с российскими контрагентами. Особенности и ограничения трансграничного ЭДО:
Презентация технического проекта 00-00017448 "Поддержка B2B-переводов через СБП, развитие интеграции с сервисом "онлайн-заказов" в части оплаты".
Новое в версии в 1С:Лектории.
Для заказа клиента, сформированного в информационной базе, предусмотрено создание веб-страницы заказа в сервисе 1С:Онлайн заказы. Получить и направить клиенту ссылку на заказ можно из формы Заказа клиенту.
Примечание
Аналогичная функция от сервиса mag1С Отправить – Ссылку на веб-страницу заказа более не используется. При выборе указанной команды выводится предупреждение о необходимости воспользоваться сервисом 1С:Онлайн заказы.
Для работы с сервисом требуется выполнить подключение информационной базы к интернет-поддержке (НСИ и администрирование – Администрирование – Интернет-поддержка и сервисы).
Подключение онлайн-заказов настраивается в разделе НСИ и администрирование – Администрирование - Интернет-поддержка и сервисы - Онлайн-заказы - гиперссылка Настройки страниц. В открывшемся окне необходимо нажать на кнопку Создать и выбрать настройки СБП для c2b и b2b переводов, если существуют настройки подключения СБП.

Создание и отправка ссылки на сформированный онлайн-заказ доступно в документе Заказ клиента с помощью кнопки Онлайн-заказ.


В рабочем месте Безналичные платежи с помощью кнопки Загрузить платежи из 1С: Онлайн-заказы осуществляется загрузка документов оплаты по онлайн-заказам.

Не поддерживаются способ оплаты через интернет-эквайринг и Ozon pay, а также передача ссылки на онлайн-заказ в сервисе 1С:Share.
Поддержан обмен реквизитом Тип счета для банковских счетов организаций.
Для формата обмена выше версии 1.17, реализована выгрузка справочников: Сотрудники, Штатное расписание и регистра сведений Кадровая история сотрудников.
Поддержана выгрузка информативных остатков для обмена с конфигурациями 1С:Касса и 1С:РМК.
Поддержана выгрузка договора подключения к платежным системам для строк табличной части Оплата платежными картами с видом платы СБП в Отчете о розничных продажах.
Для документов Поступление безналичных денежных средств с операцией Поступление оплаты по эквайрингу поддержана выгрузка и загрузка реквизитов Статья расходов и Договор эквайринга.
Добавлена выгрузка договора между организациями. Если организация в документе отличается от организации в договоре, то при выгрузке инвертируются реквизиты Организация, Организация-получатель и Вид договора.
К выгрузке документа Отражение зарплаты в финансовом учете добавлены: реквизит Регистрация в налоговом органе табличной части НДФЛ, реквизит Способ отражения в учете табличной части Начисления и взносы.
Презентация технического проекта 00-00019325 "Подписание карточек товаров в Национальном каталоге".
Новое в версии в 1С:Лектории.
Поддержано подписание карточек товаров, прошедших модерацию в "Национальном каталоге", непосредственно в прикладном решении, без использования личного кабинета "Честного знака".
Жизненный цикл карточки товара в "Национальном каталоге" можно представить следующей схемой.

Подписание карточке может выполняться в личном кабинете "Национального каталога" или непосредственно из информационной базы.
Возможность подписывать карточки товаров национального каталога из информационной базы определится установкой флага Подписывать электронной подписью в форме Выгрузка данных номенклатуры. При установленном флаге для созданной в информационной базе карточки товара национального каталога предусмотрены следующие статусы:

В нижней части формы Выгрузка данных номенклатуры отображаются ссылки, по которым отображается список карточек с отбором по соответствующему статусу, а также всех карточек без отбора.

В форме Результаты выгрузки номенклатуры в Национальный каталог предусмотрена команда Подписать. Команда применяется к выделенным строкам в состоянии Ожидает подписания. При подписании открывается форма Подписание карточек товаров Национального каталога, в которой требуется выбрать прописанный в информационной базе сертификат электронной подписи. В этой форме по ссылке Товарные позиции к подписанию можно ознакомиться со списком товарных позиций к подписанию можно по гиперссылке.
Успешно подписанные товарные позиции переводятся в состояние Опубликована. Если в процессе подписания возникает ошибка, то карточка остается в статусе Ожидает подписания и дополняются описанием ошибки.
Ограничение
Максимальное количество подписываемых карточек товаров за один вызов – 250.
Если товарная позиция была подписана в личном кабинете Национального каталога (за рамками текущей функциональности), то после синхронизации состояние карточки автоматически изменяется на Опубликована.
Если флаг Подписывать электронной подписью в форме Выгрузка данных номенклатуры снят, то для созданной в информационной базе карточки товара национального каталога предусмотрены следующие статусы:
Эти статусы отображаются в нижней части формы Выгрузка данных номенклатуры и в форме Результаты выгрузки номенклатуры в Национальный каталог. Статус Принята соответствует как карточкам, ожидающим подписания в личном кабинете национального каталога, так и подписанным и опубликованным карточкам.
Преентация технического проекта 00-00018909 "Интеграция с сервисом аналитики торговых площадок Sellmonitor".
Новое в версии в 1С:Лектории.
Sellmonitor — это платформа аналитики и умных инструментов для продавцов на торговых площадках (маркетплейсах) Ozon, Wildberries, Яндекс.Маркет. В частности, сервис позволяет решать следующие задачи:
Интеграция с Sellmonitor становится доступна при установке флага НСИ и администрирование – Настройки интеграции – Интеграция с маркетплейсами - Sellmonitor.
Для работы с сервисом требуется выполнить Настройки подключения по соответствующей ссылки в форме НСИ и администрирование – Настройки интеграции – Интеграция с маркетплейсами.
Для подключения необходимо задать токен (Api-key)

Далее выполняется настройка интеграции Sellmonitor для учетных записей торговых площадок. В форме Настройка интеграции с Sellmonitor на закладе Подключения выводится список настроенных учетных записей торговых площадок с переключателями, позволяющими активировать функции Sellmonitor для соответствующей записи, а также общая информация по подключенным торговым площадкам. Учетные записи торговых площадок, заведенные в 1С и в Sellmonitor, сопоставляются автоматически. Если соответствующая учетная запись не найдена в Sellmonitor, то отображается ссылка Зарегистрировать.

На закладке Склады указывается соответствие складов торговой площадки, заведенных в 1С и складов, зарегистрированных в Sellmonitor. Настройка выполняется в разрезе учетных записей торговых площадок. Предусмотрено Автосопоставление складов.

Включить сервис аналитики Sellmonitor можно также из карточки учетной записи торговой площадки на закладке Аналитика.

При включенном сервисе аналитики Sellmonitor в таблицах сопоставления складов информационной базы и торговой площадки в форме настройки обмена данными для учетной записи торговой площадки дополнительно настраивается соответствие складов для Sellmonitor.
Для учетных записей, работающих по схеме FBS и RealFBS соответствие настраивается на закладке Обновление остатков товаров, а для схемы работы FBP – на закладке Настройка по схемам работы.
Сервис Sellmonitor позволяет генерировать описание товара для торговой площадки с использованием ИИ. Гиперссылка Изменить с помощью ИИ располагается в карточке публикации товаров и привязана к реквизиту описание товара, в которые будет затем перенесено сгенерированное описание.
При генерации описания используется наименование товара в справочнике номенклатуры и краткое описание. Для опубликованных на торговой площадке карточек товаров также доступен список ключевых слов, которые наиболее части используют покупатели при поиски товара.

При работе по схеме FBO планирование поставки при подключенной интеграции с сервисом Sellmonitor может выполняться следующими способами:

Возможен выбор нескольких способов планирования, что позволяет, на примере собственных данных организации в процессе планирования определиться с тем, какой способ для нее больше подходит. В списке выбора можно выбрать основной способа планирования, по которому можно сразу увидеть данные на следующем шаге планирования поставок – значение реквизита Запланировать к поставке будет заполнено именно по этому способу.
В таблице планируемых к поставке товаров предусмотрен выбор способа поставки.

В случае выясненных сервисом Sellmonitor проблем отображается ссылка Предупреждение Sellmonitor, по которой можно посмотреть эти проблемы и предлагаемые решения.
По каждой строке предусмотрена расшифровка показателей планирования по складам торговой площадки.
На заключительном шаге формируются документы заявки на поставку и отображается результирующая таблица с документами, содержащими план поставок на склады торговых площадок.
Презентация технического проекта 00-00019262 "Оповещения пользователей: интеграция с Telegram и отправка по e-mail".
Новое в версии в 1С:Лектории.
Универсальный механизм оповещения пользователей о событиях системы основан на базе системы взаимодействия.
Включить оповещения, а также настроить список активных оповещений можно в разделе НСИ и администрирование – Администрирование – Органайзер после регистрации базы в системе взаимодействия. Также можно включить возможность отправки оповещений в Telegram и на электронную почту.
Для рассылки оповещений по электронной почте должна быть настроена системная учетная запись почты с флагом «Для отправки писем»
Для рассылки оповещений в Telegram необходимо создать бота в Telegram, затем настроить интеграцию c Telegram-ботом.

После выполнения указанных выше общих настроек в информационной базе каждый пользователь может самостоятельно в разделе НСИ и администрирование – Сервис – Персональные настройки – Оповещения пользователей включить себе опции Оповещать по электронной почте и Оповещать в Telegram. Для получения оповещений по электронной почте в карточке пользователя должен быть указан адрес электронной почты.
Для получения оповещений в Telegram пользователь должен самостоятельно по ссылке Настроить подключение к боту Telegram зарегистрироваться в боте по одноразовому коду. Это необходимо, чтобы система могла сопоставить пользователя Telegram и пользователя 1С.

После ввода кода в Telegram-боте придет оповещение в систему взаимодействия о том, что оповещения успешно подключены.
Оповещения доступны только при подключении информационной базы к Системе Взаимодействия.
Оповещения в Telegram и на e-mail используются только в качестве дополнительного способа информирования пользователя. Основным способом является информирование через Систему Взаимодействия. Использование дополнительных способов без основного невозможно. То есть нельзя, например, отправлять оповещения только в Telegram без использования оповещений в Системе Взаимодействия.
Отдельно список оповещений для отправки в Telegram и на e-mail не настраивается, список единый для любых способов информирования.
Для целей регистрации и сопоставления пользователей ИБ в Telegram-боте в информационной базе создается бот системы взаимодействия (Бот 1С). Обработка ботом 1С входящих сообщений в Telegram возможна только при активном регламентном задании «Выполнение обработки ботов», которое должно запускаться не реже 1 раза в минуту.
При отправке оповещений в Telegram полностью удаляется форматирование. Гиперссылки на объекты информационной базы не поддерживаются. Вместо гиперссылки на контекст оповещения будет выводиться его представление.
Библиотека интеграции с 1С:Документооборотом обновлена до версии 3.0.3.4. Реализованы следующие возможности и изменения:
Библиотека интернет-поддержки пользователей до версии 2.8.4.
В сервис "1СПАРК Риски" добавлены более 150 новых проверок контрагентов:
Результат новых проверок отображается в виджете "Факторы риска" и отчете "Проверка контрагента".